查看: 1139|回复: 11

[百姓心声] 开会要坐好椅子

[复制链接]
发表于 2018-6-29 09:07:34 |未经授权,严禁转载,违者必究... | 显示全部楼层 |阅读模式
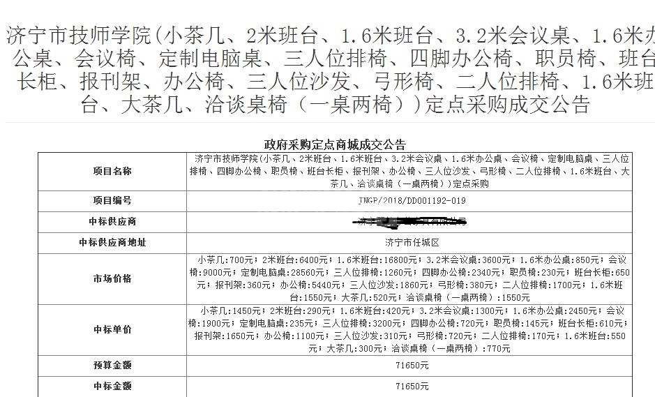
什么样的椅子?
360截图20180629090043180.jpg
— 大济宁 APP 点赞记录
点赞给态度,登录/注册 就能点赞
铁骆驼 2018-6-29 11:18 威望 +2
QHQ201313 2018-6-29 10:41 威望 +2
扑热息痛 2018-6-29 09:50 威望 +2
发表于 2018-6-29 09:11:14 来自手机 | 显示全部楼层
 

 
 
回复

使用道具 举报

发表于 2018-6-29 09:15:50 | 显示全部楼层
不孬,贵
回复

使用道具 举报

发表于 2018-6-29 09:24:34 来自手机 | 显示全部楼层
 
大部分人不懂啥是定点商城,他们黑着来
 
 
回复 支持 反对

使用道具 举报

发表于 2018-6-29 09:29:21 | 显示全部楼层
什么意思
回复

使用道具 举报

发表于 2018-6-29 09:56:31 | 显示全部楼层
为什么预算金额与最后的中标金额完全一致,是巧合吗?还是招标前内定了中标单位?
这造假的水平明显不行啊。
有懂的,出来解释一下呗。
回复 支持 反对

使用道具 举报

发表于 2018-6-29 10:00:22 | 显示全部楼层
xx采购        就是操蛋。      
回复 支持 反对

使用道具 举报

发表于 2018-6-29 10:02:10 | 显示全部楼层
只要不超过国务院的规定就行,办公室座的椅子不能超过800元,要用15年。只要不过这个规定就行。
回复 支持 反对

使用道具 举报

发表于 2018-6-29 10:20:54 | 显示全部楼层
回复

使用道具 举报

发表于 2018-6-29 10:35:50 | 显示全部楼层
油水大的很
回复 支持 反对

使用道具 举报

发表于 2018-6-29 10:38:23 | 显示全部楼层
提示: 作者被禁止或删除 内容自动屏蔽
回复 支持 反对

使用道具 举报

发表于 2018-6-29 10:41:36 来自手机 | 显示全部楼层
 

 
 
回复

使用道具 举报

您需要登录后才可以回帖 登录 | 加入声远

本版积分规则

返回顶部快速回复上一主题下一主题返回列表

声远论坛|联系电话:0537-2311005|Archiver|手机版|小黑屋|Sitemap|声远网 |网站地图|网站地图

鲁公网安备 37089702000485号 | 鲁ICP备 18028751号 | 互联网药品信息服务资格证:(鲁)-经营性-2022-0209 | 增值电信业务经营许可证:鲁B2-20230761号 | (鲁)职介证字[223]:第08120014号

中国互联网违法和不良信息举报中心 | 山东省互联网违法和不良信息举报中心 | 人工智能生成合成内容标识办法

GMT+8, 2026-4-18 12:43, Processed in 0.077132 second(s), 32 queries , Gzip On, APCu On.

Powered by Discuz! X3.5© 2001-2026 SYUAN.COM

快速回复 返回顶部 返回列表