查看: 316|回复: 0

让孩子玩游戏不如让他制作自己的小游戏,济宁蘑菇云少儿编程

[复制链接]
发表于 2018-7-27 09:47:36 |未经授权,严禁转载,违者必究... | 显示全部楼层 |阅读模式
玩一一是孩子的天性,每个孩子都喜欢玩,兴趣是老师,何不让孩子在玩中学习呢
  少儿编程:让孩子自己动手,把玩游戏、看动画的时间和兴趣转移到学习编程上面来,让孩子根据自己的喜好,做自己的游戏、动画和程序。对孩子逻辑思维能力、想象力、问题分析能力、抽象想象能力和耐心有非常大的帮助。并且,这些帮助是伴随孩子一生的宝贵财富!
编程逐渐纳入基础教育,学习编程知识,参加编程比赛。学习编程青少年可以参加NOIP[信息学奥赛联赛]和NOI[信息学奥赛竞赛]相比竞争激烈的数学类竞赛,信息学竞赛竞争程度要低很多,但是却对孩子在小升初、中考、高考等升学阶段有着很大的帮助,所以少儿编程还是很值得尝试的。全国信息学奥赛中如果拿到好名次,获奖既有各地重点高中保送资格或加分等优惠政策。
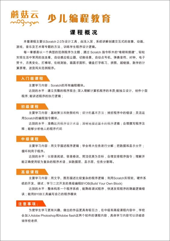
微信图片_20180706103641.jpg 微信图片_20180706103638.jpg 微信图片_20180706103613.jpg

  @: n# R) w: x8 F/ J3 [! z: b) n0 ^' r1 z& a  |) M; I, @/ F1 b( ~
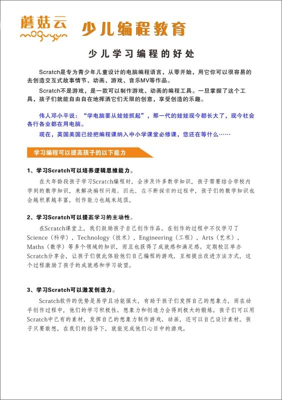
微信图片_20180706103646.jpg
您需要登录后才可以回帖 登录 | 加入声远

本版积分规则

返回顶部快速回复上一主题下一主题返回列表

声远论坛|联系电话:0537-2311005|Archiver|手机版|小黑屋|Sitemap|声远网 |网站地图|网站地图

鲁公网安备 37089702000485号 | 鲁ICP备 18028751号 | 互联网药品信息服务资格证:(鲁)-经营性-2022-0209 | 增值电信业务经营许可证:鲁B2-20230761号 | (鲁)职介证字[223]:第08120014号

中国互联网违法和不良信息举报中心 | 山东省互联网违法和不良信息举报中心 | 人工智能生成合成内容标识办法

GMT+8, 2026-5-14 02:22, Processed in 0.087756 second(s), 25 queries , Gzip On, APCu On.

Powered by Discuz! X3.5© 2001-2026 SYUAN.COM

快速回复 返回顶部 返回列表