查看: 1002|回复: 2

[百姓心声] 任城区小学招生网上报名今日开始!招生电话汇总

[复制链接]
发表于 2018-8-2 16:51:59 |未经授权,严禁转载,违者必究... | 显示全部楼层 |阅读模式

从8月1日起,任城区义务教育学校小学招生开始上报名。7月31日,运河教育网公布了任城区义务2018各教办及各小学对外招生电话。有孩子要上小学的家长们快来收藏一下!

09c0b43e62f2bd31c5b4949cb5ca7bc8.jpeg
a158f55dc92014bd524e852f05baced4.jpeg

相关阅读:

关于2018年任城区城区义务教育学校招生及管理工作的意见

根据《教育部关于印发〈义务教育学校管理标准〉的通知》(教基〔2017〕9号)、《山东省教育厅关于做好2018年义务教育学校幼儿园招生入学工作的意见》(鲁教基字〔2018〕8号)、《济宁市人民政府关于印发济宁市解决城镇普通中小学大班额问题实施方案的通知》(济政字〔2016〕4号)、《济宁市推进基础教育高水平均衡发展“三年行动计划”(2016-2018)》(济发〔2016〕15号)和《济宁市教育局关于做好2018年义务教育学校幼儿园招生入学工作的意见》(济教字〔2018〕73号)等文件要求,为保障我区适龄儿童少年依法接受义务教育权利,结合任城教育实际,经区政府批准,特制定本意见。

一、指导思想

认真贯彻落实《中华人民共和国义务教育法》、《义务教育学校管理标准》和《山东省义务教育条例》等教育法律法规,进一步完善城区义务教育阶段入学办法,规范招生工作程序,严格入学资格审验,保持政策连续稳定,确保全区义务教育阶段入学工作平稳有序推进。

二、基本原则   

(一)坚持政府统筹、部门联动原则。统一招生计划,统一入学管理,将义务教育招生入学作为政府重点工作予以保障。

(二)坚持“相对就近,免试入学”原则。继续实行小学服务区招生和初中对口直升入学办法,确保符合入学政策的适龄儿童少年依法接受义务教育。

(三)坚持“房户一致优先”原则。符合完全自有产权《房屋所有权证》(或《不动产权证书》)和《户口簿》的登记地址一致且实际居住条件,优先安排学位。

(四)坚持公开、公平、公正原则。通过各种渠道及时向社会公布招生入学工作信息,接受广大人民群众监督。

三、招生区域和户籍界定

(一)任城区城区区域包括两部分:第一部分是指2008年行政区划调整前的老城区,即目前阜桥街道、古槐街道、金城街道、观音阁街道、越河街道、仙营街道、济阳街道、南苑街道所辖区域。第二部分包括三块区域,一是东至洸府河,南至任城大道,西至济安桥北路,北至任兴路;二是东至琵琶山路,南至金宇路,西至105国道,北至任城大道;三是杜庙村,且为任城区行政管辖区域。

(二)任城区城区户籍指渔山派出所、东门派出所、解放路派出所、济阳派出所、越河派出所、太白东路派出所、阜桥派出所、观音阁派出所、红星东路派出所、运河派出所、红星新村派出所、南辛庄派出所、常青路派出所、共青团路派出所、红星西路派出所管理的户籍,和任兴路派出所或南张派出所(在东至洸府河,南至任城大道,西至济安桥北路,北至任兴路;东至琵琶山路,南至金宇路,西至105国道,北至任城大道以及杜庙村居住)管理的房户地址一致户籍。

四、学校服务范围和招生计划

(一)2018年任城区城区小学招生服务区范围(见附件1)

(二)2018年任城区城区小学一年级招生计划(见附件2)

(三)2018年任城区城区小学服务区内五年级毕业学生分配初中学校(见附件3)

五、小学入学条件和方式

(一)小学入学条件

1.入学年龄

2012年8月31日前出生,年满6周岁的适龄儿童,残疾儿童可适当延缓一年入学。

确因特殊情况需要延缓入学的适龄儿童,其法定监护人要将延缓入学的书面申请及有关证明材料报任城区教育体育局审核,审核同意后办理延缓入学手续。延缓期一般不得超过一年,期满后仍不能入学的须重新申请。

2.城区户籍适龄儿童入学

按照“房户一致优先”原则,需户籍、房产、现实际居住地址一致,且房产为适龄儿童父母(或其他法定监护人,下同)所有。具体要求如下:

(1)户口簿户主为适龄儿童父母,其父母或适龄儿童本人有自有房产(住宅类),户籍与房产登记地址一致且实际居住。适龄儿童应在房产地址所在服务区内学校入学,入学适龄儿童父母需提供身份证、全家户口簿、房产证明和适龄儿童的医学出生证明、儿童预防接种证等。

(2)户口簿户主为适龄儿童祖父母(或外祖父母),适龄儿童和其父母至少一方户籍与祖父母(或外祖父母)在同一户口簿上,自有房产(住宅类)为适龄儿童祖父母(或外祖父母)和其父母共有,且户籍与房产登记地址一致,适龄儿童父母应占房屋产权比例合计不低于50%且实际与祖父母(或外祖父母)长期一起生活居住。适龄儿童可在共有房产地址所在服务区内学校入学,入学适龄儿童父母需提供身份证、全家户口簿、房产证明和适龄儿童的医学出生证明、儿童预防接种证等。

(3)户口簿户主为适龄儿童祖父母(或外祖父母),适龄儿童和其父母至少一方户籍与祖父母(或外祖父母)在同一户口簿上,自有房产(住宅类)为适龄儿童祖父母(或外祖父母)所有,且户籍与房产登记地址一致;适龄儿童本人和其父母无自有房产且实际与祖父母(或外祖父母)长期一起生活居住。适龄儿童可在祖父母(或外祖父母)房产地址所在服务区内学校入学,入学适龄儿童父母需提供身份证、全家户口簿、祖父母(或外祖父母)房产证明、由房产管理部门开具的适龄儿童本人和其父母名下无房产证明,以及适龄儿童的医学出生证明、儿童预防接种证等。

(4)具有城区户籍且其父母租住房管部门管理的公房、公共租赁房、廉租房的适龄儿童,可在租房地址所在服务区内学校入学,如租房地址所在服务区内学校无学位,由任城区教育体育局统筹安排到其他学校入学。入学适龄儿童父母需提供身份证、全家户口簿、住房证明(房管部门颁发的《公共租赁证》、《公共租赁住房租赁证》、《廉租住房租赁证》)、由房产管理部门开具的适龄儿童本人和其父母名下无房产证明,以及适龄儿童的医学出生证明、儿童预防接种证等。

(5)入学适龄儿童户籍登记地址和其父母房产登记地址不一致的,原则上在实际居住自有房产地址所属服务区内学校入学,如所属服务区内学校无学位,由任城区教育体育局统筹安排到有空余学位的学校入学。入学适龄儿童父母需提供身份证、全家户口簿、房产证明和适龄儿童的医学出生证明、儿童预防接种证等。

(6)适龄儿童和其父母至少一方有城区户籍且无自有房产的,可在城区学校入学,由任城区教育体育局统筹安排就读学校。入学适龄儿童父母需提供身份证、户籍证明、租房证明(包括《房屋租赁证》、租赁期一年以上的房屋租赁合同、房屋出租者“个人房屋租赁税收缴纳证明”或免税收缴纳证明、房屋出租者身份证和房产证明等)、由房产管理部门开具的适龄儿童本人和其父母名下无房产证明,以及适龄儿童的医学出生证明、儿童预防接种证等。网上报名后,于2018年8月2-3日到任城区教育体育局审验证件或证明材料。

(7)寄放户籍适龄儿童(户籍登记地址的户主不是该儿童父母或直系亲属),建议回其父母实际居住地入学。确需在城区入学的,由任城区教育体育局统筹安排就读学校。网上报名后,于2018年8月2-3日到任城区教育体育局审验证件或证明材料。

3.进城务工人员随迁子女入学

2018年进城务工人员随迁子女继续采取积分入学办法。具体办法见《济宁市任城区进城务工人员随迁子女积分入学办法(暂行)》(济任政办发〔2018〕5号),可以通过“中国·任城教育体育局”(http://www.rencheng.gov.cn/jtj/)官方网站“公众服务”栏目或搜索关注微信公众号“任城教育体育”进入“查看历史消息”。

进城务工人员随迁子女达到入学积分要求的,确保在任城区城区学校(含城乡结合部部分公办学校)入学;未达到积分入学要求的,根据省教育厅“确因学位限制无法满足随迁子女入学要求的,要及早告知学生家长并说明原因。随迁子女要求回流出地入学的,流出地要妥善安排”要求,返回流出地入学。

4.政策性保障适龄儿童(如烈士子女、符合条件的现役军人子女及其各类优抚对象,外籍、港澳台籍适龄儿童少年,华侨归侨子女、外籍华人子女等)入学按相关文件执行。

5.房产、户籍时间要求

从2016年9月1日起,原则上五年内每套房产非同一产权人不可再次享受政策内入学机会。2018年入学户籍迁入截止时间为2018年8月3日。无自有房产证明开具时间为2018年5月4日至2018年8月3日。

(二)小学入学方式

2018年,继续使用“济宁市任城区适龄儿童入学服务平台”,小学一年级新生入学实行网上申报、现场审验和录取,入学适龄儿童须在网上进行注册报名,未在网上进行注册报名的,无法生成学籍。7月29-31日,通过张贴招生简章、发布微信等方式进行招生报名宣传。

1.城区户籍适龄儿童入学

(1)申报。8月1日上午8:00至8月3日下午6:00,各学校服务区内具有城区户籍适龄儿童进行网上报名,由其父母登录所属学校网站、平台专用网址(http://rcxxrx.rcqzty.com:3012)或“中国·任城教育体育局”官方网站(http://www.rencheng.gov.cn/jtj/), 进入“济宁市任城区适龄儿童入学服务平台”窗口,点击“城区户籍适龄儿童入学信息采集系统”,按要求填写信息进行网上注册报名,所填信息须真实、完整、准确。

(2)审验。8月2日至8月4日,各学校服务区内具有城区户籍的入学适龄儿童父母完成网上报名后,按学校告知具体时间,携带适龄儿童并持身份证、户口簿、房产证明、适龄儿童医学出生证明、儿童预防接种证等相关材料原件到学校现场审核确认网上报名信息,签订《小学入学诚信承诺书》等。公安、住建等相关部门协助学校复验家长提交的证件或证明材料,对家长提交的材料进行拍照存档,实行一生一档(电子包),同时学校进行家访核实相关信息。

(3)派位。8月8日,公布济宁市霍家街小学总校、济宁市东门大街小学总校、济宁市北门里中心小学、济宁市实验小学总校、济宁市枣店阁中心小学、济宁学院附属小学招收服务区内城区户籍适龄儿童后剩余学位。

8月10日,对符合8月4日前完成到学校现场审验确认且非任城区教育体育局统筹安排,并自愿申报济宁市霍家街小学总校、济宁市东门大街小学总校、济宁市北门里中心小学、济宁市实验小学总校、济宁市枣店阁中心小学、济宁学院附属小学的其中一所小学剩余学位的适龄儿童,采取电脑派位方式确定入学资格,派位录取结果在“济宁市任城区适龄儿童入学服务平台”公布。通过电脑派位获得自愿申报学校入学资格的适龄儿童,可到自愿申报学校就读;未获得自愿申报学校入学资格的适龄儿童,一律回服务区学校就读。

任城区城区以红星路和共青团路(包括南北外延线路段)交叉线划分为四个片区,分别为东南片区(指红星路以南、共青团路以东城区)、西南片区(指红星路以南、共青团路以西城区)、西北片区(指红星路以北、共青团路以西城区)和东北片区(指红星路以北、共青团路以东城区)。符合申报条件的适龄儿童,可以根据现场审验确认的家庭住址界定所属片区。

东南片区对应申报学校为济宁市实验小学总校和济宁市枣店阁中心小学,西南片区对应申报学校为济宁市霍家街小学总校,西北片区对应申报学校为济宁市东门大街小学总校和济宁市北门里中心小学,东北片区对应申报学校为济宁学院附属小学。符合申报条件的适龄儿童不得跨片区申报学校,否则申报无效。

(4)录取。8月11-14日,任城区义务教育招生入学工作领导小组对城区户籍适龄儿童入学资格和程序复审后,通过“济宁市任城区适龄儿童入学服务平台”或招生学校校内书面公告公布录取结果。

2.进城务工随迁子女入学

(1)申报。8月1日上午8:00至8月3日下午6:00,符合申请积分基本条件的进城务工随迁入学子女由其父母登录专用网址(http://rcxxrx.rcqzty.com:3012)、“中国·任城教育体育局”官方网站(http://www.rencheng.gov.cn/jtj/), 进入“济宁市任城区适龄儿童入学服务平台”窗口,点击“进城务工人员随迁子女积分入学报名审核系统”,按要求填写信息进行网上注册报名,所填信息须真实、完整、准确。

(2)审验。8月2-10日(公休日除外),网上注册申报成功提交后,进城务工随迁入学子女由其父母带齐相关证件或证明材料原件,在规定时间到指定地点进行现场一次性材料提交审验并确认积分。

8月11-15日,对所有确认积分的进城务工随迁入学子女分数及排序情况进行公示,公示期5天。公示期内,如对积分有异议,随迁子女父母可提出复核申请;复核积分过程中,不再接受补充资料;逾期不再接受复核。

8月16日,根据招生计划核定接受随迁子女入学的城区公办小学及其学位数,确定随迁子女积分入学资格线并在“济宁市任城区适龄儿童入学服务平台”公布。

(3)录取。8月17日,凡进入积分入学资格线的随迁子女可进入“济宁市任城区适龄儿童入学服务平台”窗口,点击“进城务工人员随迁子女积分入学志愿填报系统”,在网上自愿选报1-3所就读学校。

8月18日,采取电脑派位方式,按照“积分优先、遵循志愿”的原则,确定第一轮录取名单,并在“济宁市任城区适龄儿童入学服务平台”公布。

8月19日,第一轮未被录取的随迁子女,可根据公布的第一轮招录后有空余学位的定点学校及学位数,进入“济宁市任城区适龄儿童入学服务平台”窗口,点击“进城务工人员随迁子女积分入学志愿填报系统”,进行第二次网上自愿选报1-3所就读学校,并须注明是否同意调剂。

8月20日,采取电脑派位方式,按照“积分优先、遵循志愿”的原则,确定第二轮录取名单,并在“济宁市任城区适龄儿童入学服务平台”公布。

8月21日,在第一、二轮录取中,未被录取的随迁子女由任城区义务教育招生入学工作领导小组统筹调剂,调剂录取名单在“济宁市任城区适龄儿童入学服务平台”公布;不同意调剂的,视为自愿放弃入学资格。

8月22-23日,己确定录取资格的进城务工随迁子女父母携带适龄儿童并持积分确认单及全家户口簿、适龄儿童医学出生证明、儿童预防接种证等相关证件或证明材料到录取学校进行现场复核确认,签订《小学入学诚信承诺书》等,同时学校进行家访核实相关信息;在复核过程中,发现不符合入学条件和要求的,取消入学资格。

8月24-25日,任城区义务教育招生入学工作领导小组对进城务工随迁子女入学资格和程序复审后,通过“济宁市任城区适龄儿童入学服务平台”或招生学校校内书面公告公布录取结果。

六、初中入学方式

1.继续实行“相对就近,对口直升”的免试招生办法。按照“一所初中对应几所小学”、“一所小学对应几所初中”、“几所初中对应若干小学”的办法,由就读小学根据其服务区内五年级毕业生的居住地址分配到相对就近的初中学校就读;非服务区内的五年级毕业生,则根据学生居住地址和户籍等相关信息安排到有空余学位的初中学校就读。

济宁市第十五中学南校区和济宁市实验初中继续实行服务区招生,符合招生入学条件的,可在规定时间到学校直接报名,招生条件和办法见附件4。

2.时间安排

(1)8月中旬,济宁市第十五中学南校区和济宁市实验初中招生。

(2)8月中旬,城区小学对五年级毕业学生进行对口初中分配。

(3)8月下旬,任城区义务教育招生入学工作领导小组对分配情况进行复核,由小学发放初中入学通知书。

七、残疾儿童少年入学

生活能自理、有学习能力的任城区户籍适龄智障、聋哑儿童分别到任城区特殊教育学校、任城区聋童学校报名,适龄盲童到济宁市特殊教育学校报名。对不能到校就读的残疾儿童少年纳入学籍管理,开展送教上门服务。其他具有接受普通教育能力的残疾儿童少年可到所在服务区学校随班就读。任何学校不得拒绝接收具备随班就读能力的残疾儿童少年入学就读。

八、民办学校招生

民办学校招生与公办学校招生同步进行。

九、工作要求

(一)加强组织领导。义务教育学校招生工作政策性强,涉及面广,社会关注度高,关系到学生、家长的切身利益,关系到教育和社会的和谐稳定。各部门、各单位要增强大局意识、责任意识、纪律意识,自觉与政府决策保持一致,切实做到加强领导,周密组织,精心实施。各学校要成立以校长为第一责任人的招生入学工作领导小组,校长负总责;要抽调政治素质高、工作能力强的人员具体负责实施,明确分工,责任到人;要设立招生工作办公室,公布招生电话,严肃纪律,强化监督,切实做好招生的宣传、教育、引导、资格审查、政策解释等工作,确保招生工作稳妥有序进行。

(二)加大宣传力度。任城区义务教育招生入学工作领导小组通过各种形式宣传招生原则、政策以及办法。各学校要成立招生工作宣传机构,认真宣传招生相关政策和发布学校招生信息,耐心接待家长来电来访咨询,让广大家长能够及时了解和掌握招生方面的情况。

(三)规范招生秩序。各学校要严格落实教育部招生工作“十项严禁”纪律,按时间节点做好招生工作,不得提前招生,不得通过书面考试、面试或其他形式的测试录取新生,不得拒绝接收具有接受普通教育能力的残疾适龄儿童少年随班就读。学校要均衡编班,均衡配置教育资源,不得以任何名义设重点班和实验班。严把入学资格关,杜绝不足龄儿童、复读学生、信息造假学生等入学。小学应届毕业生必须全部升入初中就读,严禁留级;坚决控制辍学,坚决杜绝招收未毕业的小学学生。与城区各学校签订《2018年任城区城区义务教育招生入学工作责任书》,对发生违规招生行为的学校和个人,一经查实,将追究学校及相关责任人的责任。

(四)严格学籍管理。严格按“一生一籍、籍随人走”的规定,9月20日前完成新生学籍注册工作。严禁在校学生重复建籍,严禁抢注学籍,严禁人籍分离,不得为未报到学生注册学籍,确保学生学籍所在学校与实际学习学校一致。严格实行招生计划管理,对未经任城区义务教育招生入学工作领导小组批准,突破招生计划和班额上限招收的学生,一律不予注册学籍。

(五)严格公示制度。各学校要严格执行公示制度,通过公示,让社会各界、学生家长了解招生政策,促进招生工作公开、透明。公示的内容包括:招生电话、招生时间、报名方式、入学条件、服务区范围、招生计划、需提供的相关材料、编班情况等,自觉接受社会监督。

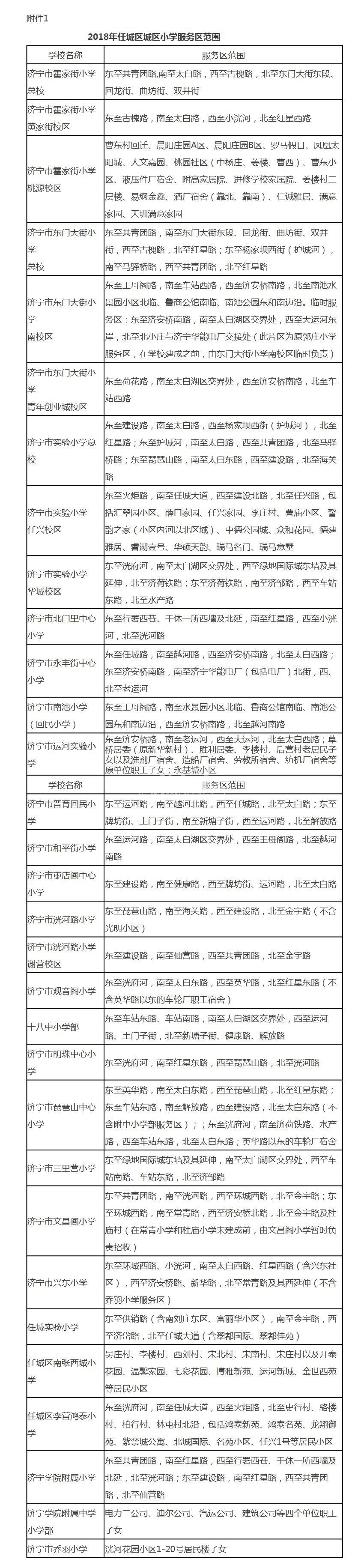
附件1:

2018年任城区城区小学服务区范围

d421169ddb7825552413f709445403f1.jpeg

附件2:

2018年任城区城区小学一年级招生计划

bf898f99ae8e7ea534a73251e99992e2.jpeg

附件3:

2018年任城区城区小学服务区内五年级毕业学生分配初中学校

a1554365926709409b3c5b68e5d71ae0.jpeg

注:非就读小学服务区内的五年级毕业生,则根据学生居住地址和户籍等相关信息安排到有空余学位的初中学校。

附件4:

济宁市第十五中学南校区和济宁市实验初中招生范围和条件(暂定)

一、济宁市第十五中学南校区

1.济宁市第十五中学南校区服务区暂定为东至王母阁路,南至太白湖区交界处,西至济安桥南路,北至南池水景园小区北临、鲁商公馆南临、南池公园东和南边沿。凡在此区域内有房产、实际居住、户籍与房产登记地址一致的小学应届毕业生,均可持有效证件证明在规定时间内到济宁市第十五中学南校区报名。

2.济宁市第十五中学郭庄校区(新建)服务区暂定为东至济安桥南路,南至太白湖区交界处,西至大运河东岸,北至原北小庄与济宁华能电厂交接处。郭庄校区未建成前,该校服务区内学生暂由济宁市第十五中学南校区负责接收。凡在此区域内有房产、实际居住、户籍与房产登记地址一致的小学应届毕业生,均可持有效证件证明在规定时间内到济宁市第十五中学南校区报名。

二、济宁市实验初中

济宁市实验初中服务区包括两部分,一部分是原骆楼村、史行村、柏行村、李庄村、薛口村、曹庙村、南刘庄村、苗营村、黎寨村、五里屯村、南杨庄村等11个村集体经济组织成员的子女;另一部分是东至火炬路,南至任城大道(含警韵之家内河北区),西至建设北路,北至任兴路(含汇翠园小区B区、中德公园城、德建雅居、瑞马名门、瑞马意墅)区域和东至琵琶山路,南至金宇路,西至建设路北延路,北至任城大道任城区行政管理区域。凡在此区域内有房产、实际居住、户籍与房产登记地址一致的小学应届毕业生,均可持有效证件证明在规定时间内到济宁市实验初中报名。


发表于 2018-8-2 16:53:51 来自手机 | 显示全部楼层
 
学校啥时候
 
 
回复 支持 反对

使用道具 举报

发表于 2018-8-2 17:08:06 | 显示全部楼层
队伍排起来了
回复 支持 反对

使用道具 举报

您需要登录后才可以回帖 登录 | 加入声远

本版积分规则

返回顶部快速回复上一主题下一主题返回列表

声远论坛|联系电话:0537-2311005|Archiver|手机版|小黑屋|Sitemap|声远网 |网站地图|网站地图

鲁公网安备 37089702000485号 | 鲁ICP备 18028751号 | 互联网药品信息服务资格证:(鲁)-经营性-2022-0209 | 增值电信业务经营许可证:鲁B2-20230761号 | (鲁)职介证字[223]:第08120014号

中国互联网违法和不良信息举报中心 | 山东省互联网违法和不良信息举报中心 | 人工智能生成合成内容标识办法

GMT+8, 2026-5-16 20:30, Processed in 0.172717 second(s), 26 queries , Gzip On, APCu On.

Powered by Discuz! X3.5© 2001-2026 SYUAN.COM

快速回复 返回顶部 返回列表