查看: 581|回复: 1

[百姓心声] 高新区小学招生8月6日起网上报名 招生计划、服务范围都在这里!

[复制链接]
发表于 2018-8-6 08:28:13 |未经授权,严禁转载,违者必究... | 显示全部楼层 |阅读模式

济宁新闻讯  2018年济宁高新区户籍适龄儿童小学一年级入学报名系统已经正式开通,报名实行网上报名和现场审核两个环节。网上报名时间为8月6日-8日,现场审核时间为8月7日-9日,审核地点为网上申报学校。2018年高新区进城务工人员随迁子女继续实行积分入学办法。网上报名时间为8月6日-8日,现场审验时间为8月7日-10日,现场审验地点为济宁学院附小科苑校区。

报名方式和时间

网上报名

8月6日上午9:00至8月8日下午5:00,具有高新区户籍的适龄儿童进行网上报名,由其父母登录济宁高新区管委会网站专用网址(gxxxrx.cflyse.com),进入“济宁高新区适龄儿童入学服务平台”窗口,点击“高新区户籍适龄儿童入学信息采集系统”,按要求填写信息进行网上注册报名,所填信息须真实、完整、准确。

现场审核

8月7日至8月9日,具有高新区户籍的入学适龄儿童父母(或其他法定监护人)完成网上报名后,按学校公布的具体时间,携带入学条件规定的各种证件原件、复印件及子女到学校进行现场审核确认网上报名信息,签订《小学入学诚信承诺书》等,同时学校进行家访核实相关信息。在复核过程中,发现不符合入学条件和要求的,取消入学资格。

录取

8月13日至8月14日,济宁高新区义务教育招生入学工作领导小组对高新区户籍适龄儿童入学资格进行复审,确定录取结果。家长可以通过“济宁高新区适龄儿童入学服务平台”或招生学校书面公告查询录取结果。

进城务工人员随迁子女积分入学报名方式和步骤

申报

8月6日上午9:00至8月8日下午5:00,符合申请积分基本条件的进城务工随迁入学子女由其父母登录济宁高新区管委会网站专用网址(gxxxrx.cflyse.com),进入“济宁高新区适龄儿童入学服务平台”窗口,点击“进城务工人员随迁子女积分入学报名审核系统”,按要求填写信息进行网上注册报名,所填信息须真实、完整、准确。

审验

8月7日至8月10日,网上注册申报成功提交后,进城务工随迁入学子女由其父母带齐相关证件或证明材料,在规定时间到指定地点进行现场一次性材料提交审验并确认积分。

8月13日至8月15日,以街道为学区对所有确认积分的进城务工随迁子女入学分值及排序情况进行公示,公示期三天。公示期内,如对积分有异议,随迁子女父母可提出复核申请;复核积分过程中,不再接受补充资料;逾期不接受复核。

8月16日,根据招生计划核定接受随迁子女入学的公办小学及其学位数,确定随迁子女积分入学资格线并公布。

志愿填报

8月17日至8月18日,凡进入积分入学资格线的随迁子女可根据实际居所位置、积分排序位次和学区内学校空余学位,进入“济宁高新区适龄儿童入学服务平台”窗口,点击“进城务工人员随迁子女积分入学志愿填报系统”,在网上自愿选报1-3所就读学校(须注明是否同意调剂)。

录取

8月21日,采取电脑派位方式,按照“居住地就近、积分优先、参照志愿、统筹调配”的原则,确定录取名单。录取名单在“济宁高新区适龄儿童入学服务平台”上公布;不同意调剂的,视为自愿放弃入学资格。

8月22日-23日,被确定录取的进城务工随迁子女父母携带适龄儿童并持积分确认单及全家户口簿、适龄儿童出生证明、儿童预防接种证等相关证件或证明材料到录取学校进行现场复核确认,签订《小学入学诚信承诺书》等,同时学校进行家访核实相关信息;在复核过程中,发现不符合入学条件和要求的,取消入学资格。因取消入学资格产生的空余学位,不予递补。

8月24日,学校发放录取通知书。

学校服务范围和招生计划

15a3011d233b6699b845ca9a8b64c254.png

(一)洸河街道办事处所辖学校

1. 济宁学院附小科苑校区:琵琶山路以东,火炬路以西,洸河路以北,金宇路以南范围内(不含舜泰园小区)。

2. 济宁学院附中高新区校区小学部:金宇路以北、琵琶山路以东、火炬路以西,外加光明小区、贵熙园、舜泰园小区和警韵之家小区内属于洸河街道办事处所属地段范围内。

3. 济宁学院附小冠亚校区:火炬路以东、洸府河以西、金宇路以南、洸河路以北范围内。

4. 济宁学院附中高新区校区东校区(金色兰庭小学):火炬路以东、洸府河以西、金宇路以北范围内。

(二)柳行街道办事处所辖学校

1. 济宁高新区崇文学校小学部:洸府河以东,金宇路(327国道)以南,东外环以西区域范围。

2. 济宁高新区柳行柳杨小学:洸府河以东,金宇路(327国道)以北,东外环以西区域范围。

3. 济宁高新区绿色家园小学:东外环以东、327国道以南的柳行街道辖区范围。

4. 济宁高新区柳行南营小学:东外环以东、327国道以北、任城大道东沿路南的柳行街道辖区范围。

5. 济宁高新区柳行郭厂小学:五厂(王厂、陈厂、卞厂、郭厂、许厂)片区,包括皇桥村。

(三)黄屯街道办事处所辖学校

济宁高新区黄屯中心小学:黄屯街道辖区范围。

(四)王因街道办事处所辖学校

1. 济宁高新区王因中心小学:王因管区。

2. 济宁高新区王因娄庄小学:仁美社区(原娄庄管区)和沙河管区。

3. 济宁高新区杨村煤矿中学小学部:杨村煤矿社区、长庆管区,外加沙河管区前韩村、后韩村和北许村。

(五)接庄街道办事处所辖学校

1. 济宁高新区济东小学:济东新村、前李村、后李村、贾庄村、蔡庄村、舒辛村、中辛村、北辛村、古柳村、黄楼村、申庄村。

2. 济宁高新区接庄中心小学:接庄村、接庄东村、乔庄村、姜庄村、常营村、北辛村、前铺村、后铺村、官庄村、宗营村、口头村、宋楼村、西楼村、王回庄。

3. 济宁高新区接庄十里营小学:十里营村、前苏村、后苏村、高庙村。

4. 济宁高新区接庄南集小学(含原接庄后元小学):南贯集一村、南贯集二村、南贯集三村、南贯集四村、南贯集五村、南贯集六村、东贯村、西贯村、丁庄村、前元村、后元庄、郑庄村、垞河村。

5. 济宁高新区大郝中学小学部(原接庄大屯小学):大屯村、大郝村、小郝村、八里营村、蒋屯村。

6. 济宁高新区第五中学小学部:东贾村、中贾村、西贾村、前栗村、后栗村。

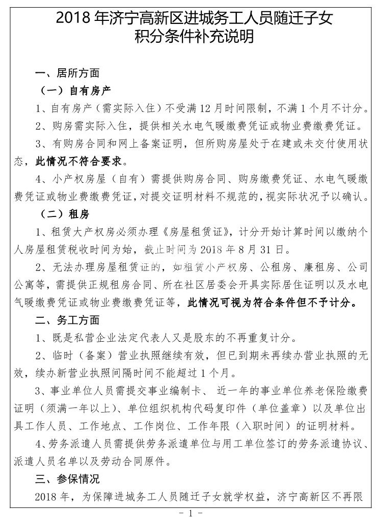
2018年济宁高新区进城务工人员随迁子女积分条件补充说明

c48aa8d0c4e0773411be18035ad65c19.jpeg
ecfa5d92191ccf76bc4ecade5ceb793e.jpeg

发表于 2018-8-6 08:51:50 来自手机 | 显示全部楼层
高新学校不少。{:11_1512:}
回复 支持 反对

使用道具 举报

您需要登录后才可以回帖 登录 | 加入声远

本版积分规则

返回顶部快速回复上一主题下一主题返回列表

声远论坛|联系电话:0537-2311005|Archiver|手机版|小黑屋|Sitemap|声远网 |网站地图|网站地图

鲁公网安备 37089702000485号 | 鲁ICP备 18028751号 | 互联网药品信息服务资格证:(鲁)-经营性-2022-0209 | 增值电信业务经营许可证:鲁B2-20230761号 | (鲁)职介证字[223]:第08120014号

中国互联网违法和不良信息举报中心 | 山东省互联网违法和不良信息举报中心 | 人工智能生成合成内容标识办法

GMT+8, 2026-5-14 01:43, Processed in 0.094385 second(s), 25 queries , Gzip On, APCu On.

Powered by Discuz! X3.5© 2001-2026 SYUAN.COM

快速回复 返回顶部 返回列表