查看: 332|回复: 0

2019济宁教师资格考试:师生关系知多少?

[复制链接]
发表于 2019-12-19 09:19:17 |未经授权,严禁转载,违者必究... | 显示全部楼层 |阅读模式

同学们在学业生涯当中一定有这样的感受,就是当和老师的关系非常融洽时自己也会非常积极的去学习,会向良师学习做人之道,处世之道。在教师资格笔试考试中也有对师生关系的考察。良好的师生关系是教育教学活动顺利进行的保障,良好的师生关系是构建和谐校园的基础,良好的师生关系是实现教学相长的催化剂,良好的师生关系能够满足学生的多种需要。今天我们就走进教师资格考试中,必备考点之师生关系。

出题角度包括:识记类单选题(师生关系的内容);多选题(师生关系的特征);论述题和案例分析题(建立师生关系的措施)。

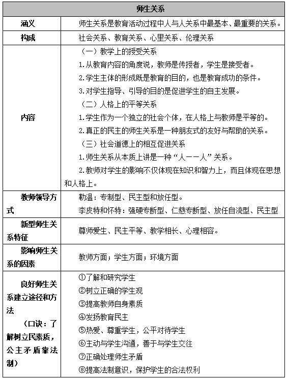
2019济宁教师资格考试:师生关系知多少?-1.png

以上是有关师生关系所考察的相关知识点,你掌握了吗?我们来检测一下吧!

【单选题】1.“学然后知不足,教然后知困”,体现良好的师生关系是( )。

A.爱生尊师 B.教学相长 C.心理相容 D.民主平等

【答案】B。解析:“学然后知不足,教然后知困”意思是学习之后,才知道自己的不足之处;教学以后,才知道自己的知识贫乏。体现了学习和教学之间是相互成长的,反映了教学相长的师生关系。故本题答案为B。

【单选题】2.学校中最基本的人际关系是( )。

A.教师与领导的关系 B.教师与同事的关系

C.教师与学生的关系 D.教师与家长的关系

【答案】C。解析:教师和学生是教学活动的两个基本要素,二者之间的关系是教育中最基本的人际关系。

好了,今天的学习到这里,预祝大家获得好成绩!


! A; C: d% q" ^% \* j9 r
您需要登录后才可以回帖 登录 | 加入声远

本版积分规则

返回顶部快速回复上一主题下一主题返回列表

声远论坛|联系电话:0537-2311005|Archiver|手机版|小黑屋|Sitemap|声远网 |网站地图|网站地图

鲁公网安备 37089702000485号 | 鲁ICP备 18028751号 | 互联网药品信息服务资格证:(鲁)-经营性-2022-0209 | 增值电信业务经营许可证:鲁B2-20230761号 | (鲁)职介证字[223]:第08120014号

中国互联网违法和不良信息举报中心 | 山东省互联网违法和不良信息举报中心 | 人工智能生成合成内容标识办法

GMT+8, 2026-5-17 03:44, Processed in 0.070109 second(s), 26 queries , Gzip On, APCu On.

Powered by Discuz! X3.5© 2001-2026 SYUAN.COM

快速回复 返回顶部 返回列表