查看: 508|回复: 16

这些有用吗?

[复制链接]
发表于 2020-1-28 08:27:34 来自手机 |未经授权,严禁转载,违者必究... | 显示全部楼层 |阅读模式
 
rt
Fk6MYjCWDHGNLKdALRqBrutt6NF5.jpg
Fv0Ydu9InC9s1RqRjYljZWGMVNuL.jpg
FkBv6Wfp8NuUNDUL8JQOfwp67GmM.jpg
 
 

 

这些
— 大济宁 APP 点赞记录
点赞给态度,登录/注册 就能点赞
豆豆哥哥 2020-1-31 14:22 威望 +2
发表于 2020-1-28 08:28:41 来自手机 | 显示全部楼层
 
按这个来 是最新的

 
 
回复 支持 反对

使用道具 举报

 楼主| 发表于 2020-1-28 08:29:54 来自手机 | 显示全部楼层
 
yanhang321 发表于 2020-1-28 08:28
按这个来 是最新的

多谢
 
 
回复 支持 反对

使用道具 举报

发表于 2020-1-28 08:30:10 | 显示全部楼层
那不就是治感冒的药吗?
回复 支持 反对

使用道具 举报

发表于 2020-1-28 08:30:11 | 显示全部楼层
提示: 作者被禁止或删除 内容自动屏蔽
回复 支持 反对

使用道具 举报

 楼主| 发表于 2020-1-28 08:30:17 来自手机 | 显示全部楼层
 
yanhang321 发表于 2020-1-28 08:28
按这个来 是最新的

主要是感冒和这个病毒症状开始太像了,难以辨别
 
 
回复 支持 反对

使用道具 举报

 楼主| 发表于 2020-1-28 08:30:56 来自手机 | 显示全部楼层
 
山阳古槐 发表于 2020-1-28 08:30
这正是检验药方效果的最佳时机,可以让药方提供人本人及志愿者服用此方后去武汉亲身验证。

病人这么多,为什么要健康的人去试?
 
 
回复 支持 反对

使用道具 举报

 楼主| 发表于 2020-1-28 08:31:40 来自手机 | 显示全部楼层
 
小胖几 发表于 2020-1-28 08:30
那不就是治感冒的药吗?

这也都是专家说的
 
 
回复 支持 反对

使用道具 举报

发表于 2020-1-28 08:31:56 来自手机 | 显示全部楼层
 
豆豆哥哥 发表于 2020-1-28 08:30
主要是感冒和这个病毒症状开始太像了,难以辨别

你咋了?
 
 
回复 支持 反对

使用道具 举报

发表于 2020-1-28 08:32:24 来自手机 | 显示全部楼层
 
奥司他韦不管用的,对其他病毒感冒有效果
 
 
回复 支持 反对

使用道具 举报

 楼主| 发表于 2020-1-28 08:32:58 来自手机 | 显示全部楼层
 

我没事
 
 
回复 支持 反对

使用道具 举报

发表于 2020-1-28 08:33:02 | 显示全部楼层
提示: 作者被禁止或删除 内容自动屏蔽
回复 支持 反对

使用道具 举报

 楼主| 发表于 2020-1-28 08:33:15 来自手机 | 显示全部楼层
 

就是怕感冒和这个不好区分
 
 
回复 支持 反对

使用道具 举报

 楼主| 发表于 2020-1-28 08:33:41 来自手机 | 显示全部楼层
 

最近流行性感冒的也多
 
 
回复 支持 反对

使用道具 举报

 楼主| 发表于 2020-1-28 08:34:02 来自手机 | 显示全部楼层
 
山阳古槐 发表于 2020-1-28 08:33
这个是预防的,病人再用还有什么用?

这个意思啊
 
 
回复 支持 反对

使用道具 举报

发表于 2020-1-28 08:35:14 来自手机 | 显示全部楼层
 
豆豆哥哥 发表于 2020-1-28 08:33
就是怕感冒和这个不好区分

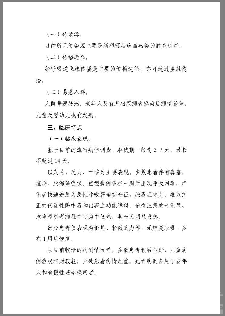
临床表现如图
20200128_144195_1580171712074.jpg
 
 
回复 支持 反对

使用道具 举报

发表于 2020-1-28 12:21:02 | 显示全部楼层
相信我们的医疗工作者   他们是英雄
回复 支持 反对

使用道具 举报

您需要登录后才可以回帖 登录 | 加入声远

本版积分规则

返回顶部快速回复上一主题下一主题返回列表

声远论坛|联系电话:0537-2311005|Archiver|手机版|小黑屋|Sitemap|声远网 |网站地图|网站地图

鲁公网安备 37089702000485号 | 鲁ICP备 18028751号 | 互联网药品信息服务资格证:(鲁)-经营性-2022-0209 | 增值电信业务经营许可证:鲁B2-20230761号 | (鲁)职介证字[223]:第08120014号

中国互联网违法和不良信息举报中心 | 山东省互联网违法和不良信息举报中心 | 人工智能生成合成内容标识办法

GMT+8, 2026-4-24 21:58, Processed in 0.144836 second(s), 29 queries , Gzip On, APCu On.

Powered by Discuz! X3.5© 2001-2026 SYUAN.COM

快速回复 返回顶部 返回列表