查看: 4812|回复: 1

全面升级安心防护,鲁商·运河公馆准备好了

[复制链接]
发表于 2020-3-3 16:54:29 |未经授权,严禁转载,违者必究... | 显示全部楼层 |阅读模式
全面升级安心防护,鲁商·运河公馆准备好了-1.jpg
鲁商·运河公馆营销中心现已开放,静候君临

全面升级安心防护,鲁商·运河公馆准备好了-2.jpg
冬天渐远,向春而行。在漫长的等待过后,伴随着春天的脚步,鲁商·运河公馆现已安全复工,久违的健康生活礼遇将重新回归,将最真诚的健康祈愿和美好人生,全部为您一一兑现。
全面升级安心防护,鲁商·运河公馆准备好了-3.jpg
一场牵动人心的疫情,一次全国动员的坚守。在特殊时期,为积极做好新型冠状病毒的防控要求,鲁商·运河公馆秉承始终如一的匠心,毫不懈怠全方位管控,牢筑立体抗疫保障线。
01
返岗复工 健康为先
疫情特殊时期,鲁商·运河公馆所有返岗复工人员,均已在家自行隔离15天后,确认身体状况正常,在政府主管部门审批及鲁商发展确认通过后,才可进行上岗接待服务。
全面升级安心防护,鲁商·运河公馆准备好了-4.jpg 全面升级安心防护,鲁商·运河公馆准备好了-5.jpg 02
全员战“疫” 健康服务
疫情面前一视同仁,鲁商·运河公馆每位员工每日上岗前都会统一进行体温检测,并且佩戴口罩上岗,且在岗期间多次不定时检测体温并记录在册,以确保每一位服务人员用最健康的状态,为客户提供最安心的服务。
全面升级安心防护,鲁商·运河公馆准备好了-6.jpg
03
一对一服务 电子楼书免接触
客户进入营销中心之前,将进行体温检测、酒精喷杀等健康检查和登记,严格遵守沙盘区同一时间段只接待一组客户,每套样板房同一时间段只接待一组客户,接待人员与客户保持1米左右安全距离,洽谈桌每组桌椅保持2米以上安全距离,若需要则采用电子楼书的形式进行解答说明,避免纸质文本接触,降低传播风险。
全面升级安心防护,鲁商·运河公馆准备好了-7.jpg
全面升级安心防护,鲁商·运河公馆准备好了-8.jpg
04
更全面防护 全程无忧
鲁商贴心服务,只为让您更安心。每日营销中心安排专业人员定期对每一个角落进行消毒清洁,从沙盘、洽谈区桌椅到样板间的门把手、每组来访客户车辆进行消毒,甚至绿植的每一片树叶,再到消毒液的户内外喷洒、洁具、桌椅的反复消毒擦拭等举措,确保疫情期间安全防护工作的落实。
全面升级安心防护,鲁商·运河公馆准备好了-9.jpg 全面升级安心防护,鲁商·运河公馆准备好了-10.jpg 全面升级安心防护,鲁商·运河公馆准备好了-11.jpg
05
实景看房 防护到家
根据实际情况安排客户带看,避免人流密集,并全程佩戴口罩。低楼层从楼梯出入,高楼层乘坐电梯。电梯每日多频次消毒,内设一次性纸巾,出入电梯均用纸巾触碰电梯按钮,用后纸巾丢进专门垃圾桶,健康防护每一步,鲁商比您更用心。
全面升级安心防护,鲁商·运河公馆准备好了-12.jpg
06
严于律己 从我做起
为避免二次交叉感染,鲁商·运河公馆规定员工进入营销中心前,自觉配合体温检测后,先到卫生间洗手,涂抹免洗消毒液后方可进行接待工作。所有工作人员健康状况安排专人统计测量,均记录在册。
全面升级安心防护,鲁商·运河公馆准备好了-13.jpg
全面升级安心防护,鲁商·运河公馆准备好了-14.jpg
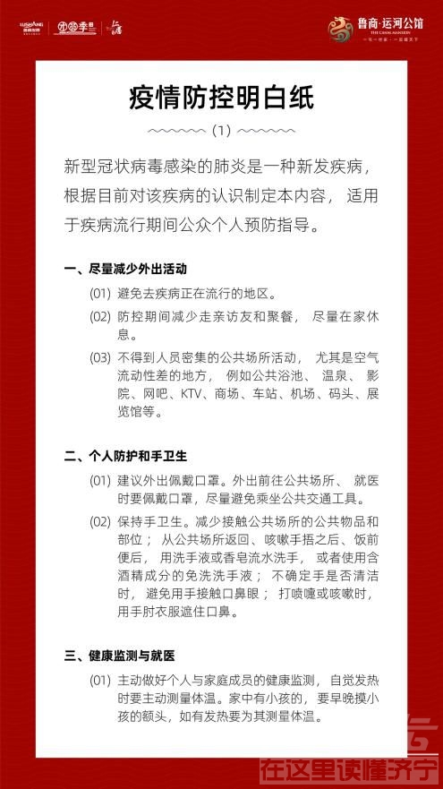
07
防微杜渐 健康办公
(1)办公室内员工之间保持1米以上距离,避免面对面交流,并全程佩戴口罩;
(2)自备带盖的水杯,多饮水,早饭不允许带入公司,不允许扎堆就餐、面对面就餐;
(3)自备午餐,午餐时应轮流独自就餐(要求办公室1人就餐),避免就餐交谈等;禁止点外卖;
(4)办公室内每隔两小时开窗通风一次,每次不低于20分钟;
(5)未经通知或允许,不得打开空调;
(6)办公期间勤洗手,传递纸质版文件前后均要洗手;
(7)重视个人物品消毒,严禁私自触碰他人私人物品,保持公共区域卫生;
(8)上班期间,非必要情况,尽量不要随意走动,以减少活动轨迹;
(9)减少线下会议,如必须则尽量减少与会人员、缩短会议时间或采用线上会议形式;
(10)全面配合物业消杀工作。
全面升级安心防护,鲁商·运河公馆准备好了-15.jpg 全面升级安心防护,鲁商·运河公馆准备好了-16.jpg 08
防范疫情 贴心服务
鲁商·运河公馆贴心准备了充足物资,全方位保证客户安心健康看房。储备一次性医用口罩、一次性手套、酒精消毒片、消毒湿巾、免洗洗手液等必备防疫物资,并随时补充,为社区业主及客户筑起一道爱的防线。此外,特设废弃口罩专用垃圾桶,有效隔绝二次污染。
全面升级安心防护,鲁商·运河公馆准备好了-17.jpg
里厄克曾说,如果春天要来,大地会使它一点一点完成。疫情当前,安危与共,守望相助,鲁商·运河公馆勇担职责,全员出击,构筑牢固健康防线。我们知道这短暂的黑夜与严寒,总会被明媚的春光替代。没有一个冬天不能逾越,没有一个春天不会到来。中国加油,我们能赢。

全面升级安心防护,鲁商·运河公馆准备好了-18.jpg 鲁商·运河公馆建面约100-140㎡三期瞰景高层
——— 火热销售中 ———

全面升级安心防护,鲁商·运河公馆准备好了-19.jpg
全面升级安心防护,鲁商·运河公馆准备好了-20.jpg

发表于 2020-3-19 10:52:16 | 显示全部楼层
太水了,房子隔音差的要死 - -。进小区的路一下雨全是积水。
回复 支持 反对

使用道具 举报

您需要登录后才可以回帖 登录 | 加入声远

本版积分规则

返回顶部快速回复上一主题下一主题返回列表

声远论坛|联系电话:0537-2311005|Archiver|手机版|小黑屋|Sitemap|声远网 |网站地图|网站地图

鲁公网安备 37089702000485号 | 鲁ICP备 18028751号 | 互联网药品信息服务资格证:(鲁)-经营性-2022-0209 | 增值电信业务经营许可证:鲁B2-20230761号 | (鲁)职介证字[223]:第08120014号

中国互联网违法和不良信息举报中心 | 山东省互联网违法和不良信息举报中心 | 人工智能生成合成内容标识办法

GMT+8, 2026-5-17 18:36, Processed in 0.190410 second(s), 24 queries , Gzip On, APCu On.

Powered by Discuz! X3.5© 2001-2026 SYUAN.COM

快速回复 返回顶部 返回列表