查看: 1036|回复: 2

[百姓心声] 山东这些景区恢复开放!济宁的小伙伴准备好出游了吗?

[复制链接]
发表于 2020-3-20 09:39:20 |未经授权,严禁转载,违者必究... | 显示全部楼层 |阅读模式

随着气温回升,春的气息已经开始弥漫,梦里所念,终迎相见,迎着阳光,重启美好!

山东这些景区恢复开放!济宁的小伙伴准备好出游了吗?-1.jpeg

关键词:恢复开放

赶在春暖花开的季节,山东多家景区恢复开放啦,目前都有哪些景区?有何入园要求、有何优惠?

一文读懂——

山东这些景区恢复开放!济宁的小伙伴准备好出游了吗?-2.png

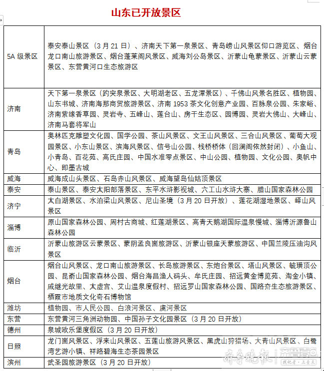
截至3月18日,山东部分开放景区名单。

山东这些景区恢复开放!济宁的小伙伴准备好出游了吗?-3.jpeg

关键词:测温入园

消毒、登记、测体温......日前,山东不少景区恢复开放,疫情尚未解除,陆续开放的景区都制定了相应的疫情防控措施,大家外出游玩一定提前看好入园要求,遵守相关规定。

济南17家A级旅游景区已开放

3月19日上午,济南市委市政府在龙奥大厦召开新闻发布会。截止目前,济南市共开放了17家A级旅游景区。

山东这些景区恢复开放!济宁的小伙伴准备好出游了吗?-4.jpeg

根据《关于推进A级旅游景区有序开放的指导意见》,济南市A级旅游景区开放坚持审慎有序开放的原则,优先开放大空间、开放式、山岳型、自然类景区,其它景区暂缓;开放的景区优先放开游览服务功能和大空间区域,除餐饮、住宿、购物场所按规定开放外,景区其它室内游览、参观、娱乐等封闭场所暂缓开放。

山东这些景区恢复开放!济宁的小伙伴准备好出游了吗?-5.jpeg

济南趵突泉开园全面实行上实名预约购票,现场扫码验证一致并持有效证件入园。

大明湖老区和五龙潭园区也需要持有效证件入园。进入所有园区的市民游客均须接受体温检测,检测合格后方可入园。体温超过37.3度的市民游客禁止入园,景区将按照要求进行上报。入园市民游客须全程佩戴口罩,不得随意摘下,也不得在景区内从事棋牌、唱歌、跳舞等人员聚集性活动。景区受控开放期间,暂不接待团队入园。

趵突泉园区开放时间为每日8:00至17:00,大明湖老区、五龙潭园区开放时间为每日6:00至18:00。疫情防控期间,景区夜经济、晨晚练、展室展园、游船、泉水浴场、取水点等暂缓开放,并对客流量进行实时监测,景区每日客流量控制在最大承载量的50%以内。

济南森林公园四个入口只开放了南门和北门,游客需要测量体温、登记信息、出示证件,并且必须戴口罩、体温低于37.3℃才能进入。像游乐园、健身广场、科普馆等可能产生人群聚集的场所暂不开放。

灵岩寺景区于2020年3月14日起恢复开放, 8:30—17:00(下午4:30停止售票)开园, 景区内大雄宝殿、千佛殿等室内场所游客参观限制人数(每个大殿室内不得超过10人)。景区内檀园宾馆等暂缓开放。

山东这些景区恢复开放!济宁的小伙伴准备好出游了吗?-6.jpeg

百脉泉公园3月13日9:00—16:00恢复对外开放。疫情期间暂时开放百脉泉公园南门。按照《济南市A级旅游景区新型冠状病毒肺炎防控工作指南》要求景区内梵王宫、清照园展室、一代词宗展室等室内区域暂停开放,景区夜间、晨晚练、游船、儿童娱乐场等暂缓开放。进入园区的游客均须接受体温检测,经体温检测合格、凭有效证件登记信息身份核实后方可入园。体温超过37.3度的市民游客禁止入园,景区将按照《指南》要求进行上报。游客在体温检测、登记信息、购票验票以及游览过程中要做到文明有序,自觉与他人保持1.5米以上距离并全程佩戴口罩,不得随意摘下,未佩戴口罩者谢绝入园。2021年3月12日前,全国医护工作人员凭本人医师证/护士证/工作证及身份证等相关证件,可无限次免票入园。景区其他原有优惠政策不变。

山东这些景区恢复开放!济宁的小伙伴准备好出游了吗?-7.jpeg

园博园景区3月18日起恢复对外开放(园博园欢乐世界暂不开放),开放时间为9:00—16:30。

山东这些景区恢复开放!济宁的小伙伴准备好出游了吗?-8.jpeg

开放入口有园博园南门(丁香路中段)、园博园西门(海棠路中段,交通学院对过)。进入园区的游客均须接受体温检测,经体温检测合格、凭有效证件登记信息身份核实后方可入园。体温超过37.3度的市民游客禁止入园,景区将按照《指南》要求进行上报。游客在体温检测、登记信息以及游览过程中要做到文明有序,自觉与他人保持1.5米以上距离并全程佩戴口罩,不得随意摘下,未佩戴口罩者谢绝入园。景区开放期间,暂不接待团队入园。济南野生动物世界3月20日将恢复开放。疫情防控期间,景区对外开放时间为每天8:30-17:00(16:00后停止售检票),景区国际大马戏、冰雪运动馆、青龙印象、动物主题民宿等室内项目暂缓开放。

山东这些景区恢复开放!济宁的小伙伴准备好出游了吗?-9.jpeg

景区全面执行实名网上预约购票或现场扫码购票,鼓励通过美团、携程等网络渠道预约购票,游客凭购票短信二维码并持有效身份证件入园。

游客进入景区务必要全程佩戴口罩,在门口进行个人信息登记,并接受体温检测,检测合格后方可入园;在排队入园或游玩时,请与他人保持1.5米以上距离,不要在景区内从事人员聚集性活动,文明有序游园。

泰山景区3月21日8时起恢复开放

自3月21日8时起,泰山景区红门、天外村、桃花峪三条游览路线恢复24小时开放, 到疫情解除前,单日最大接待量不超过2万人,。

据了解,此次红门(徒步进山)、天外村(乘车进山)、桃花峪(徒步或乘车进山)三条游览路恢复24小时开放,同步恢复岱庙、红门宫等文物保护单位的露天区域及天外村、红门、桃花峪等停车场。

山东这些景区恢复开放!济宁的小伙伴准备好出游了吗?-10.jpeg

自恢复开放之日起一年内,泰山景区对持有效证件的全国医务工作者实行免费优惠,有效证件包括身份证(港澳通行证、台胞证等)和卫生行政主管部门颁发的“医师执业证”“护士执业证”等。此外,泰山游览证、游览卡截止日期在2020年1月24日之后的,有效期自恢复开放之日起自动顺延2个月。

实名制购票进入景区需出示健康证(码)

根据国家文旅部要求和山东省疫情防控有关规定,进入泰山景区游览须持有本人身份证和健康证明,提倡网络实名预约购票或现场扫码购票,享受优惠政策的游客须到售票窗口凭有关证件现场办理免费游览手续。

到泰山景区游览,持有效健康证明的游客,需扫描“泰安通”二维码(登记个人信息)、测量体温后佩戴口罩进山游览。

外省游客来泰山旅游需要具备五个条件。一是持有本人的二代身份证;二是持有有效健康证明。包括在微信、支付宝、“爱山东”APP申领的山东省电子健康通行码,已经实现互认共享的江苏、广东、四川、新疆等17个省份的健康通行“绿码”(或全国一体化政务服务平台防疫信息码“绿码”)等;三是体温检测不超过37.3度,没有咳嗽等不适症状;四是现场扫描“泰安通”二维码;五是必须佩戴口罩。游客也可继续关注泰山景区官方网站、微信号发布平台,泰山景区将按照疫情防控要求动态调整相关政策,为中外游客提供优质服务。

目前,泰山景区已经在天外村、红门、桃花峪检票口分别安装了红外热成像智能人体测温系统对进山游客进行体温测量。景区在红门、天外村、中天门、南天门、桃花峪、岱庙北门各设置一个留观点,如果游客体温超过37.3℃,可及时与附近的留观点联系,景区工作人员会给予帮助。

泰山景区提倡无接触式消费和服务,游客开包检查时尽量自己动手打开,付款时请尽量采用非现金支付方式,进景区游览在工作人员指导下自助检票。游客在游览中要自觉与他人保持1米以上距离。游客乘车时需隔位就座,每辆客运车(31座)限乘坐15人,每节索道车厢(8座)限乘坐4人。

同时,景区内为游客提供平价口罩,分别在天外村、红门、中天门、南天门、桃花峪、岱庙北门设置六个平价口罩有偿服务点,联系电话为15610360789。泰山景区还提供24小时免费咨询,游客如需咨询、投诉或出现发热、咳嗽等不适症状者,可随时拨打0538-96008888热线电话或与附近的工作人员联系。此外,目前景区内的大衣租赁行业暂不营业,部分购物、餐饮、住宿等场所限时限量营业,游客需备足御寒衣物等物品。

山东这些景区恢复开放!济宁的小伙伴准备好出游了吗?-11.jpeg

泰安太阳部落景区门票暂定30元/人,全国医务人员一年内免费!

山东这些景区恢复开放!济宁的小伙伴准备好出游了吗?-12.jpeg

3月15日,泰安太阳部落景区恢复开园。同时,全国医务人员可在景区恢复开园后的一年内享受门票免费,但是受疫情影响,景区内部分项目暂时无法对外开放。为此,景区也决定将门票价格暂定为30元/人。

景区对每名入园游客实行身份查验、体温检测等管理,如有出现发热、咳嗽等不适症状者,景区将采取相应的应急隔离措施。

崂山风景区仰口游览区需实名预约购票

山东这些景区恢复开放!济宁的小伙伴准备好出游了吗?-13.gif

2020年3月17日(星期二)起,崂山风景区仰口游览区恢复开放,景区售票采取网上实名预约购票方式,游客通过“崂山风景区”官方网站、“悦行崂山、崂山风景区”微信公众号或“一部手机游崂山”微信小程序网上预约购票并签署健康承诺后,凭身份证原件刷脸验票进入景区。

此外,从崂山风景区了解到,崂山风景区年卡有效期截止到2020年1月25日之后的,自景区开放之日起自动延期3个月。

威海刘公岛景区至月底票价半价优惠

山东这些景区恢复开放!济宁的小伙伴准备好出游了吗?-14.jpeg

威海刘公岛景区自2日起恢复开放 ,3月2日至3月31日,刘公岛开放区域为岛内主要场馆(海军公所、甲午战争陈列馆、博览园)和东泓炮台、旗顶山炮台等室外景点以及环岛车、索道等服务设施,各场馆限时限流开放。景区门票价格执行半价优惠政策61元/人。为致敬最美“逆行者”,刘公岛景区自开放日起至2020年12月31日,向全国(含港澳台地区)所有医护工作者免费开放。

进岛游客需全程规范佩戴口罩,参观过程中,请与他人保持1.5米距离,服从工作人员引导。景区将对游客进行体温测量,对体温异常(≥37.3℃)、剧烈咳嗽、呼吸急促等可疑症状人员进行临时隔离,并通知属地卫生疾控部门或定点发热门诊医疗机构处理。

烟台蓬莱阁景区分时段入园

山东这些景区恢复开放!济宁的小伙伴准备好出游了吗?-15.jpeg

记者由蓬莱阁景区管理中心获悉,蓬莱阁景区已于2020年2月26日正式恢复开放,大门票价格暂时调整为85元/人次(原价100元/人次)。

景区运营时间为8:00—16:30,疫情防控期间,景区古船博物馆、戚继光纪念馆等室内场馆暂时关闭,大门票价格暂时调整为85元/人次(原价100元/人次)。游客可以通过“仙客行”网进行线上预约游览、实名购票和非现金支付,线下通过门禁系统电子验票、刷身份证入园。需特别提醒的是游客需在参观游览的前一天预约和购买次日及以后门票。

为确保游客安全,景区在振扬门入口处设置电子体温检测设备,对体温异常者(超过37.3摄氏度)或出现咳嗽等身体不适症状者谢绝入园并采取相应的防护措施。游客在游览中要做到文明有序,自觉与他人保持1.5米以上距离并佩戴口罩,未戴口罩者谢绝入园。同时,遵守景区管理制度,如实填报个人身份信息,并主动配合景区工作人员的管理。车辆停放。游客车辆须听从景区停车场工作人员的调度安排,实行分区隔位停放。

景区将采取实时游客流量管控措施,分时段安排游客间隔性入园。同时,疫情解除前暂不接待团队游客。

山东这些景区恢复开放!济宁的小伙伴准备好出游了吗?-16.jpeg

济宁水泊梁山风景区3月19日恢复开园

水泊梁山风景区将于3月19日开放,通过线上实名登记预约的方式,向广大游客提供安全、舒适、健康的游览环境。

一、营业时间:8:00——17:30 。

二、梁山籍居民凭二代身份证在景区北入口(水浒寨)登记信息后入园;来梁游客在售票处登记信息后购票,由景区西入口(梁山寨)入园。

三、景区实行限流措施,单日接待量不超过日最大承载量的50%,瞬间流量不超过最大瞬时流量的30%。游客购票及入园时请保持1.5米间距,分批次、分时段、间隔性入园,分散式游览,严控人员聚集。

四、游客入园需进行体温监测和信息登记,全程佩戴口罩游览。若游客体温超过37.3度,禁止入园并第一时间上报县疫情防控部门,对不配合或干扰防疫措施的行为,依法报告公安部门。

五、水泊梁山风景区致敬奋斗在“抗疫”一线的医务工作者和警察,景区自恢复运营之日起至2020年12月31日,对全国医护工作者和人民警察实行免费游览优惠政策(凭有效二代身份证与执业医师证、护士执业证或人民警察证入园)。

尼山圣境将于3月20日恢复开园

尼山圣境3月20日恢复开园,对全国医务工作及其配偶、子女实施免费政策。

淄博原山国家森林公园

山东这些景区恢复开放!济宁的小伙伴准备好出游了吗?-17.jpeg

据了解,原山国家森林公园运营时间为27日,9:00—17:00,28日起,8:00—17:00。疫情防控期间,景区实行网上预约购票和现场非现金购票。游客可通过微信“原山旅游”小程序进行网上购票,景区大票口统一电子验票、凭身份证入园。

此外,在疫情期间,淄博市户籍地人员及长期在淄博居住、工作人员,持身份证和山东省复工复学人员健康通行卡或健康淄博电子健康卡,可购票入园游览,其他外地游客暂不接待。

周村古商城参观时人员间隔须在1米以上

山东这些景区恢复开放!济宁的小伙伴准备好出游了吗?-18.jpeg

2月27日,周村古商城景区正式对外恢复开放,景区所属餐饮、住宿设施和封闭性景点暂缓开放,并停止举办一切聚集性活动,暂不接纳团队游客。

在疫情期间,景区将实行网上预约购票和现场非现金购票。游客进入景区必须佩戴口罩,并进行体温测量,参观时人员间隔必须在1米以上。游客数量将限制在景区最大承载量的50%,即每天控制在3000人以内,并将实行分时段安排游客间隔性入园。

关键词:错峰出行

特别提醒:错峰出行,不要扎堆聚集

虽然不少地方陆陆续续开始“解禁”,但是小伙伴们千万还是不要懈怠,建议大家尽量错峰出行,不要扎堆聚集,0新增≠0感染,出门的同时,一定做好自身防护,佩戴口罩勤洗手,配合相关健康及身份检查!

山东这些景区恢复开放!济宁的小伙伴准备好出游了吗?-19.jpeg

关键词:免费开放

山东超300百家景区向医务工作者免费开放

目前,山东已有超过300家景区向全国医务工作者发出邀请:自景区恢复运营起,至2020年12月31日止,全国医务工作者凭有效证件(医师证或者护士证),将可免费游览景区。

山东这些景区恢复开放!济宁的小伙伴准备好出游了吗?-20.gif

青岛:20家景区免费开放

青岛20家景区陆续对全国医务工作者实行免费参观游览政策。

免票景区景点包括:青岛海底世界、交通安全博物馆、青岛大珠山风景区、青岛琅琊台风景名胜区、青岛珠山国家森林公园、青岛森林野生动物世界、青岛滨海学院世界动物自然生态博物馆、西海岸生态观光园、阿朵小镇·青岛藏马山度假区·森林公园、青岛香博园、青岛齐长城百果园、青岛贝壳博物馆、青岛“琴岛之眼”摩天轮、青岛海上嘉年华主题乐园、青岛电影博物馆、中国院子、青岛金沙滩啤酒城啤酒文化博物馆、山东非物质文化遗产展示体验中心、“童梦香村”四季亲子主题乐园、花都艺博园。

泰安:73家景区免门票

泰安市73家景区宣布,自疫情结束恢复运营起一年内,对全国医务工作者实行门票免费优惠政策。

景区名单如下:

5A级(1家):泰山景区。

4A级(12家):徂徕山汶河景区、泰山方特欢乐世界景区、泰山宝泰隆旅游区、泰山花样年华景区、天乐城旅游休闲区、天颐湖花海景区、太阳部落景区、莲花山风景区、春秋古镇景区、复圣文化旅游区、东平湖景区、白佛山景区。

3A级(37家):泮河公园景区、化马湾龙湾风景区、蒙牛泰安工业园旅游区、北集坡天泽农业科技园、泰山人家上高庄园、泰山啤酒生肖乐园景区、泰山乡村文化博物馆、曼华庄园景区、中青松石葡萄庄园、大汶口文化风景名胜区、和圣园景区、长兴农业百汇庄园、泰茶良心谷有机生态示范园、新汶森林公园景区、朝阳洞景区、刘台桃花源景区、圣井峪旅游度假村、五埠“伙大门”景区、牛山景区、恒昌农业金泰庄园景区、迷你农乐园景区、陶山景区、云蒙山景区、翦云山景区、神童山景区、中京文化艺术旅游景区、洸河湿地景区、戴村坝景区、昆仑山景区、东平博物馆、六工山景区、贯中园景区、黄石悬崖景区、千年宋城景区、棘梁山景区、泉灵农场、腊山景区。

2A级(23家):力明艺术宫、泰山天池温泉度假区、叶家庄生态休闲景区、九顶皇山景区、黄牛山景区、如意谷农场景区、荷塘月色景区、条水涧芳草地景区、鱼山桃花海景区、兴润生态园、华盛太阳能农庄、左传文化园、肥子茶园、泰山牡丹文化产业园、黑牛山庄旅游度假区、布金山景区、马埠民俗馆、陆房战斗遗址景区、文庙景区、东疏园林景区、圣地农庄景区、三农文化博览馆景区、辛安风景区。

济宁:邹城曲阜两地部分景区免费

山东这些景区恢复开放!济宁的小伙伴准备好出游了吗?-21.jpeg

邹城市孟庙孟府孟林景区、峄山风景区、明鲁王陵景区、上九山村景区、康王谷花世界景区、邹城博物馆向全国医务工作者提供免票服务。

曲阜市12家A级景区面向全国医务工作者推出门票免费政策。12家A级景区为:孔庙、孔府及孔林、孔子六艺城、尼山孔庙及书院、石门山、河花海、颜庙、周公庙、寿丘少昊陵、九仙山、海棠小镇、儒源儒家文化体验基地、葫芦套。

潍坊:青州、临朐两地推出免费游

国家全域旅游示范区青州市所有A级景区宣布,自恢复运营之日起至2020年12月31日,邀请全国所有医务工作者免门票畅游“千年古城,信美青州”。

潍坊临朐国家5A级景区沂山风景区承诺:自景区恢复运营之日起至2020年12月31日,对全国医务工作者(含港澳台地区)实行门票免费。

临沂:31家景区免费

临沂31家景区宣布,自恢复营业之日起至2020年12月31日,对全国医务工作者免费。

威海:46家景区免费游

威海市文化和旅游局联合全市46家景区,面向全国医护工作者推出“免费游威海”活动。

奇遇小螺号成长乐园:2020年全年,所有医护工作者凭有效证件免费入园,并可携带一名儿童免费入园。

威高海洋馆:景区恢复运营之日起至2020年12月31日,全国医护工作者,均可凭有效证件(本人身份证+本人医护人员资格证)免费入园。

滨州:70家景区向全国一线抗疫逆行者免费开放

滨州市70家景区向全国一线抗疫逆行者,免费开放时间从疫情结束后的景区重新开放到年底。

菏泽:全部29家A级景区免费开放

菏泽市所有A级旅游景区宣布:自景区恢复运营之日起至2020年12月31日,对全国医务人员实行免费开放政策。

东营:黄河口生态旅游区可免门票

为致敬最美逆行者,东营黄河口生态旅游区自景区恢复运营之日起至2020年12月31日,将对全国医务工作者(含港澳台地区)实行门票免费优惠政策。

免票期间,全国医务工作者凭身份证和有效证件(医师证、护士证或有效工作证),在景区游客中心购票处办理入园手续,即可免费游览黄河口生态旅游区。

日照:36家景区和6000间海边客房为全国医护人员免费

全市36家重点景区免费开放,同时,提供6000间海边客房免费入住。

免费对象:全国医护工作者(含港澳台),可携同配偶、子女。

免费方式:凭本人身份证、工作证(医师证、护士证等与医护工作相关资格证件)及户口簿等有效证件。

活动时间:自景区恢复运营之日起至2020年12月31日。


— 大济宁 APP 点赞记录
点赞给态度,登录/注册 就能点赞
雪上月光 2020-4-1 13:42 威望 +2
勿念心安. 2020-3-24 07:41 威望 +2
xiao~ 2020-3-20 22:52 威望 +2
发表于 2020-3-21 10:06:15 来自手机 | 显示全部楼层
 
今年没有出行计划
 
 
回复 支持 反对

使用道具 举报

发表于 2020-3-21 13:28:15 来自手机 | 显示全部楼层
 

 
 
回复

使用道具 举报

您需要登录后才可以回帖 登录 | 加入声远

本版积分规则

返回顶部快速回复上一主题下一主题返回列表

声远论坛|联系电话:0537-2311005|Archiver|手机版|小黑屋|Sitemap|声远网 |网站地图|网站地图

鲁公网安备 37089702000485号 | 鲁ICP备 18028751号 | 互联网药品信息服务资格证:(鲁)-经营性-2022-0209 | 增值电信业务经营许可证:鲁B2-20230761号 | (鲁)职介证字[223]:第08120014号

中国互联网违法和不良信息举报中心 | 山东省互联网违法和不良信息举报中心 | 人工智能生成合成内容标识办法

GMT+8, 2026-4-18 14:30, Processed in 0.158593 second(s), 28 queries , Gzip On, APCu On.

Powered by Discuz! X3.5© 2001-2026 SYUAN.COM

快速回复 返回顶部 返回列表