查看: 872|回复: 9

[百姓心声] 重磅!2020年任城区城区初中、小学招生服务区范围出炉

[复制链接]
发表于 2020-8-6 10:02:44 |未经授权,严禁转载,违者必究... | 显示全部楼层 |阅读模式

刚刚,济宁市教育局发布《关于2020年任城区城区义务教育学校招生及管理工作的意见》。


招生区域和户籍界定

任城区城区区域包括两部分:第一部分是指2008年行政区划调整前的老城区,即目前阜桥街道、古槐街道、金城街道、观音阁街道、越河街道、仙营街道、济阳街道、南苑街道所辖区域。第二部分包括三块区域,一是东至洸府河,南至任城大道,西至济安桥北路,北至任兴路;二是东至琵琶山路,南至金宇路,西至西外环路(原105国道),北至任城大道;三是杜庙村。且上述区域须为任城区行政管辖区域。

任城区城区户籍指渔山派出所、东门派出所、解放路派出所、济阳派出所、越河派出所、太白东路派出所、阜桥派出所、观音阁派出所、红星东路派出所、运河派出所、红星新村派出所、南辛庄派出所、常青路派出所、共青团路派出所、红星西路派出所管理的户籍,和任兴路派出所、南张派出所管理的房户地址(区域包括东至洸府河,南至任城大道,西至济安桥北路,北至任兴路;东至琵琶山路,南至金宇路,西至西外环路,北至任城大道以及杜庙村)一致的户籍。


学校服务范围和招生计划

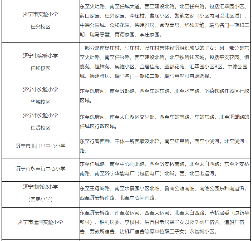
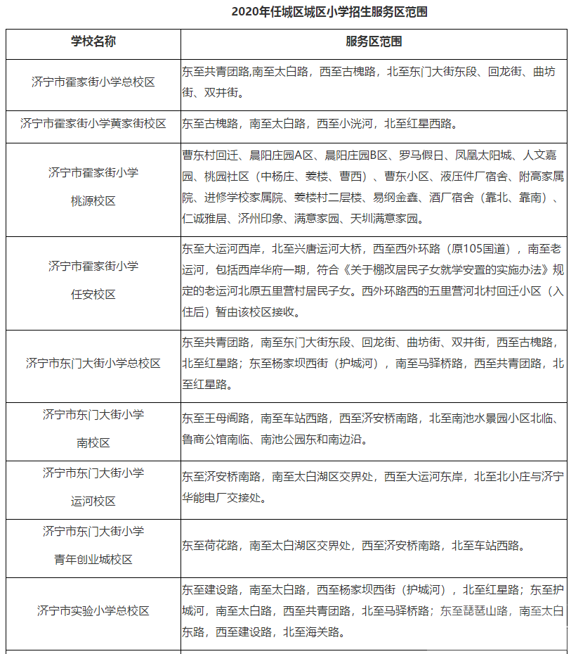
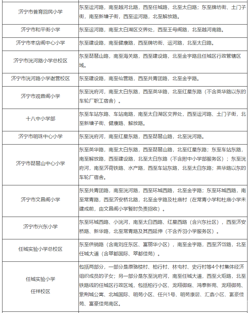
(一)2020年任城区城区小学招生服务区范围

重磅!2020年任城区城区初中、小学招生服务区范围出炉-1.jpg
重磅!2020年任城区城区初中、小学招生服务区范围出炉-2.jpg
重磅!2020年任城区城区初中、小学招生服务区范围出炉-3.jpg
重磅!2020年任城区城区初中、小学招生服务区范围出炉-4.jpg

(二)2020年任城区城区小学一年级招生计划

重磅!2020年任城区城区初中、小学招生服务区范围出炉-5.jpg

(三)2020年任城区城区小学服务区内五年级毕业学生初中入学分配去向

重磅!2020年任城区城区初中、小学招生服务区范围出炉-6.jpg
重磅!2020年任城区城区初中、小学招生服务区范围出炉-7.jpg

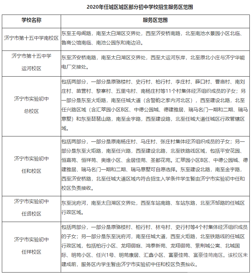
(四)2020年任城区城区部分初中学校招生服务区范围

重磅!2020年任城区城区初中、小学招生服务区范围出炉-8.jpg


小学入学条件和方式

(一)小学入学条件

1.入学年龄

2014年8月31日前出生,年满6周岁的适龄儿童,残疾儿童可适当延缓一年入学。

确因身体状况需要延缓入学的任城区城区户籍适龄儿童,其父母要将延缓入学的书面申请及有关证明材料报任城区教育和体育局审核备案,审核同意后办理延缓入学手续。延缓期一般不得超过一年,期满后仍不能入学的须重新申请。

2.任城区城区户籍适龄儿童入学

按照“相对就近,免试入学”和“房户一致优先”原则,具体情况要求如下:

(1)户口簿户主为适龄儿童父母,其父母或适龄儿童本人有自有房产(指住宅类,下同),且户籍、房产与实际居住地址一致,适龄儿童应在房产地址所在服务区学校入学。入学适龄儿童父母需提供身份证、全家户口簿、房产证明和适龄儿童的预防接种证等。

(2)适龄儿童和其父母至少一方户籍与祖父母(或外祖父母)在同一户口簿上,房产为适龄儿童祖父母(或外祖父母)和其父母共有,适龄儿童父母占房屋产权比例合计不低于50%,且户籍、房产与实际居住的地址一致,适龄儿童可在房产地址所在服务区学校入学。入学适龄儿童父母需提供身份证、全家户口簿、房产证明和适龄儿童的预防接种证等。

(3)适龄儿童和其父母至少一方户籍与祖父母(或外祖父母)在同一户口簿上,房产为适龄儿童祖父母(或外祖父母)所有,适龄儿童本人和其父母在任城区城区无自有房产,且户籍、房产与实际居住的地址一致,适龄儿童可在房产地址所在服务区学校入学。入学适龄儿童父母需提供身份证、全家户口簿、祖父母(或外祖父母)房产证明、由房产管理部门开具的适龄儿童本人和其父母名下房产情况证明,以及适龄儿童的预防接种证等。

(4)适龄儿童和其父母至少一方是任城区城区户籍,且其父母租住房管部门管理的公房、公共租赁房、廉租房,适龄儿童可在租房地址所在服务区学校入学,如租房地址所在服务区学校无学位,由任城区教育和体育局统筹安排到其他学校入学。入学适龄儿童父母需提供身份证、全家户口簿、住房证明(房管部门颁发的《公共租赁证》、《公共租赁住房租赁证》、《廉租住房租赁证》)、由房产管理部门开具的适龄儿童本人和其父母名下房产情况证明,以及适龄儿童的预防接种证等。

(5)入学适龄儿童及其父母至少一方户籍登记地址和其父母或本人房产登记地址不一致的,原则上在实际居住自有房产地址所属服务区学校入学,如所属服务区学校无学位,由任城区教育和体育局统筹安排到有空余学位的学校入学。入学适龄儿童父母需提供身份证、全家户口簿、房产证明和适龄儿童的预防接种证等。

(6)适龄儿童和其父母至少一方是任城区城区户籍,且在任城区城区无自有房产的,可在任城区城区学校入学,由任城区教育和体育局统筹安排就读学校。入学适龄儿童父母需提供身份证、户籍证明、租房证明(包括《房屋租赁备案证明》、租赁期一年以上的房屋租赁合同、房屋出租者“个人房屋租赁税收缴纳证明”或免税收缴纳证明和房产证明等)、由房产管理部门开具的适龄儿童本人和其父母名下房产情况证明,以及适龄儿童的预防接种证等。上报名后,于2020年8月9日至11日到任城区教育和体育局审验证明材料(包括原件及复印件)。

(7)任城区城区寄放户籍适龄儿童(户籍登记地址的户主不是适龄儿童父母或直系亲属),建议回其父母实际居住地入学。确需在任城区城区入学的,由任城区教育和体育局统筹安排就读学校。网上报名后,于2020年8月9日至11日到任城区教育和体育局审验证明材料(包括原件及复印件)。

3.任城区进城务工人员随迁子女入学

2020年任城区进城务工人员随迁子女入学继续采取积分入学办法,本办法仅适用于任城区城区小学一年级招生。具体办法见《济宁市任城区人民政府办公室关于印发<济宁市任城区进城务工人员随迁子女积分入学办法(暂行)>的通知》(济任政办字〔2020〕16号),可以通过“中国·任城教育和体育局” (http://www.rencheng.gov.cn/jt/)官方网站“公众服务”栏目或搜索关注微信公众号“任城教育体育”查看。

进城务工人员随迁子女达到入学积分要求的,确保在任城区城区学校(含城乡结合部部分公办学校)入学;未达到积分入学要求的,根据省教育厅“确因学位限制无法满足随迁子女入学要求的,要及早告知学生家长并说明原因。随迁子女要求回流出地入学的,流出地要妥善安排”要求,返回流出地入学。

温馨提醒:任城区进城务工人员随迁子女符合流出地小学报名条件的,可以在流出地小学招生报名时申请入学,不影响在任城区城区按照进城务工人员随迁子女申请积分入学。

4.政策性保障适龄儿童(包括烈士子女、符合条件的现役军人子女、公安英模和因公牺牲伤残警察子女、消防指战员子女及其他各类优抚对象,新冠肺炎疫情防控一线医务人员子女,外籍、港澳台籍适龄儿童少年,华侨归侨子女、外籍华人子女,高层次人才子女等)入学,按照相关政策执行。

5.房产、户籍时间要求

从2016年9月1日起,原则上五年内每套房产非同一产权人不可再次享受政策内入学机会。2020年入学户籍迁入截止时间为2020年8月10日。房产情况证明开具时间为2020年7月1日至8月10日。

(二)小学入学方式

2020年,继续使用“济宁市任城区适龄儿童入学服务平台”,小学一年级新生入学按照网上申报、现场审验和复核录取的程序进行。入学适龄儿童须在网上进行注册报名,否则无法生成学籍。8月5日至7日,通过张贴招生简章、发布微信等方式进行招生入学宣传。

1.任城区城区户籍适龄儿童入学

(1)申报。8月8日上午8:00至8月10日,各学校服务区内(“服务区内”含义对应前面“2.任城区城区户籍适龄儿童入学”(1)至(5)条件要求,下同)适龄儿童进行网上报名,由其父母登录所属学校网站、平台专用网址(http://rcxxrx.rcqzty.com)或“中国·任城教育和体育局”官方网站(http://www.rencheng.gov.cn/jt/), 进入“济宁市任城区适龄儿童入学服务平台”窗口,点击“城区户籍适龄儿童入学信息采集系统”,按要求填写信息进行网上注册报名,所填信息须真实、完整、准确。

(2)审验。8月9日至11日,各学校服务区内适龄儿童完成网上报名后,按学校告知的具体时间,由其父母携带适龄儿童并持身份证、户口簿、房产证明、适龄儿童的预防接种证等相关材料原件到学校现场审验确认,签订《小学入学诚信承诺书》等。公安、住建等相关部门协助学校复验家长提交的证明材料,并对家长提交材料进行拍照存档,实行一生一档(电子包),同时学校进行家访核实相关信息。

(3)派位。8月15日,公布济宁市霍家街小学总校区、济宁市东门大街小学总校区、济宁市北门里中心小学、济宁市实验小学总校区、济宁市枣店阁中心小学、济宁学院附属小学招收服务区内适龄儿童后剩余学位。

8月17日,对符合8月11日前完成到学校现场审验确认且非任城区教育和体育局统筹安排,并自愿申报济宁市霍家街小学总校区、济宁市东门大街小学总校区、济宁市北门里中心小学、济宁市实验小学总校区、济宁市枣店阁中心小学、济宁学院附属小学的其中一所小学剩余学位的适龄儿童,采取电脑派位方式确定入学资格,派位录取结果在“济宁市任城区适龄儿童入学服务平台”公布。通过电脑派位获得自愿申报学校入学资格的适龄儿童,可到自愿申报学校就读;未获得自愿申报学校入学资格的适龄儿童,须回自有房产所在服务区学校就读。

任城区城区以共青团路(包括南北外延线路段)和红星路交叉线划分为四个片区,分别为东南片区(指城区共青团路以东、红星路以南的区域)、西南片区(指城区共青团路以西、红星路以南的区域)、西北片区(指城区共青团路以西、红星路以北的区域)和东北片区(指城区共青团路以东、红星路以北的区域)。符合申报条件的适龄儿童,可以根据现场审验确认的居住地址界定所属片区。

东南片区对应申报学校为济宁市实验小学总校区和济宁市枣店阁中心小学,西南片区对应申报学校为济宁市霍家街小学总校区,西北片区对应申报学校为济宁市东门大街小学总校区和济宁市北门里中心小学,东北片区对应申报学校为济宁学院附属小学。符合申报条件的适龄儿童不得跨片区申报学校,否则申报无效。

(4)录取。8月18日至21日,任城区义务教育招生入学工作领导小组对任城区城区户籍适龄儿童入学资格和程序复核。   

8月22日,通过“济宁市任城区适龄儿童入学服务平台”查询录取结果。

2.任城区进城务工随迁子女入学

(1)申报。8月8日上午8:00至8月10日,符合申请积分入学基本条件的进城务工随迁人员子女,由其父母登录专用网址(http://rcxxrx.rcqzty.com)、“中国·任城教育和体育局”官方网站(http://www.rencheng.gov.cn/jt/),进入“济宁市任城区适龄儿童入学服务平台”窗口,点击“进城务工人员随迁子女积分入学报名审核系统”,按要求填写信息进行网上注册报名,所填信息须真实、完整、准确。

(2)审验。8月10日至17日(星期日除外),网上注册成功提交后打印报名表,由进城务工随迁子女父母带齐相关证明材料原件及报名表,在规定时间到指定地点进行现场一次性提交材料审验,并确认积分。

8月18日至22日,对所有确认的进城务工随迁子女入学积分及排序情况进行公示,公示期5天。公示期内,如对积分有异议,随迁子女父母可提出复核申请,逾期不再接受复核;复核积分过程中,不再接受补充材料。

(3)录取。8月23日上午6:00,根据招生计划核定接收随迁子女入学的任城区城区公办小学(含城乡结合部部分公办学校)及其剩余学位数,确定随迁子女积分入学资格线,并在“济宁市任城区适龄儿童入学服务平台”公布。

8月23日上午8:00至8月24日上午12:00,凡达到随迁子女积分入学资格线的,可进入“济宁市任城区适龄儿童入学服务平台”窗口,点击“进城务工人员随迁子女积分入学志愿填报系统”,在网上自愿选报1—3所就读学校。

8月24日下午,采取电脑派位方式,按照“积分优先、遵循志愿”原则,确定第一轮录取名单,并在“济宁市任城区适龄儿童入学服务平台”公布。

8月25日,第一轮未被录取的随迁子女,可根据公布的第一轮招录后有剩余学位的学校及剩余学位数,进入“济宁市任城区适龄儿童入学服务平台”窗口,点击“进城务工人员随迁子女积分入学志愿填报系统”,进行第二次网上自愿选报1—3所就读学校,并须注明是否同意调剂。

8月26日,采取电脑派位方式,按照“积分优先、遵循志愿”原则,确定第二轮录取名单,并在“济宁市任城区适龄儿童入学服务平台”公布。同时,未被第二轮选报学校录取且同意调剂的随迁子女,由任城区义务教育招生入学工作领导小组统筹调剂,调剂录取名单在“济宁市任城区适龄儿童入学服务平台”公布;不同意调剂的,视为自愿放弃入学资格。

8月27日,已确定录取资格的进城务工随迁子女父母携带适龄儿童,并持积分确认单及身份证、全家户口簿、适龄儿童的预防接种证到录取学校进行现场复核确认,签订《小学入学诚信承诺书》等,同时学校进行家访核实相关信息;在复核过程中,发现不符合入学条件和要求的,取消入学资格。

8月28日,任城区义务教育招生入学工作领导小组对进城务工随迁子女入学资格和程序复核后,通过“济宁市任城区适龄儿童入学服务平台”查询录取结果。


初中入学方式

(一)招生办法

继续实行“相对就近,对口直升”的免试招生办法。按照“一所初中对应几所小学”、“一所小学对应几所初中”、“几所初中对应若干小学”的办法,由就读小学根据其服务区内五年级毕业学生的居住地址分配到相对就近的初中学校就读;非服务区内的五年级毕业学生,则根据学生户籍、自有房产和实际居住地址等相关信息统筹安排到有空余学位的初中学校就读。

济宁市第十五中学南校区、运河校区和济宁市实验初中总校区、任和校区、任祥校区、任贤校区实行服务区招生。凡在学校服务区具有实际居住的自有房产、户籍与房产登记地址一致的小学应届毕业生,均可持有效证明材料在规定时间内到对应服务区学校报名。具体招生入学条件对应前面“2.任城区城区户籍适龄儿童入学”(1)至(5)条件要求。

(二)时间安排

1.8月中旬,济宁市第十五中学南校区、运河校区和济宁市实验初中总校区、任和校区、任祥校区、任贤校区完成招生报名后,各小学对五年级毕业学生进行初中入学分配。

2.8月下旬,任城区义务教育招生入学工作领导小组对分配情况进行复核后,由小学发放初中入学通知书。



来源:任城区教育体育局
发表于 2020-8-6 10:09:30 | 显示全部楼层
今年消息出的晚一些
回复 支持 反对

使用道具 举报

发表于 2020-8-6 10:09:51 | 显示全部楼层
上个月还好多家长问呢
回复 支持 反对

使用道具 举报

发表于 2020-8-6 10:10:02 | 显示全部楼层
有一大波家长排队了
回复 支持 反对

使用道具 举报

发表于 2020-8-6 10:10:11 | 显示全部楼层
孩子上学一直是家长的难题啊
回复 支持 反对

使用道具 举报

发表于 2020-8-6 10:10:24 | 显示全部楼层
孩子上个学不容易,一大堆证明
回复 支持 反对

使用道具 举报

发表于 2020-8-6 11:58:27 来自手机 | 显示全部楼层
 
都是名校啊,哈哈
 
 
回复 支持 反对

使用道具 举报

发表于 2020-8-6 12:15:11 来自手机 | 显示全部楼层
 
今天帖子应该发高新区入学的简章
 
 
回复 支持 反对

使用道具 举报

发表于 2020-8-6 18:52:33 来自手机 | 显示全部楼层
 
东门大街总校区去年没有附中,今年可以分到附中了,不知道是哪几个小区可以分过去?
 
 
回复 支持 反对

使用道具 举报

发表于 2020-8-6 19:00:37 | 显示全部楼层
要想让济济徐高铁(或者济济商高铁)变成现实!
济宁地区的这三个县(鱼台县,金乡县,汶上县)要加把劲啦?
光是纸上谈兵不管用的!要亲自跑路子,填表,申请,面洽,递烟等等!
这一点要多学学我市的小兄弟梁山县与邹城县,
原本济枣高铁不在邹城设站,被邹城市长硬硬的跑了长达一个月,终于攻克难题,答应在邹城设站了!
原本雄商高铁(京九高铁的区间段:雄安到商丘延伸到合肥杭州)原本梁山境内不设高铁站,后来被梁山县县长硬硬的跑了一个半月,终于拿下来了!上级答应了?
看看我们的梁山县与邹城县?再问问我们的汶上县?鱼台县?金乡县?
你们的县长又做了啥?又申请了啥?再无动于衷的话?煮熟的鸭子也会飞了???
做好事并不难,哪怕一个电话?一段文字?就能造福千秋万代?造福祖祖孙孙?何乐而不为呢?
醒醒吧?汶金鱼的领导们!!!!

回复 支持 反对

使用道具 举报

您需要登录后才可以回帖 登录 | 加入声远

本版积分规则

返回顶部快速回复上一主题下一主题返回列表

声远论坛|联系电话:0537-2311005|Archiver|手机版|小黑屋|Sitemap|声远网 |网站地图|网站地图

鲁公网安备 37089702000485号 | 鲁ICP备 18028751号 | 互联网药品信息服务资格证:(鲁)-经营性-2022-0209 | 增值电信业务经营许可证:鲁B2-20230761号 | (鲁)职介证字[223]:第08120014号

中国互联网违法和不良信息举报中心 | 山东省互联网违法和不良信息举报中心 | 人工智能生成合成内容标识办法

GMT+8, 2026-5-13 05:48, Processed in 0.117303 second(s), 32 queries , Gzip On, APCu On.

Powered by Discuz! X3.5© 2001-2026 SYUAN.COM

快速回复 返回顶部 返回列表