查看: 536|回复: 10

[济宁资讯] 邹城21幅地块集中出让

[复制链接]
发表于 2021-11-23 08:34:28 |未经授权,严禁转载,违者必究... | 显示全部楼层 |阅读模式
邹城市自然资源和规划局
国有土地使用权挂牌出让公告
邹自资规告字〔2021〕16号
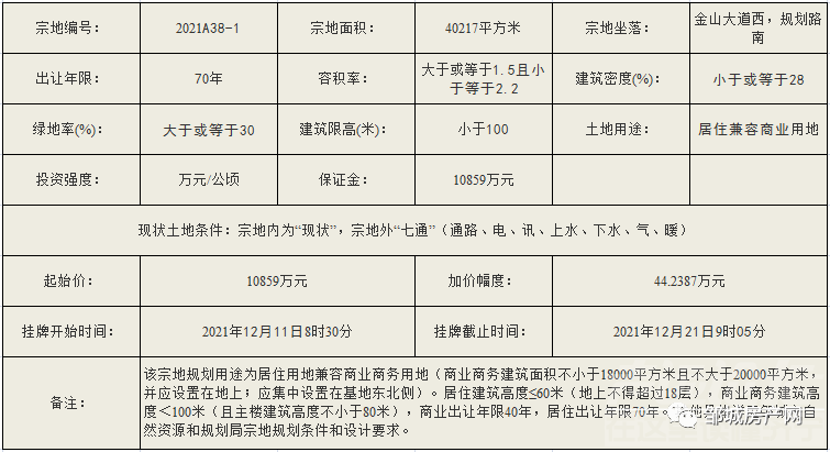
经邹城市人民政府批准,邹城市自然资源和规划局决定以挂牌方式出让12(幅)地块的国有土地使用权。现将有关事项公告如下:
一、挂牌出让地块的基本情况和规划指标要求:
邹城21幅地块集中出让-1.jpg
邹城21幅地块集中出让-2.jpg
邹城21幅地块集中出让-3.jpg
邹城21幅地块集中出让-4.jpg
邹城21幅地块集中出让-5.jpg
邹城21幅地块集中出让-6.jpg
邹城21幅地块集中出让-7.jpg
邹城21幅地块集中出让-8.jpg
邹城21幅地块集中出让-9.jpg
邹城21幅地块集中出让-10.jpg
邹城21幅地块集中出让-11.jpg
邹城21幅地块集中出让-12.jpg
二、中华人民共和国境内外的法人、自然人和其他组织均可申请参加,申请人可以单独申请,也可以联合申请。
三、本次国有土地使用权挂牌出让按照价高者得原则确定竞得人。
四、本次挂牌出让的详细资料和具体要求,见挂牌出让文件。申请人可于 2021年11月22日至2021年12月19日到济宁市国有建设用地使用权和矿业权出让上交易系统(http://218.59.158.87:8089/GTJY_JN/)获取挂牌出让文件。五、申请人可于 2021年12月11日至2021年12月19日到济宁市国有建设用地使用权和矿业权出让网上交易系统(http://218.59.158.87:8089/GTJY_JN/)向我局提交书面申请。交纳竞买保证金的截止时间为2021年12月19日16时30分。经审核,申请人按规定交纳竞买保证金,具备申请条件的,我局将在2021年12月19日17时00分前确认其竞买资格。    六、本次国有土地使用权挂牌活动在济宁市国有建设用地使用权和矿业权出让网上交易系统(http://218.59.158.87:8089/GTJY_JN/)进行。各地块挂牌时间分别为:2021A38-1号地块:2021年12月11日8时30分至2021年12月21日09时05分;2021B33-1号地块:2021年12月11日8时30分至2021年12月21日09时35分;2021A38-2号地块:2021年12月11日8时30分至2021年12月21日10时05分;2021B33-2号地块:2021年12月11日8时30分至2021年12月21日10时35分;2021A39-1号地块:2021年12月11日8时30分至2021年12月21日11时05分;2021B33-3号地块:2021年12月11日8时30分至2021年12月21日11时35分;2021A39-2号地块:2021年12月11日8时30分至2021年12月21日14时05分;2021A43号地块:2021年12月11日8时30分至2021年12月21日14时35分;2021A44-1号地块:2021年12月11日8时30分至2021年12月21日15时05分;2021A44-2号地块:2021年12月11日8时30分至2021年12月21日15时35分;2021A35号地块:2021年12月11日8时30分至2021年12月21日16时05分;2021A34号地块:2021年12月11日8时30分至2021年12月21日16时35分。七、其他需要公告的事项:(一)挂牌时间截止时,有竞买人表示愿意继续竞价,转入现场竞价,通过现场竞价确定竞得人。(二)2021B33-1号、2021B33-2号、2021B33-3号宗地应由同一竞得人竞得,否则竞买无效。上述三宗地均为“标准地”出让,拟建项目应符合《标准地使用协议》(详见宗地文件附件)约定。受让人应于挂牌成交后持成交确认书于5个工作日内与邹城经济开发区管理委员会及我局签订《标准地使用协议》,再行签订土地出让合同。2021A38-1号和2021A38-2号两宗地应整体开发建设,须由同一竞得人同时竞得,否则竞买无效。2021A39-1号和2021A39-2号两宗地应整体开发建设,须由同一竞得人同时竞得,否则竞买无效。2021A43、2021A44-1号和2021A44-2号三宗地共同配建1处幼儿园,应整体开发建设,须由同一竞得人同时竞得,否则竞买无效。(三)根据住建部门意见,2021A38-1、2021A38-2、2021A39-1、2021A39-2、2021A44-1、2021A44-2、2021A34、2021A43号宗地相应建设条件要求具体详见住建部门提出的拟出让地块建设条件的函(详见宗地文件附件)。(四)2021A38-2、2021A39-2、2021A44-2号须配建幼儿园,配建标准和要求详见宗地规划条件和教育体育部门复函意见。竞得人应在挂牌成交后持成交确认书于5个工作日内与教育体育部门签订教育设施配建合同(合同草本详见宗地文件附件),再行签订土地出让合同。幼儿园配建用地由竞得人按有关规定办理划拨手续后进行配建,并在建成通过竣工验收后按相关规定和配建合同要求将土地及地上建筑等一并移交教育和体育部门,产权属国有。幼儿园配建用地位置及范围仅供参考(详见宗地图),具体用地位置及范围可于宗地项目规划设计方案通过审批后,依据审批确定位置及范围办理用地及不动产权登记手续,出让宗地范围相应进行调整确定。(五)根据规划条件和民政部门要求,2021A38-1、2021A38-2、2021A39-1、2021A39-2、2021A44-1、2021A44-2、2021A34、2021A43号宗地须配建养老服务设施,养老服务设施的配建要求详见该宗地规划条件和民政部门复函意见(详见宗地文件附件)。受让人应在挂牌成交后持成交确认书于5个工作日内与民政部门签订养老服务设施配建合同(合同草本详见宗地文件附件),再行签订土地出让合同。(六)申请人须全面阅读有关挂牌文件及附件,如有疑问可以在挂牌活动开始日以前用书面方式向我局咨询。对网上挂牌出让交易系统操作遇到的疑难问题请及时与济宁市公共资源交易服务中心邹城分中心联系。本次挂牌宗地均为现状出让,申请人可到现场踏勘挂牌出让地块。挂牌申请一经受理确认后,即视为竞买人对挂牌文件及地块现状无异议并全部接受。(七)未尽事宜,详见济宁市国有建设用地使用权和矿业权出让网上交易系统(http://218.59.158.87:8089/GTJY_JN/)。(八)由于系统原因,本公告不能直接原文在中国土地市场网发布。中国土地市场网所示土地出让公告内容与本公告内容不一致的,应当以本公告为准。八、联系方式与银行账户联系地址:邹城市金山大道666号邹城市自然资源和规划局联 系 人:赵先生、王先生联系电话:邹城市自然资源和规划局开发利用科:0537-5357996济宁市公共资源交易服务中心邹城分中心:0537-5230707济宁公共资源交易中心数字证书办理:4001012166(济宁市太白湖新区为民服务中心四楼)
  
邹城市自然资源和规划局
2021年11月21日
邹城市自然资源和规划局
国有土地使用权挂牌出让公告
邹自资规告字〔2021〕17号
经邹城市人民政府批准,邹城市自然资源和规划局决定以挂牌方式出让9(幅)地块的国有土地使用权。现将有关事项公告如下:
一、挂牌出让地块的基本情况和规划指标要求:
邹城21幅地块集中出让-13.jpg
邹城21幅地块集中出让-14.jpg
邹城21幅地块集中出让-15.jpg
邹城21幅地块集中出让-16.jpg
邹城21幅地块集中出让-17.jpg
邹城21幅地块集中出让-18.jpg
邹城21幅地块集中出让-19.jpg
邹城21幅地块集中出让-20.jpg
邹城21幅地块集中出让-21.jpg
二、中华人民共和国境内外的法人、自然人和其他组织均可申请参加,申请人可以单独申请,也可以联合申请。三、本次国有土地使用权挂牌出让按照价高者得原则确定竞得人。四、本次挂牌出让的详细资料和具体要求,见挂牌出让文件。申请人可于 2021年11月22日至2021年12月20日到济宁市国有建设用地使用权和矿业权出让网上交易系统(http://218.59.158.87:8089/GTJY_JN/)获取挂牌出让文件。五、申请人可于 2021年12月12日至2021年12月20日到济宁市国有建设用地使用权和矿业权出让网上交易系统(http://218.59.158.87:8089/GTJY_JN/)向我局提交书面申请。交纳竞买保证金的截止时间为2021年12月20日16时30分。经审核,申请人按规定交纳竞买保证金,具备申请条件的,我局将在2021年12月20日17时00分前确认其竞买资格。    六、本次国有土地使用权挂牌活动在济宁市国有建设用地使用权和矿业权出让网上交易系统(http://218.59.158.87:8089/GTJY_JN/)进行。各地块挂牌时间分别为:2021A40号地块:2021年12月12日8时30分至2021年12月22日09时05分;2021A41号地块:2021年12月12日8时30分至2021年12月22日09时35分;2021A42号地块:2021年12月12日8时30分至2021年12月22日10时05分;2020A31-1号地块:2021年12月12日8时30分至2021年12月22日10时35分;2020G7号地块:2021年12月12日8时30分至2021年12月22日11时05分;2021A45号地块:2021年12月12日8时30分至2021年12月22日14时05分;2021A36号地块:2021年12月12日8时30分至2021年12月22日14时35分;2021A37-1号地块:2021年12月12日8时30分至2021年12月22日15时05分;2021A37-2号地块:2021年12月12日8时30分至2021年12月22日15时35分。七、其他需要公告的事项:(一)挂牌时间截止时,有竞买人表示愿意继续竞价,转入现场竞价,通过现场竞价确定竞得人。(二)参与2020A31-1号和2020G7号两宗地的竞买申请人,必须是具有本地块预申请竞买资格的竞买人可以参与竞买,不再接受新的竞买申请。根据邹城市政府要求和城市开发建设需要,受让人需将2020G7号地块打造成为工业文化创意主题的公园绿地,建成后由受让人负责后期运营并免费对市民开放,具体规划建设要求详见该宗地规划条件和设计要求(编号:邹规条字[2021]87号)。(三)2021A37-1号和2021A37-2号两宗地应整体开发建设,须由同一竞得人同时竞得,否则竞买无效。(四)根据住建部门意见,2020A31-1、2021A36、2021A40、2021A41、2021A42、2021A45、2021A37-2、2021A37-2号宗地相应建设条件要求具体详见住建部门提出的拟出让地块建设条件的函(详见宗地文件附件)。(五)2021A36、2021A42、2021A45、2021A37-2号须配建幼儿园,配建标准和要求详见宗地规划条件和教育体育部门复函意见。竞得人应在挂牌成交后持成交确认书于5个工作日内与教育体育部门签订教育设施配建合同(合同草本详见宗地文件附件),再行签订土地出让合同。幼儿园配建用地由竞得人按有关规定办理划拨手续后进行配建,并在建成通过竣工验收后按相关规定和配建合同要求将土地及地上建筑等一并移交教育和体育部门,产权属国有。幼儿园配建用地位置及范围仅供参考(详见宗地图),具体用地位置及范围可于宗地项目规划设计方案通过审批后,依据审批确定位置及范围办理用地及不动产权登记手续,出让宗地范围相应进行调整确定。(六)根据规划条件和民政部门要求,2020A31-1、2021A36、2021A41、2021A42、2021A45、、2021A37-1、2021A37-2号宗地须配建养老服务设施,养老服务设施的配建要求详见该宗地规划条件和民政部门复函意见(详见宗地文件附件)。受让人应在挂牌成交后持成交确认书于5个工作日内与民政部门签订养老服务设施配建合同(合同草本详见宗地文件附件),再行签订土地出让合同。(七)申请人须全面阅读有关挂牌文件及附件,如有疑问可以在挂牌活动开始日以前用书面方式向我局咨询。对网上挂牌出让交易系统操作遇到的疑难问题请及时与济宁市公共资源交易服务中心邹城分中心联系。本次挂牌宗地均为现状出让,申请人可到现场踏勘挂牌出让地块。挂牌申请一经受理确认后,即视为竞买人对挂牌文件及地块现状无异议并全部接受。(八)未尽事宜,详见济宁市国有建设用地使用权和矿业权出让网上交易系统(http://218.59.158.87:8089/GTJY_JN/)。(九)由于系统原因,本公告不能直接原文在中国土地市场网发布。中国土地市场网所示土地出让公告内容与本公告内容不一致的,应当以本公告为准。八、联系方式与银行账户联系地址:邹城市金山大道666号邹城市自然资源和规划局联 系 人:赵先生、王先生联系电话:邹城市自然资源和规划局开发利用科:0537-5357996济宁市公共资源交易服务中心邹城分中心:0537-5230707济宁公共资源交易中心数字证书办理:4001012166(济宁市太白湖新区为民服务中心四楼)
邹城市自然资源和规划局
2021年11月21日
来源:邹城房产

发表于 2021-11-23 08:39:21 | 显示全部楼层
供应充足,房价稳了
回复 支持 反对

使用道具 举报

发表于 2021-11-23 08:39:34 | 显示全部楼层
济宁疯狂卖地
回复 支持 反对

使用道具 举报

发表于 2021-11-23 08:39:49 | 显示全部楼层
房地产利润真大
回复 支持 反对

使用道具 举报

发表于 2021-11-23 08:40:12 | 显示全部楼层

可惜不是谁想挣就能挣
回复 支持 反对

使用道具 举报

发表于 2021-11-23 08:40:29 | 显示全部楼层
现在土地越来越少了
回复 支持 反对

使用道具 举报

发表于 2021-11-23 08:41:18 | 显示全部楼层
邹城也靠卖地了吗?
回复 支持 反对

使用道具 举报

发表于 2021-11-23 08:42:21 来自手机 | 显示全部楼层
急了
回复

使用道具 举报

发表于 2021-11-23 08:48:10 来自手机 | 显示全部楼层
 
抹茶绿 发表于 2021-11-23 08:39
供应充足,房价稳了

其实真相不是这个样子。你不要看表面。
 
 
回复 支持 反对

使用道具 举报

发表于 2021-11-23 10:50:00 | 显示全部楼层
向江南折过花 发表于 2021-11-23 08:48
其实真相不是这个样子。你不要看表面。

真相是?
回复 支持 反对

使用道具 举报

发表于 2021-11-23 11:13:12 来自手机 | 显示全部楼层
 
冲千亿
 
 
回复

使用道具 举报

您需要登录后才可以回帖 登录 | 加入声远

本版积分规则

返回顶部快速回复上一主题下一主题返回列表

声远论坛|联系电话:0537-2311005|Archiver|手机版|小黑屋|Sitemap|声远网 |网站地图|网站地图

鲁公网安备 37089702000485号 | 鲁ICP备 18028751号 | 互联网药品信息服务资格证:(鲁)-经营性-2022-0209 | 增值电信业务经营许可证:鲁B2-20230761号 | (鲁)职介证字[223]:第08120014号

中国互联网违法和不良信息举报中心 | 山东省互联网违法和不良信息举报中心 | 人工智能生成合成内容标识办法

GMT+8, 2026-5-14 01:01, Processed in 0.157908 second(s), 32 queries , Gzip On, APCu On.

Powered by Discuz! X3.5© 2001-2026 SYUAN.COM

快速回复 返回顶部 返回列表