查看: 882|回复: 2

[城市建设] 占地约26.5亩!济宁城区一商住项目地块建设用地规划许可批前公告

[复制链接]
发表于 2025-6-4 15:39:07 |未经授权,严禁转载,违者必究... | 显示全部楼层 |阅读模式
济宁市自然资源和规划局收到济宁运河城市更新有限公司关于太白花语一期项目的建设用地规划许可申请,根据《中华人民共和国城乡规划法》《山东省城乡规划条例》等法律法规和国家、省有关规定,经审核,该建设用地符合国土空间规划和用途管制要求,现对核发该项目建设用地规划许可进行批前公告,如有意见或建议,请在公告期内及时反馈至济宁市自然资源和规划局,公告期限内若无异议,将依法核发该项目用地规划许可证。
一、建设项目基本情况:
1.用地单位:济宁运河城市更新有限公司
2.项目名称:太白花语一期项目地块
3.用地位置:尚仁路以南、尚德路以东
4.土地用途:居住用地兼容商业服务业设施用地
5.用地面积:17670平方米
6.建设规模:以批准的规划方案为准
7.土地取得方式:出让
二、公告期限:2025年6月3日-2025年6月11日
三、公告地点:建设项目现场、济宁市自然资源和规划局
四、联系电话:0537-5662809,办公地址:济宁市任城区任兴商务中心C座9楼
前期相关信息
任城区JRC2024-037号济安台片区(尚仁路以南尚德路以东)地块一【济宁运河城市更新有限公司竞得】
土地位于:规划尚仁路以南、尚德路以东;土地面积:17670㎡(约26.5亩);土地用途:城镇住宅用地兼容商业用地;出让年限:住宅70年、商业40年;容积率不大于1.5;起始价:8217万元,综合楼面价起价:3100元/㎡;最终成交价为:8217万元(约310万元/亩),综合楼面地价成交价:3100元/㎡;溢价率:0.0%;
占地约26.5亩!济宁城区一商住项目地块建设用地规划许可批前公告-1.jpg 占地约26.5亩!济宁城区一商住项目地块建设用地规划许可批前公告-2.jpg 占地约26.5亩!济宁城区一商住项目地块建设用地规划许可批前公告-3.jpg
该地块位于任城区辖区内,附近有济宁市第十四中学、济宁市运河实验小学,距京杭大运河景观带及老运河较近,生活配套一应俱全。商务办公聚集,教育资源丰富,医疗条件齐备,交通出行便利。
占地约26.5亩!济宁城区一商住项目地块建设用地规划许可批前公告-4.jpg
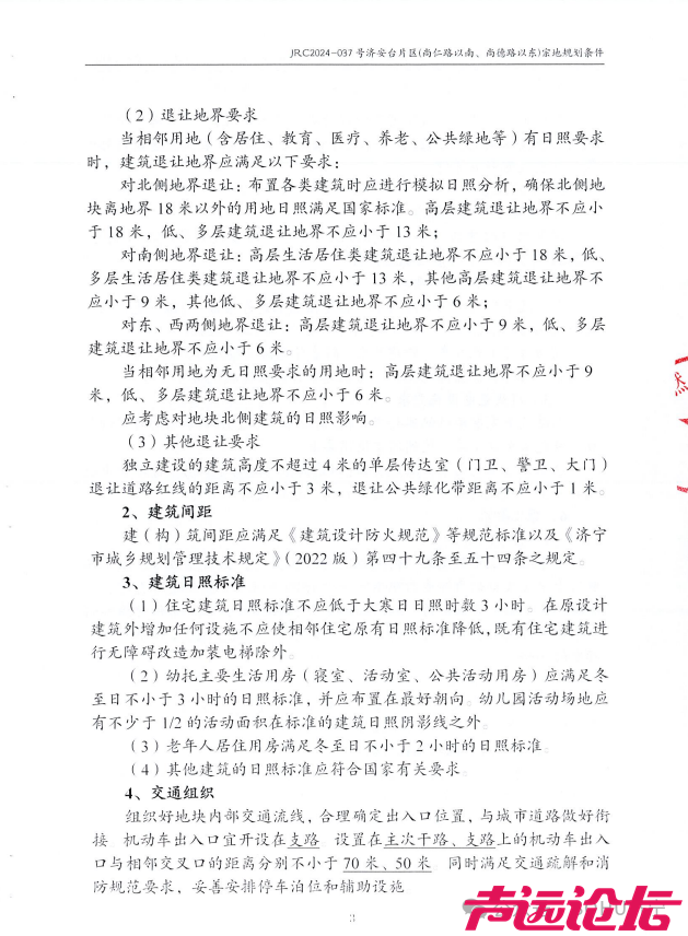
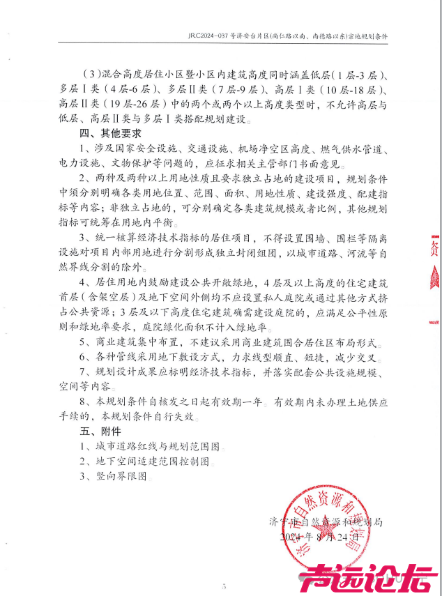
宗地规划条件
占地约26.5亩!济宁城区一商住项目地块建设用地规划许可批前公告-5.jpg 占地约26.5亩!济宁城区一商住项目地块建设用地规划许可批前公告-6.jpg 占地约26.5亩!济宁城区一商住项目地块建设用地规划许可批前公告-7.jpg 占地约26.5亩!济宁城区一商住项目地块建设用地规划许可批前公告-8.jpg 占地约26.5亩!济宁城区一商住项目地块建设用地规划许可批前公告-9.jpg 占地约26.5亩!济宁城区一商住项目地块建设用地规划许可批前公告-10.jpg 占地约26.5亩!济宁城区一商住项目地块建设用地规划许可批前公告-11.jpg 占地约26.5亩!济宁城区一商住项目地块建设用地规划许可批前公告-12.jpg
发表于 2025-6-4 17:37:52 来自手机 | 显示全部楼层
 
金塔路南延,提上日程了吗
 
 
回复 支持 反对

使用道具 举报

发表于 2025-6-4 21:40:44 来自手机 | 显示全部楼层
等动起来再说吧,都是城投自己的!
回复 支持 反对

使用道具 举报

您需要登录后才可以回帖 登录 | 加入声远

本版积分规则

返回顶部快速回复上一主题下一主题返回列表

声远论坛|联系电话:0537-2311005|Archiver|手机版|小黑屋|Sitemap|声远网 |网站地图|网站地图

鲁公网安备 37089702000485号 | 鲁ICP备 18028751号 | 互联网药品信息服务资格证:(鲁)-经营性-2022-0209 | 增值电信业务经营许可证:鲁B2-20230761号 | (鲁)职介证字[223]:第08120014号

中国互联网违法和不良信息举报中心 | 山东省互联网违法和不良信息举报中心 | 人工智能生成合成内容标识办法

GMT+8, 2026-5-14 05:24, Processed in 0.112799 second(s), 26 queries , Gzip On, APCu On.

Powered by Discuz! X3.5© 2001-2026 SYUAN.COM

快速回复 返回顶部 返回列表