查看: 1293|回复: 3

[百姓心声] 山东大学、山东师范大学、青岛大学……多所高校预估分数线出炉

[复制链接]
发表于 2025-6-26 11:41:20 |未经授权,严禁转载,违者必究... | 显示全部楼层 |阅读模式
6月25日下午
山东2025年高考成绩、分数线
及一分一段表先后公布

为方便参考,部分高校给出2025年在山东的预估分数线/位次。
注意:本文预估分数线为各高校提供,报考影响因素变量较多,数据为预估,最终解释权归高校所有,仅供参考。

山东高校在鲁报考建议  山东大学
山东大学公布了2025年在山东本科报考建议。如果你是山东考生,想报考招生代码为H422,济南和青岛校区在常规批录取的专业,那么,1.2万名以内录取机会很大。

山东大学2025年在鲁本科报考建议为:

济南+青岛校区(招生代码为A422),常规批次:

2000名以内(660分以上),有把握录取到齐鲁医学堂(临床、口腔)、泰山学堂;
4000名以内(648分以上),有把握录取到报考率较高的专业;
8000名以内(632分以上),录取很有把握,专业选择范围大;
12000名以内(622分以上),录取机会很大,建议多填报几个专业志愿;
12000名+,录取有希望,鼓励积极报考。

威海校区(招生代码为H422),常规批:

11000名以内(625分以上) ,有把握录取至报考率较高的专业;
15000名以内(616分以上),录取很有把握,专业选择范围大;
17000名以内(612分以上),录取机会很大,建议多填报几个专业志愿;
17000名+,录取有希望,鼓励积极报考。

山东大学、山东师范大学、青岛大学……多所高校预估分数线出炉-1.jpg
中国海洋大学
中国海洋大学给出的报考建议如下:
报考中国海洋大学非中外合作办学专业,全省1万名以内,被海洋科学(蓝梦拔尖人才实验班)、智能科学与技术(AI拔尖人才实验班)、食品营养与健康(拔尖人才实验班)等专业录取希望非常大。全省3万名以内有录取希望,可尝试在志愿靠前位置填报。详情一起来了解:
山东大学、山东师范大学、青岛大学……多所高校预估分数线出炉-2.jpg

中国石油大学(华东)
6月25日晚,中国石油大学(华东)给出山东省高考生报考建议。

“特别欢迎全省位次在一万五,甚至是一万以前的考生,可获得更多优势资源和高端平台的托举。”据中国石油大学(华东)招生老师介绍,一万八千名以内的考生,建议可以报适度的热门专业;两万三千名以内的考生,录取希望较大,但建议不要集中填报热门专业;两万八千名左右及以后的考生,也有一定录取机会,建议根据位次情况及历年数据选择合适专业。

哈尔滨工业大学(威海)

哈尔滨工业大学(威海)给出报考建议如下:

哈尔滨工业大学(威海)预估位次8500比较稳,10000名可以冲。

据介绍,哈工大(威海)招生指标将在去年685人的基础上进一步增加至699人。今年在山东省的招生专业结构十分简洁,统招批次只有两个专业集群,一个是以人工智能技术为基座,集合校区最优势、最热门专业打造的工科试验班(AI加先进技术领军班),包括计算机科学与技术、人工智能、通信工程、电子信息工程等9个专业;另一个是跨校区流动培养的工科试验班(机器人与智能装备类拔尖班),采用2+2培养模式,前两年在威海校区,后两年在校本部,与校本部学生享受相同的推免政策。集群内专业完全根据意愿任选,没有考核。

齐鲁工业大学
2025年,齐鲁工业大学(山东省科学院)作为山东省高水平大学“冲一流”建设高校,积极承担国家优质本科扩容任务,本科招生计划达到8260人。各专业(类)山东省考生报考建议如下,供填报志愿时参考。达到建议报考位次的考生,建议靠前填报我校(院)相关专业(类);低于建议报考位次的考生,可以靠前填报相关志愿,也有希望录取。
普通类专业
山东大学、山东师范大学、青岛大学……多所高校预估分数线出炉-3.jpg
菏泽校区专业
山东大学、山东师范大学、青岛大学……多所高校预估分数线出炉-4.jpg
中外合作办学专业(不含艺术类)
山东大学、山东师范大学、青岛大学……多所高校预估分数线出炉-5.jpg
艺术类专业
山东大学、山东师范大学、青岛大学……多所高校预估分数线出炉-6.jpg
地方专项计划
山东大学、山东师范大学、青岛大学……多所高校预估分数线出炉-7.jpg
建议考生在报考时根据相关专业(类)选考科目要求,按照专业兴趣、职业规划等因素报考我校(院)多个专业(类),合理分配志愿梯度,增加录取几率。
山东理工大学
考试成绩在3-7万位次的考生,报考该校热门专业,录取概率很高;

7-12万位次的考生报考该校大部分专业,录取概率比较高;

12-14万位次且选考物理和化学的考生报考该校不太热门专业和中外合作办学专业,有较大把握;

14万位次附近且选考物理和化学的考生报考该校,选择专业合适,也有录取希望。

山东理工大学招生老师建议,有意报考该校相关专业的考生,可根据预估位次在前五志愿填报。

菏泽学院
6月25日下午,菏泽学院给出2025年山东省考生报考建议。

具体来看,普通类考试成绩位次在18.5万位次以内的考生,建议报考该校不限选考科目的专业;考试成绩位次在30.5万位次以内的考生,建议报考该校限选物理和化学的专业。

需要关注的是,2025年体育类专业增设文化录取控制分数线。体育类专业2024年最低位次约为4817名,菏泽学院建议各位同学参考2024年体育类专业位次情况进行报考。

从艺术类来看,书法学专业2024年最低位次约为673名;美术类专业2024年最低位次约为13264名;音乐学专业2024年最低位次约为4054名;舞蹈学(中国舞方向)专业2024年最低位次约为2353名;舞蹈学(国际标准舞方向)专业2024年最低位次约为2540名。建议各位同学参考2024年书法学、美术类、音乐学、舞蹈类专业位次情况进行报考。

记者了解到,2025年菏泽学院普通本科计划招生4300人(含体育单招60人),较2024年增加200人。其中山东省共投放计划3938人(含春季高考327人),新增络与新媒体、新能源材料与器件、人工智能、智慧水利、动物药学五个本科专业。

山东第一医科大学(山东省医学科学院)
6月25日下午,山东第一医科大学(山东省医学科学院)给出2025年山东省报考建议。记者注意到,该校临床医学、口腔医学专业最低3.9万左右能报考。

从报考热度角度,2025年山东第一医科大学各专业预估位次如下:

临床医学、口腔医学最低3.9万左右,其他5年制热门医学类专业最低5万名位次左右;

预防公卫相关专业、医学技术类、药学类相关专业,最低6-9万位次左右;

生物类、计算机类、护理类、康复类、文管类相关专业,最低10-13万位次左右。

山东第一医科大学招生老师特别提醒,以上数据仅供参考,详细情况可以参考2024年录取位次和2025年各专业计划科学客观分析。

济南大学
一、提前批及普通类常规批
山东大学、山东师范大学、青岛大学……多所高校预估分数线出炉-8.jpg

二、艺术体育类
山东大学、山东师范大学、青岛大学……多所高校预估分数线出炉-9.jpg
考生可根据上述建议位次填报“稳妥类”志愿,对应调整“冲击类志愿”和“保底类志愿”安排。
山东工商学院
普通本科:
位次为20万名(分数为495分)左右及以上考生,可以选择冲一下我校普通本科,其中建议选考“物理+化学”或“物理”的考生,优先选择理工科限考“物理+化学”或“物理”的专业,位次越靠前,冲击希望越大;建议位次为17万名(分数为507分)左右及以上考生,可选择我校“不提选考科目”的专业,位次越靠前,冲击希望越大。
中外合作:
位次为19万名(分数为499分)左右及以上考生,可以选择冲一下我校中外合作类本科专业,位次越靠前录取希望越大。
曲阜师范大学
记者注意到,限选物理和化学的专业最低位次为15万名,不限选科的专业最低位次为11万名,地方专项计划最低位次为14万名,数学与应用数学(中外合作办学)最低位次在17万名。

需要特别注意的是,今年公费师范生因受报考专业和就业地市热度影响,且今年首次实行平行志愿投档,曲阜师范大学建议,有从教意愿的考生可积极报考。

山东大学、山东师范大学、青岛大学……多所高校预估分数线出炉-10.jpg
山东科技大学
据了解,山东科技大学今年在全国31个省(自治区、直辖市)计划招收本科生7230人,招生专业有72个。其中,位次3万名左右的高考生,就可以报考该校计算机科学与技术、软件工程、电气工程及其自动化等热门专业。

据山东科技大学教务处副处长、招生办公室副主任刘勇介绍,按照山东科技大学近两年在山东省内招生录取情况,在青岛校区,位次3万名左右考生可以报考计算机科学与技术、软件工程、电气工程及其自动化等专业;位次4万-5万名左右考生可以报考信息安全、电子信息工程、自动化、数学与应用数学、物联网工程、通信工程、智能科学与技术、集成电路设计与集成系统、法学、机器人工程、数据科学与大数据技术、机械设计制造及其自动化等专业。除了上述专业,位次6万、7万左右的考生可以尝试报考青岛校区其他专业。

“泰安校区各专业的录取位次比青岛校区的大部分专业要靠后一些,位次10万名-14万名左右的考生可以报考。位次15万名-18万名左右的考生可以报考济南校区中外合作办学大部分专业。”刘勇指出,山东科技大学工科优势突出,行业特色鲜明,是山东省重点建设应用基础型人才培养特色名校和高水平大学“冲一流”建设高校,“欢迎广大学子来‘江北最美校园’读书生活、成长成才!”

记者了解到,今年,山东科技大学实施领军人才培养计划和拔尖学生培养计划,测绘工程(时空信息未来技术学院)和机器人工程(具身智能系统未来技术学院)瞄准未来前沿性、革命性、颠覆性技术发展,培养未来技术创新领军人才,采矿工程(山东能源卓越工程师学院)适应能源行业发展新趋势,培养能源行业领军人才。

另据刘勇介绍,计算机科学与技术专业拔尖创新班(图灵班)和数学与应用数学专业拔尖创新班(吴方班)继续招生,进行拔尖学生培养。另外,学生修读主修专业的同时可以修读辅修专业,成绩合格后获得辅修学士学位。优秀本科毕业生可免试推荐攻读硕士研究生。

山东交通学院
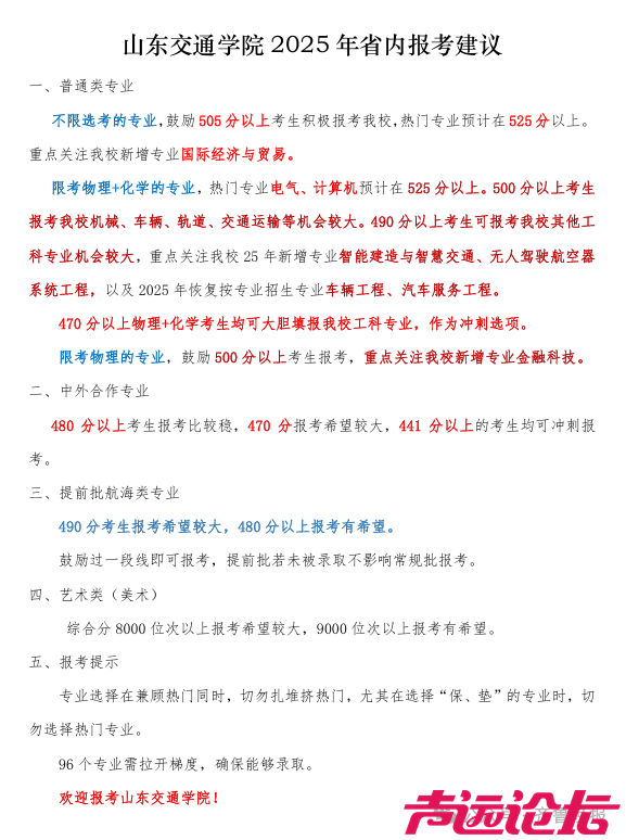
6月25日下午,山东交通学院发布2025年省内报考建议。记者了解到,该校鼓励505分以上考生积极报考不限选考的专业,热门专业预计在525分以上。可重点关注新增的国际经济与贸易专业。

对于限考物理+化学的专业,山东交通学学院招生老师介绍,热门专业电气、计算机预计在525 分以上。500分以上考生报考该校机械、车辆、轨道、交通运输等机会较大。490分以上考生报考该校其他工科专业机会较大。

“可重点关注我校2025年新增专业智能建造与智慧交通、无人驾驶航空器系统工程,以及2025年恢复按专业招生专业车辆工程、汽车服务工程。”山东交通学院招生老师说。

据了解,470分以上、且选考“物理+化学”考生,均可大胆填报山东交通学院工科专业,作为冲刺选项。限考物理的专业,鼓励500分以上考生报考,重点关注该校新增专业金融科技。

此外,对于山东交通学院的中外合作专业,480分以上考生报考比较稳,470分报考希望较大,441分以上的考生均可冲刺报。

对于提前批航海类专业,490分考生报考希望较大,480分以上报考有希望。鼓励过一段线即可报考,提前批若未被录取不影响常规批报考。

具体到艺术类(美术)来看,综合分8000位次以上报考希望较大,9000位次以上报考有希望。

山东交通学院招生老师提示,高考生进行专业选择时,在兼顾热门的同时,切勿扎堆挤热门,尤其在选择“保、垫”的专业时,切勿选择热门专业。要把96个专业拉开梯度,确保能够录取。

山东大学、山东师范大学、青岛大学……多所高校预估分数线出炉-11.jpg
山东大学、山东师范大学、青岛大学……多所高校预估分数线出炉-12.jpg
青岛科技大学

一、山东省普通类常规批(省份总位次)
【3.5万位次前】建议选报青岛校区:计算机信息类、法学专业
【5万位次以前】建议选报青岛校区:自动化类、机械及新能源科学类、财务管理、数学物理类、数据科学类等热门专业;或者选报高密校区:法学专业
【7万位次以前】建议选报青岛校区:化工化学类、高分子及材料类、经济管理类、社会工作、外语类及新闻传媒类专业;或者选报高密校区:电气工程及其自动化、计算机和财务管理专业。
【9万位次以前】建议选报青岛校区:环境安全类、海洋科学与生物类专业;或者选报高密校区自动化专业。
【12万位次以前】建议报考高密校区:英语、社会工作、国际贸易、机械工程专业。
【15万位次以前】建议报考高密校区:化工工艺与高分子材料等专业
【17万位次以前】建议报考青岛校区:中外合作办学自动化专业
【20万位次以前】建议报考青岛校区:其它中外合作办学专业
【24万位次以前】青岛中德生态园区:中外合作办学专业
二、山东省艺术美术类(省份总位次)
【2000位次前】青岛校区:视觉传达设计、动画专业
【2500位次前】青岛校区:环境设计专业
【3000位次前】青岛校区:其它专业
【4000位次前】高密校区:各专业
【1万位次前】青岛校区:动画(中英合作办学)专业
三、山东省体育类
青岛校区:休闲体育专业预估位次在【1500位次前】较为稳健

齐鲁医药学院

【齐鲁医药学院2025年在山东的预估位次/分数线】
500分以上,报考齐鲁医药学院本科临床医学、口腔医学、医学影像学等热门专业比较有把握;其他专业一段线20分以上录取几率大。

青岛大学

位次为2万名(对应分数607分),鼓励报考学校临床医学(5+3 一体化)、临床医学、口腔医学、医学影像学专业。
位次为6万名(对应分数565分),鼓励报考普通类其他专业;
位次为13万名(对应分数521分),可报考中外合作办学项目(计算机科学与技术、生物技术) 。
25日,山东2025年高考成绩、分数线及一分一段表先后公布,其中,普通类特殊类型招生控制线521分,一段线441分,二段线150分。“3+2”对口贯通分段培养高职志愿填报资格线为391分。
山东大学、山东师范大学、青岛大学……多所高校预估分数线出炉-13.jpg

齐鲁工业大学

一、普通类专业
7万名以内,可报考计算机科学与技术(拔尖人才班)、人工智能(拔尖创新班)、计算机科学与技术、法学等专业;
10万名以内,可报考集成电路设计与集成系统、软件工程、电气工程及其自动化、网络空间安全、物联网工程、电子信息工程、人工智能、通信工程、智能科学与技术、机器人工程、储能科学与工程、自动化、微电子科学与工程、保密技术、智能制造工程、光电信息科学与工程、机械设计制造及其自动化、新媒体技术、数据计算及应用、信息与计算科学等专业;
14万名以内,可报考保密管理、能源与动力工程、应用统计学、工商管理类(会计学、财务管理、市场营销、人力资源管理)、英语、测控技术与仪器(海洋测控方向)、行政管理、材料成型及控制工程、海洋信息工程、国际经济与贸易、金融学、轻化工程、工业设计、材料类(无机非金属材料工程、高分子材料与工程、光电信息材料与器件)、酿酒工程、金融科技、化学类(化学、应用化学)、生物工程、化工与制药类(化学工程与工艺、制药工程)、食品科学与工程类(食品科学与工程、食品质量与安全、食品营养与健康)、轻工类(印刷工程<智能计算与全媒体传播方向>、包装工程<绿色智能方向>)、药学类(药学、药物制剂)、海洋技术、环境科学与工程类(环境工程、环境科学<碳中和方向>)等专业;
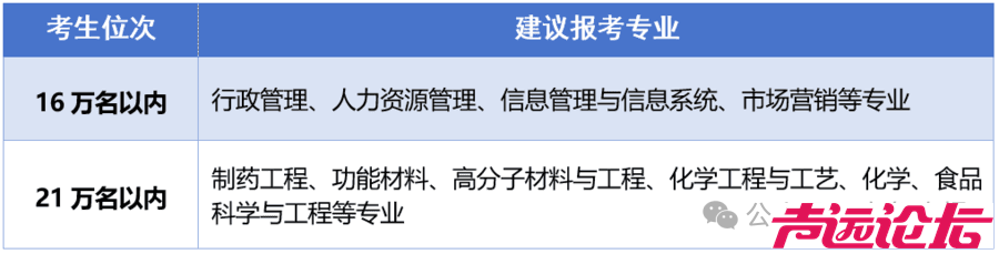
二、菏泽校区专业
16万名以内,建议报考行政管理、人力资源管理、信息管理与信息系统、市场营销等专业;
21万名以内,建议报考制药工程、功能材料、高分子材料与工程、化学工程与工艺、化学、食品科学与工程等专业;
三、中外合作办学专业(不含艺术类专业)
22万名以内,建议报考机械设计制造及其自动化;
33万名以内,建议报考生物技术、酿酒工程、应用化学、轻化工程;
四、艺术类专业 艺术统考美术与设计类综合分8000名以内,建议报考视觉传达设计、环境设计、产品设计、服装与服饰设计、数字媒体艺术专业; 艺术统考美术与设计类综合分13000以内,建议报考视觉传达设计(中外); 艺术统考音乐类(音乐表演-声乐)综合分1600名以内,建议报考音乐表演(声乐方向); 艺术统考音乐类(音乐表演-器乐)综合分1700名以内,建议报考音乐表演(键盘方向);
五、地方专项计划
8万名以内,建议报考法学、电气工程及其自动化、机器人工程、人工智能、物联网工程等专业;
19万名以内,建议报考药学类、金融科技、日语、酿酒工程、生物技术、材料类、海洋技术、化学类、食品科学与工程类、化工与制药类、轻化工程、轻工类、环境科学与工程类、海洋信息工程、生物工程等专业。
齐鲁工业大学招生老师建议,报考时,考生要根据相关专业(类)选考科目要求,按照专业兴趣、职业规划等因素报考学校多个专业(类),合理分配志愿梯度,增加录取几率。

山东师范大学

山东师范大学给出的报考建议如下:
位次为3万名(对应分数593分)左右,建议报考中国语言文学、法学、思想政治教育、中国共产党历史、马克思主义理论(提前批B类)等专业。
位次为4万名(对应分数582分)左右,建议报考通信工程、历史、计算机、教育、数学、统计、人工智能、电子信息、信息管理与信息系统、工商管理等专业。 位次为5万名(对应分数573分)左右,建议报考心理、物理、地理、英语(含语言科学)、新闻、金融(含资产管理)、公共管理、物联网、网络空间安全、汉语国际教育等大部分专业。
位次为12万名(对应分数529分)以内,建议报考财务管理(中外合作办学)、物流管理(中外合作办学)专业。
艺术类方面,音乐学、音乐表演、舞蹈学航空服务艺术与管理专业,若考生符合招生专业方向和专业成绩要求的,建议前三志愿填报。

青岛电影学院

青岛电影学院2025年在山东省内的招生代码是:E327。
其中,艺术统考类专业按综合分成绩投档,按综合成绩录取;普通类专业按照文化课成绩投档和录取。
(一)本科
1.美术与设计类。美术与设计类专业2024年录取最低综合分441.75,位次是23489,2025年学校有7个美术与设计类专业,建议24000名以内的考生在填报志愿时,将美术与设计类专业全填上,增加录取几率;
2.表导演类。表导演类表演专业,2024年录取的最低综合分是475.81,位次是1108;表导演类戏剧影视导演专业2024年录取的最低综合分是486.91,位次是746,2025年戏剧影视导演专业招生计划将有较大涨幅,建议表演专业1200名以内,戏剧影视导演专业1000名以内的的考生积极报考;
3.音乐类。录音艺术专业2024年录取的最低综合分419.16,位次在5661,建议音乐教育5800名以内的广大音乐类考生积极报考;
4.舞蹈类。2025年新增舞蹈表演(国际标准舞)专业,根据去年山东省舞蹈类专业录取情况,建议综合分位次在4700名以内的同学们积极报考;
5.普通类。
(1)选择非物理化学专业。非选物理化学专业2024年录取的最低综合分466,位次是26.5万,2025年学校有9个专业招生,建议非选物理化学考生27万名以内考生积极报考。报考相关专业的考生在填报志愿时,把喜欢的专业全部填上,这样录取的可能性大一些。
(2)选科物理化学专业。2025年我校虚拟现实技术专业,选科要求必选物理化学,2024年录取最低综合分427,位次是35.7万,2025年建议过本科一段线的物化考生积极填报。
(二)专科 学校专科只面向山东省招生,虚拟现实技术应用专业属于普通类专业,按照文化成绩排序录取,2024年录取最低分243分,位次约64.5万;动漫设计专业使用美术类省统考成绩,影视制片管理专业使用表导演类戏剧影视导演统考成绩;建议过专科线的同学们积极报考。

烟台理工学院

1、普通本科“物理化学”捆绑类选科要求专业:过一段线考生报考既有很大希望; 441分以上希望较大;445分以上较有把握, “物理化学”捆绑类专业位次约33.5万名以内即有很大希望,一段线下35万名以内考生可及时关注第一次投档情况。
2、普通本科无选科要求类专业:过一段线可报考;470分以上可冲一冲;475分以上较有希望;480分以上把握较大!不同专业位次预估约25-18万名;
3、美术类本科:双过线考生鼓励报考,综合分470分以上把握很大,460分以上较有希望, 450分以上可冲一冲。 预估位次16500-19500名。
4、普通专科专业300分以上较有把握,260分以上希望很大,230分以上冲一冲,过二段线鼓励报考。预估最低位次65万名以内。
5、春季高考本科批各专业类过线考生鼓励报考,参考我校2024年录取位次:跨境电子商务、药学、食品质量与安全、车辆工程、数字媒体艺术、酒店管理上下浮动50-150名左右希望及把握较大。财务管理、机械设计制造及其自动化、计算机科学与技术上下浮动200-400名左右希望及把握较大。
6、春季高考专科批我校首年招生,请各类别过线考生大胆填报,志愿往前放。
7、中外合作办学本科(中德)专业,一段线上考生希望很大,445分以上把握很大。一段线下36万名以内考生可随时关注第一次投档情况。

部分省外高校在鲁报考建议 山东大学、山东师范大学、青岛大学……多所高校预估分数线出炉-14.jpg

— 大济宁 APP 点赞记录
点赞给态度,登录/注册 就能点赞
小丑鱼8 2025-6-26 12:59 威望 +2
发表于 2025-6-26 12:12:39 来自手机 | 显示全部楼层
 
边华中 发表于 2025-6-26 11:47
哈工大威海,毕业证是啥?哈工大威海盖章?

和本部完全一样
 
 
本帖点赞记录
点赞给态度,登录/注册 就能点赞
赛亚人造人 威望 +2
回复 支持 1 反对 0

使用道具 举报

发表于 2025-6-26 11:47:04 | 显示全部楼层
哈工大威海,毕业证是啥?哈工大威海盖章?
回复 支持 反对

使用道具 举报

发表于 2025-6-26 12:27:00 来自手机 | 显示全部楼层
 

16年前就是本校章子
 
 
回复 支持 反对

使用道具 举报

您需要登录后才可以回帖 登录 | 加入声远

本版积分规则

返回顶部快速回复上一主题下一主题返回列表

声远论坛|联系电话:0537-2311005|Archiver|手机版|小黑屋|Sitemap|声远网 |网站地图|网站地图

鲁公网安备 37089702000485号 | 鲁ICP备 18028751号 | 互联网药品信息服务资格证:(鲁)-经营性-2022-0209 | 增值电信业务经营许可证:鲁B2-20230761号 | (鲁)职介证字[223]:第08120014号

中国互联网违法和不良信息举报中心 | 山东省互联网违法和不良信息举报中心 | 人工智能生成合成内容标识办法

GMT+8, 2026-4-22 17:26, Processed in 0.121156 second(s), 30 queries , Gzip On, APCu On.

Powered by Discuz! X3.5© 2001-2026 SYUAN.COM

快速回复 返回顶部 返回列表