查看: 865|回复: 6

[城市建设] 占地约13亩,设计居住71户!济宁市任城区一商住项目获批

[复制链接]
发表于 2025-6-30 10:57:36 |未经授权,严禁转载,违者必究... | 显示全部楼层 |阅读模式
济宁任城区新添商住项目!近日,从济宁市自然资源和规划局官方站获悉:济宁市堃发梓轩智汇谷项目建设工程设计方案及建设工程规划获批,具体参数如下。
占地约13亩,设计居住71户!济宁市任城区一商住项目获批-1.jpg
总平面图
工程概况
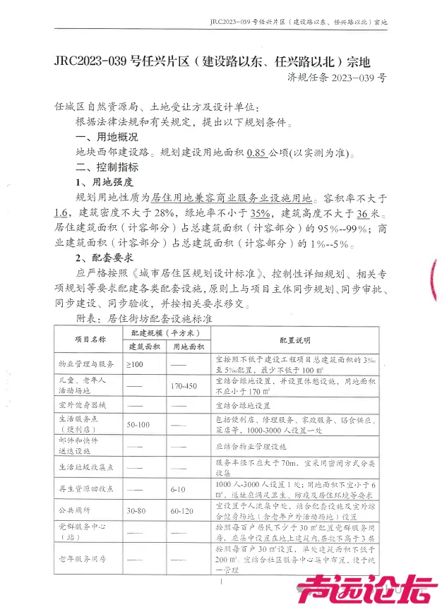
项目名称:济宁市堃发梓轩智汇谷项目建设单位:山东地源房地产开发有限公司项目位置:济宁市任城区建设路以东,任兴路以北
主要技术经济指标
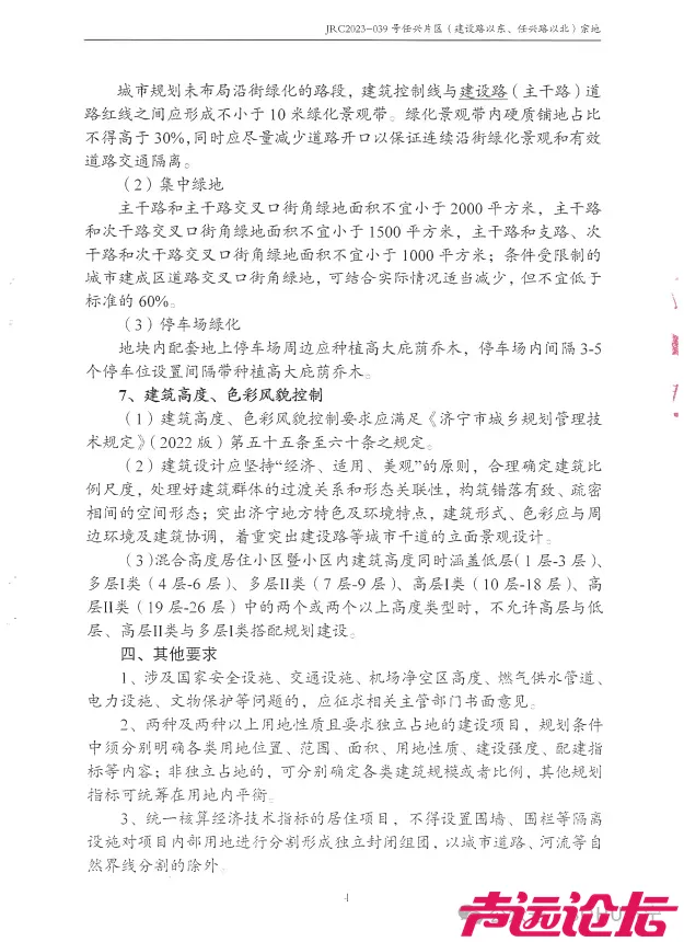
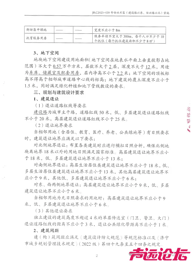
地块为商住用地,项目建设用地面积8461㎡(约13亩);总建筑面积:18242.23㎡;其中,地上建筑面积为13613.31㎡、地下建筑面积为4628.92㎡;容积率为1.6;建筑密度27.33%;绿地率35%;计划总居住户(套)数为71户(套),居住人数约228人(按3.2人/户预算);建筑类型包括住宅、沿街商业、公服配套设施等;规划机动车停车位107个(地上16个,地下91个),非机动车位111个(全部位于地上)。
占地约13亩,设计居住71户!济宁市任城区一商住项目获批-2.jpg 占地约13亩,设计居住71户!济宁市任城区一商住项目获批-3.jpg 占地约13亩,设计居住71户!济宁市任城区一商住项目获批-4.jpg 占地约13亩,设计居住71户!济宁市任城区一商住项目获批-5.jpg 技术经济指标 占地约13亩,设计居住71户!济宁市任城区一商住项目获批-6.jpg
鸟瞰图
占地约13亩,设计居住71户!济宁市任城区一商住项目获批-7.jpg 占地约13亩,设计居住71户!济宁市任城区一商住项目获批-8.jpg 占地约13亩,设计居住71户!济宁市任城区一商住项目获批-9.jpg 占地约13亩,设计居住71户!济宁市任城区一商住项目获批-10.jpg 占地约13亩,设计居住71户!济宁市任城区一商住项目获批-11.jpg 占地约13亩,设计居住71户!济宁市任城区一商住项目获批-12.jpg 建筑透视图 占地约13亩,设计居住71户!济宁市任城区一商住项目获批-13.jpg 日照分析图 占地约13亩,设计居住71户!济宁市任城区一商住项目获批-14.jpg 消防分析图
前期拿地及相关信息
搜狐网济宁小编相关渠道获悉:2024年9月11日上午,济宁市任城区1宗国有建设用地使用权集中开拍。根据济宁市公共资源交易中心公布的出让结果,1宗地块经过多轮竞价后成交,成交价为5659万元。
从该宗地块的具体分布上看,位于济宁市任城区。从土地用途来看,为城镇住宅用地兼容商业用地。土地总面积为8461㎡,约13亩;起始价为4820万元。
最终,山东地源房地产开发有限公司成功摘得该宗地块。
该地块经过多轮竞价最终成功出让,这反映了当地房地产市场以及土地资源的热度。地块的成功出让不仅意味着开发商对区域未来发展的信心,也体现了市场对于该区域土地价值的认可。激烈的竞争表明了投资者对该地块地理位置、潜在收益以及开发前景的看好。
接下来,我们详细了解一下挂牌出让地块的基本情况和规划指标等要求:
占地约13亩,设计居住71户!济宁市任城区一商住项目获批-15.jpg
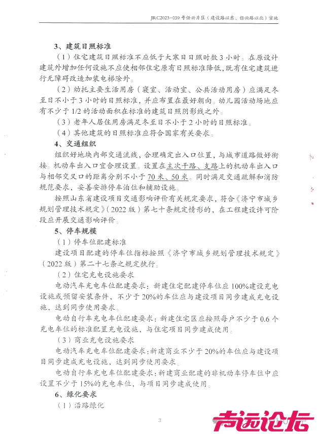
地块名:任城区JRC2023-039号任兴片区(建设路以东任兴路以北)地块【山东地源房地产开发有限公司竞得】
土地位于:建设路以东、任兴路以北;土地面积:8461㎡(约13亩);土地用途:城镇住宅用地兼容商业用地;出让年限:城镇住宅用地70年、商业用地40年;容积率不大于1.6;起始价:4820万元,综合楼面价起价:3560元/㎡;最终成交价为:5659万元(约435万元/亩),综合楼面地价成交价:4180元/㎡;溢价率:17.4%;
占地约13亩,设计居住71户!济宁市任城区一商住项目获批-16.jpg 占地约13亩,设计居住71户!济宁市任城区一商住项目获批-17.jpg 占地约13亩,设计居住71户!济宁市任城区一商住项目获批-18.jpg
该地块位于任城区辖区内,紧邻济宁市任城实验小学任祥校区、济宁市实验初中任和校区、距任城区湿地公园较近:生活配套一应俱全。周边有中德广场商务中心、龙贵购物广场、永旺济宁购物广场、金宇家具城,商务办公聚集,教育资源丰富,医疗条件齐备,交通出行便利。
占地约13亩,设计居住71户!济宁市任城区一商住项目获批-19.jpg 占地约13亩,设计居住71户!济宁市任城区一商住项目获批-20.jpg 占地约13亩,设计居住71户!济宁市任城区一商住项目获批-21.jpg 占地约13亩,设计居住71户!济宁市任城区一商住项目获批-22.jpg 占地约13亩,设计居住71户!济宁市任城区一商住项目获批-23.jpg 占地约13亩,设计居住71户!济宁市任城区一商住项目获批-24.jpg 占地约13亩,设计居住71户!济宁市任城区一商住项目获批-25.jpg 占地约13亩,设计居住71户!济宁市任城区一商住项目获批-26.jpg

— 大济宁 APP 点赞记录
点赞给态度,登录/注册 就能点赞
yyyy! 2025-6-30 21:19 威望 +2
发表于 2025-6-30 11:05:52 | 显示全部楼层
这是谁的部下,如此勇猛
回复 支持 反对

使用道具 举报

发表于 2025-6-30 11:10:47 来自手机 | 显示全部楼层
 
这点地建设个配套商业多好,这点住宅能有绿化吗?
 
 
回复 支持 反对

使用道具 举报

发表于 2025-6-30 11:33:22 | 显示全部楼层
惜颜705 发表于 2025-6-30 11:05
这是谁的部下,如此勇猛

土发
回复 支持 反对

使用道具 举报

发表于 2025-6-30 11:33:56 来自手机 | 显示全部楼层
惜颜705 发表于 2025-6-30 11:05
这是谁的部下,如此勇猛

土发的小弟,国企
回复 支持 反对

使用道具 举报

发表于 2025-7-9 09:51:03 | 显示全部楼层
估计便宜不了;
回复 支持 反对

使用道具 举报

发表于 2025-7-9 11:00:02 来自手机 | 显示全部楼层
 
这里从前是造水泥管子的厂子,开了多年。
 
 
回复 支持 反对

使用道具 举报

您需要登录后才可以回帖 登录 | 加入声远

本版积分规则

返回顶部快速回复上一主题下一主题返回列表

声远论坛|联系电话:0537-2311005|Archiver|手机版|小黑屋|Sitemap|声远网 |网站地图|网站地图

鲁公网安备 37089702000485号 | 鲁ICP备 18028751号 | 互联网药品信息服务资格证:(鲁)-经营性-2022-0209 | 增值电信业务经营许可证:鲁B2-20230761号 | (鲁)职介证字[223]:第08120014号

中国互联网违法和不良信息举报中心 | 山东省互联网违法和不良信息举报中心 | 人工智能生成合成内容标识办法

GMT+8, 2026-4-24 23:02, Processed in 0.176911 second(s), 34 queries , Gzip On, APCu On.

Powered by Discuz! X3.5© 2001-2026 SYUAN.COM

快速回复 返回顶部 返回列表