查看: 802|回复: 14

[百姓心声] 多地提醒:佛山返回人员,14天自我健康监测

[复制链接]
发表于 2025-8-5 11:03:06 |未经授权,严禁转载,违者必究... | 显示全部楼层 |阅读模式
近期,广东佛山等地发生输入病例引发基孔肯雅热本地传播疫情,防控形势严峻复杂。人民日报健康客户端记者发现,福建省福州与泉州两地分别在7月29日与31日发布健康提示,提醒返榕、返泉人员进行14天自我健康监测,其间若出现发热、关节痛、皮疹等疑似症状,请立即就医并告知旅居史。 多地提醒:佛山返回人员,14天自我健康监测-1.jpg
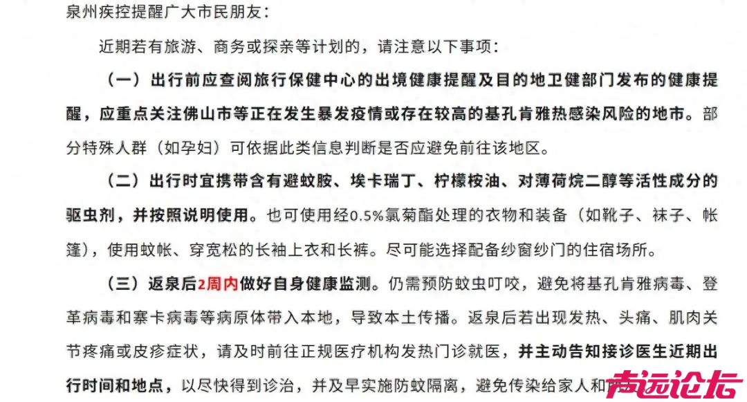
7月31日,泉州疾控发布健康提醒,返泉后2周内做好自身健康监测。“泉州疾控”微信公众号截图
针对基孔肯雅热的自我健康监测指什么,具体应该怎么做?8月4日,人民日报健康客户端记者致电泉州市疾控中心咨询,工作人员表示,对于自我健康监测,没有强制性的要求,并不需要特别向社区报备。
“如果从佛山市等正在发生暴发疫情或存在较高的基孔肯雅热感染风险的地市返回,建议多注意自身健康状况,出现头疼、发热等症状,需要去正规医院就诊。此外,返回后也要注意防蚊虫叮咬,以防将可能的病原体通过蚊虫传播给他人。”工作人员进一步提示。
南方医科大学公共卫生学院生物安全研究中心主任赵卫告诉记者,对于“自我健康监测”的要求,与“居家隔离”不同,在做好个人防护的情况下,完全可以正常上班、上学。此外,针对基孔肯雅热的自我健康监测要特别避免蚊虫叮咬,注意辨别典型的危险信号,包括发热、关节痛、皮疹等疑似症状,一旦发现此三大症状之一,应立即就医并告知旅居史。
据新华社8月3日消息,7月29日0时至8月2日24时,广东省佛山市顺德区新增报告基孔肯雅热本地病例数连续下降,其中8月2日新增报告病例192例。

— 大济宁 APP 点赞记录
点赞给态度,登录/注册 就能点赞
波波贝尔 2025-8-5 12:28 威望 +2
发表于 2025-8-5 11:03:54 | 显示全部楼层
不信谣.不传谣
回复 支持 反对

使用道具 举报

发表于 2025-8-5 11:10:05 | 显示全部楼层
哈哈哈。

回复

使用道具 举报

发表于 2025-8-5 11:11:33 | 显示全部楼层
事成相识
回复

使用道具 举报

发表于 2025-8-5 11:11:44 | 显示全部楼层
老一套又拿来用了?
回复 支持 反对

使用道具 举报

发表于 2025-8-5 11:12:57 | 显示全部楼层
你不贴封条,就别哔哔
回复 支持 反对

使用道具 举报

发表于 2025-8-5 11:19:59 来自手机 | 显示全部楼层
 
准备去佛山旅游几天
 
 
回复 支持 反对

使用道具 举报

发表于 2025-8-5 11:26:35 | 显示全部楼层
佛山家具很牛逼,走,一起去团购
回复 支持 反对

使用道具 举报

发表于 2025-8-5 11:30:53 | 显示全部楼层
这是啥套路?济宁还有剩的集装箱那,要不送过去一点?
回复 支持 反对

使用道具 举报

发表于 2025-8-5 11:35:21 来自手机 | 显示全部楼层
提示: 作者被禁止或删除 内容自动屏蔽
回复 支持 反对

使用道具 举报

发表于 2025-8-5 13:11:44 来自手机 | 显示全部楼层
 
快去找科兴~
 
 
回复 支持 反对

使用道具 举报

发表于 2025-8-5 13:19:57 来自手机 | 显示全部楼层
 
得抓紧时间找个保安的活去
 
 
回复 支持 反对

使用道具 举报

发表于 2025-8-5 14:58:01 来自手机 | 显示全部楼层
 
重启健康码不?
 
 
回复 支持 反对

使用道具 举报

您需要登录后才可以回帖 登录 | 加入声远

本版积分规则

返回顶部快速回复上一主题下一主题返回列表

声远论坛|联系电话:0537-2311005|Archiver|手机版|小黑屋|Sitemap|声远网 |网站地图|网站地图

鲁公网安备 37089702000485号 | 鲁ICP备 18028751号 | 互联网药品信息服务资格证:(鲁)-经营性-2022-0209 | 增值电信业务经营许可证:鲁B2-20230761号 | (鲁)职介证字[223]:第08120014号

中国互联网违法和不良信息举报中心 | 山东省互联网违法和不良信息举报中心 | 人工智能生成合成内容标识办法

GMT+8, 2026-4-18 14:33, Processed in 0.146375 second(s), 27 queries , Gzip On, APCu On.

Powered by Discuz! X3.5© 2001-2026 SYUAN.COM

快速回复 返回顶部 返回列表