查看: 1144|回复: 6

[城市建设] 总成交价3.75亿元!济宁市任城区2宗土地成功出让

[复制链接]
发表于 2025-8-6 15:48:42 |未经授权,严禁转载,违者必究... | 显示全部楼层 |阅读模式
8月6日上午,济宁任城区2宗国有建设用地使用权集中开拍。根据济宁市公共资源交易中心公布的出让结果,2宗地块底价成交,成交价为37548万元。
从2宗地块的具体分布上看,均位于任城区。从土地用途来看,1宗商住用地、1宗商业用地。土地总面积为151848㎡,约228亩;起始价为37548万元。
最终,鑫声玉城置业成功摘得2宗地块。
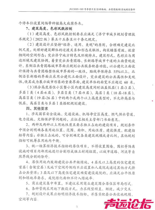
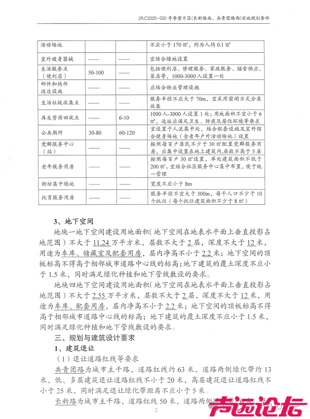
接下来,我们详细了解一下挂牌出让地块的基本情况和规划指标等要求:
总成交价3.75亿元!济宁市任城区2宗土地成功出让-1.jpg
地块一任城区JRC2025-020号李营片区(长新路南共青团路西)地块一【山东鑫声玉城置业有限公司竞得】
土地位于:任城区二十里铺街道长新路以南、共青团路以西;土地面积:122804㎡(约183亩);土地用途:城镇住宅用地兼容商业用地;出让年限:住宅70年、商业40年;容积率不大于1.3;起始价:33964万元,综合楼面价起价:2140元/㎡;最终成交价为:33964万元(约186万元/亩),综合楼面地价成交价:2140元/㎡;溢价率:0.0%;
总成交价3.75亿元!济宁市任城区2宗土地成功出让-2.jpg 总成交价3.75亿元!济宁市任城区2宗土地成功出让-3.jpg 总成交价3.75亿元!济宁市任城区2宗土地成功出让-4.jpg 总成交价3.75亿元!济宁市任城区2宗土地成功出让-5.jpg
该地块位于任城区辖区内,西、南侧为济宁少康湖湿地公园,距鲁南高铁济宁北站仅五公里,附近有二十里铺街道、李营街道驻地,生活配套一应俱全,商务办公聚集。共青团路、北二环双主干道交汇区位,可快速通达济宁主城区,交通出行极其便利。北侧有任城区李营中心幼儿园、李营中心小学、济宁市实验中学李营校区,附近教育资源丰富。
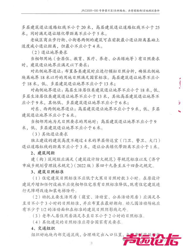
宗地规划条件
总成交价3.75亿元!济宁市任城区2宗土地成功出让-6.jpg 总成交价3.75亿元!济宁市任城区2宗土地成功出让-7.jpg 总成交价3.75亿元!济宁市任城区2宗土地成功出让-8.jpg 总成交价3.75亿元!济宁市任城区2宗土地成功出让-9.jpg 总成交价3.75亿元!济宁市任城区2宗土地成功出让-10.jpg 总成交价3.75亿元!济宁市任城区2宗土地成功出让-11.jpg 总成交价3.75亿元!济宁市任城区2宗土地成功出让-12.jpg 总成交价3.75亿元!济宁市任城区2宗土地成功出让-13.jpg 总成交价3.75亿元!济宁市任城区2宗土地成功出让-14.jpg
地块二任城区JRC2025-020号李营片区(长新路南共青团路西)地块四【山东鑫声玉城置业有限公司竞得】
土地位于:任城区二十里铺街道长新路以南、共青团路以西;土地面积:29764㎡(约45亩);土地用途:商业用地;出让年限:40年;容积率不大于1.4起始价:2584万元,综合楼面价起价:860元/㎡;最终成交价为:2584万元(约57万元/亩),综合楼面地价成交价:860元/㎡;溢价率:0.0%; 总成交价3.75亿元!济宁市任城区2宗土地成功出让-15.jpg 总成交价3.75亿元!济宁市任城区2宗土地成功出让-16.jpg 总成交价3.75亿元!济宁市任城区2宗土地成功出让-17.jpg
发表于 2025-8-6 18:07:49 | 显示全部楼层
这地方,是不是要建个猪圈?
本帖点赞记录
点赞给态度,登录/注册 就能点赞
isms_InfkcNVL 威望 +2
回复 支持 1 反对 0

使用道具 举报

发表于 2025-8-6 19:24:49 来自手机 | 显示全部楼层
 
够发工资的了
 
 
回复 支持 反对

使用道具 举报

发表于 2025-8-6 19:47:55 来自手机 | 显示全部楼层
 
容积率不大于1.3
20250806194743front2_0_566564_FvJhcZruj40Rr6-5hRb_F86CnPGq.jpg
 
 
回复 支持 反对

使用道具 举报

发表于 2025-8-6 20:19:41 | 显示全部楼层

是不是联排+复式?
回复 支持 反对

使用道具 举报

发表于 2025-8-6 20:47:30 来自手机 | 显示全部楼层
毛毛熊的法桐 发表于 2025-8-6 20:19
是不是联排+复式?

睿湖集团的,年初就说在那边准备建别墅!至于什么别墅,不清楚
回复 支持 反对

使用道具 举报

发表于 2025-8-6 22:31:09 | 显示全部楼层
有一说一 发表于 2025-8-6 20:47
睿湖集团的,年初就说在那边准备建别墅!至于什么别墅,不清楚

这容积率,独栋的话,应该不会,除非混装
回复 支持 反对

使用道具 举报

您需要登录后才可以回帖 登录 | 加入声远

本版积分规则

返回顶部快速回复上一主题下一主题返回列表

声远论坛|联系电话:0537-2311005|Archiver|手机版|小黑屋|Sitemap|声远网 |网站地图|网站地图

鲁公网安备 37089702000485号 | 鲁ICP备 18028751号 | 互联网药品信息服务资格证:(鲁)-经营性-2022-0209 | 增值电信业务经营许可证:鲁B2-20230761号 | (鲁)职介证字[223]:第08120014号

中国互联网违法和不良信息举报中心 | 山东省互联网违法和不良信息举报中心 | 人工智能生成合成内容标识办法

GMT+8, 2026-4-18 13:02, Processed in 0.193585 second(s), 36 queries , Gzip On, APCu On.

Powered by Discuz! X3.5© 2001-2026 SYUAN.COM

快速回复 返回顶部 返回列表