查看: 2040|回复: 37

[城市建设] 如果给AI一百亿, 它会先修济宁哪条地铁线?

  [复制链接]
发表于 2025-8-15 21:05:52 |未经授权,严禁转载,违者必究... | 显示全部楼层 |阅读模式
IMG_3643.jpeg
如果给AI一百亿,
它会先修济宁哪条地铁线?
恕我孤陋寡闻了,现在AI好强大
都能把地铁线都规划出来了。。。

IMG_3644.jpeg IMG_3645.jpeg IMG_3646.jpeg IMG_3647.jpeg IMG_3648.jpeg IMG_3649.jpeg IMG_3650.jpeg IMG_3651.jpeg IMG_3634.jpeg IMG_3635.jpeg IMG_3636.jpeg IMG_3637.jpeg IMG_3638.jpeg IMG_3639.jpeg IMG_3640.jpeg IMG_3641.jpeg IMG_3642.jpeg

— 大济宁 APP 点赞记录
点赞给态度,登录/注册 就能点赞
胖悟空 2025-8-16 19:56 威望 +2
md0415 2025-8-16 10:00 威望 +2
我爱济宁太白楼 2025-8-16 08:48 威望 +2
道元一炁 2025-8-15 21:54 威望 +2
发表于 2025-8-15 21:40:23 来自手机 | 显示全部楼层
五十亿存起来作为运营维修费用。
你给我一个劳斯莱斯,我也养不起。保险费我交不起,坏了我修不起。
就好像红军为什么不吃巧克力一样。
某县老师绩效从四月份就停了没发。
商女不知没有税,隔江犹唱后庭花。
本帖点赞记录
点赞给态度,登录/注册 就能点赞
奋斗的野狼 威望 +2
赛亚人造人 威望 +2
回复 支持 2 反对 0

使用道具 举报

 楼主| 发表于 2025-8-16 11:01:05 | 显示全部楼层
浩瀚有边 发表于 2025-8-16 09:14
你给的条件不同结果就不同,跟前20多年前商场计算机算命是一个道理。

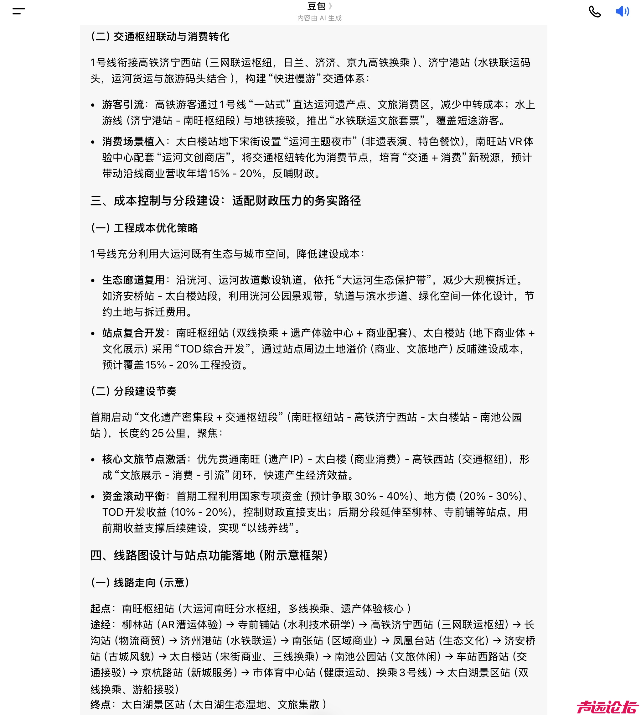
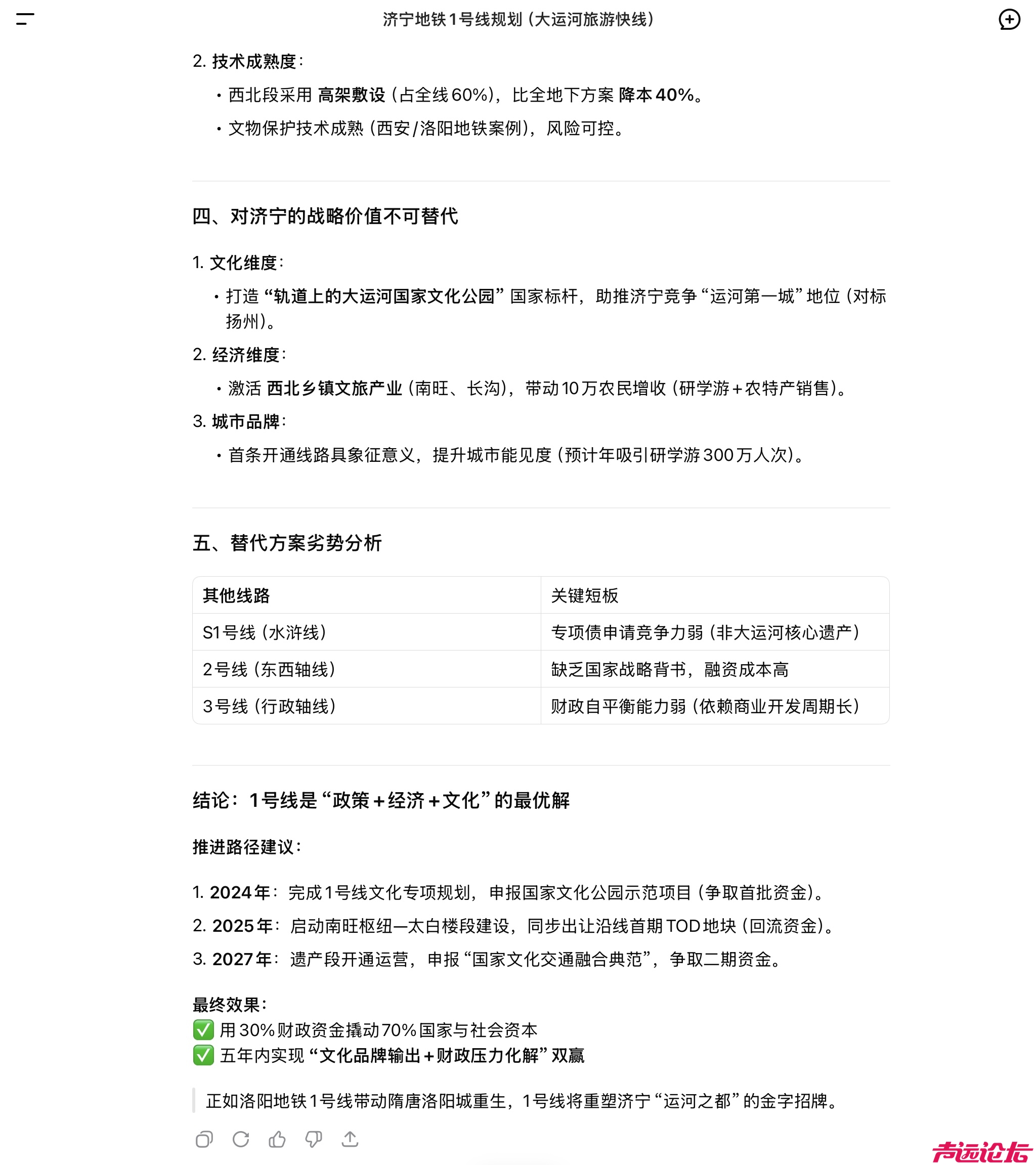
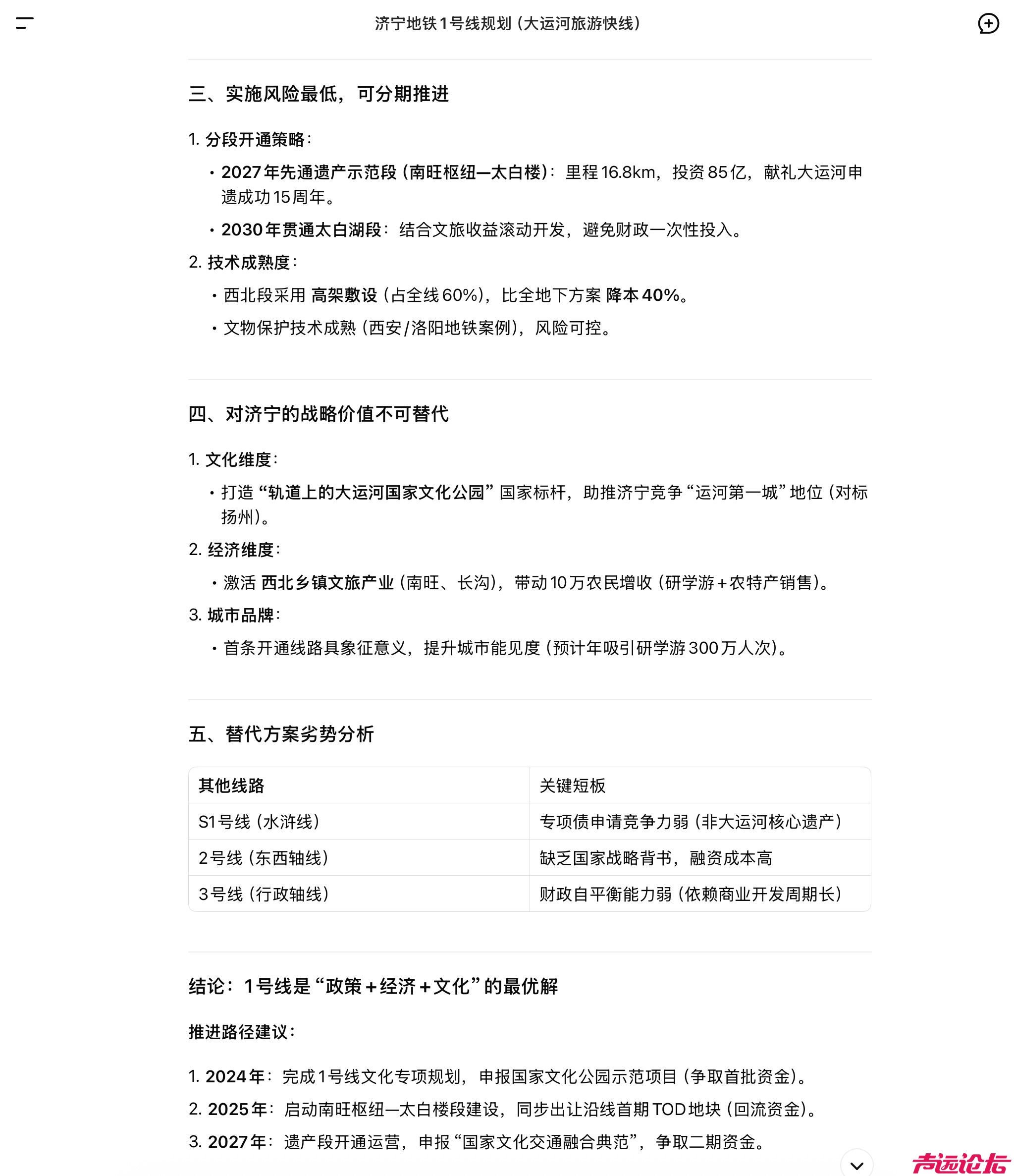
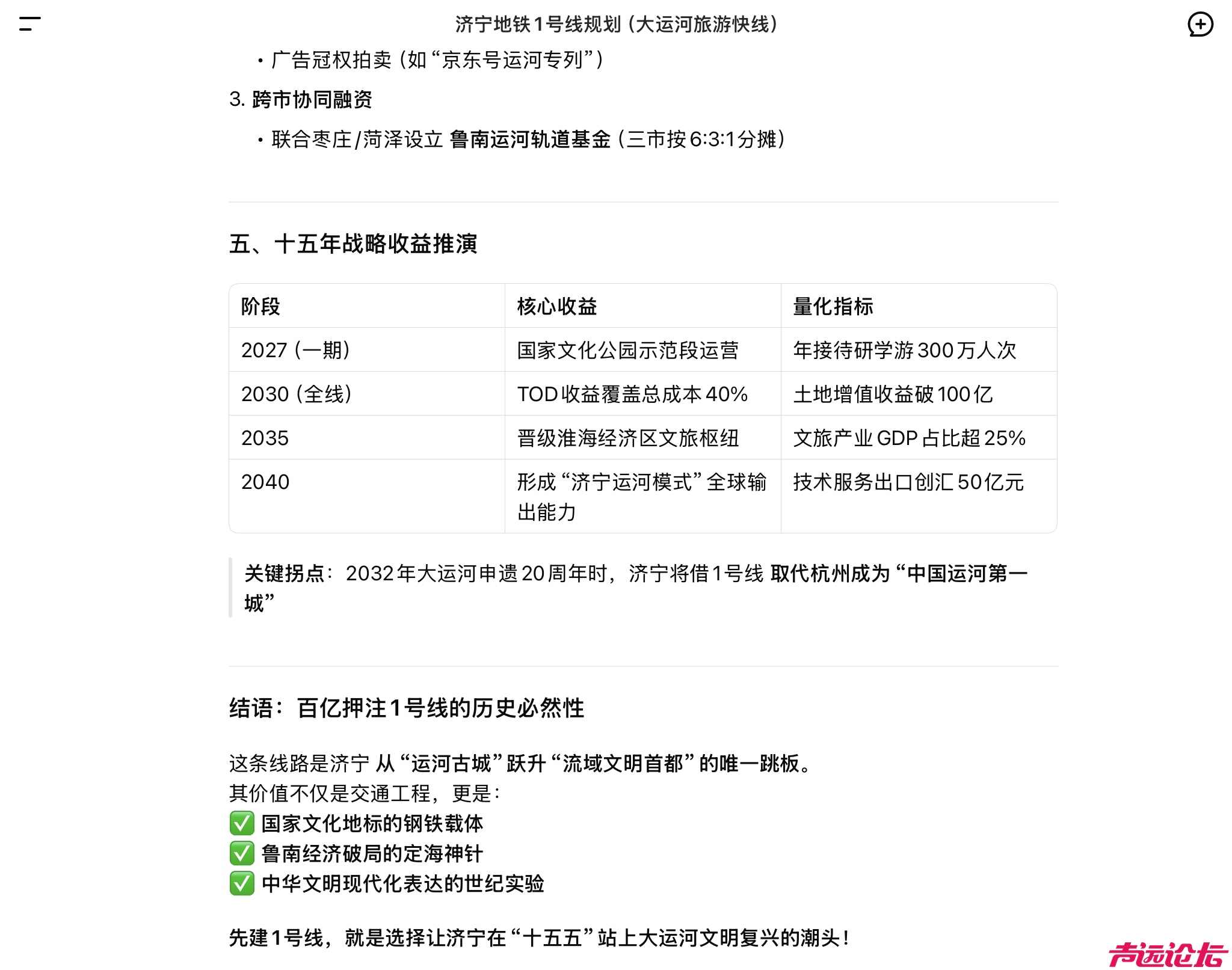
这一篇是结合国策,当地财政压力以及济宁风水格局三维一体给出的最优方案,AI把原来规划的一号线(太白楼至曲阜东)换成6号线了,AI认为先建设济宁大运河1号线能够争取更多大运河专项资金,缓解济宁财政压力
本帖点赞记录
点赞给态度,登录/注册 就能点赞
isms_OItXe8tj 威望 +2
回复 支持 1 反对 0

使用道具 举报

 楼主| 发表于 2025-8-16 10:55:13 | 显示全部楼层

AI说了运河能给济宁带来实际效益,孔孟开大会不切实际
本帖点赞记录
点赞给态度,登录/注册 就能点赞
胖悟空 威望 +2
回复 支持 1 反对 0

使用道具 举报

 楼主| 发表于 2025-8-15 21:56:05 | 显示全部楼层

冒个泡,分享点风水干货
本帖点赞记录
点赞给态度,登录/注册 就能点赞
胖悟空 威望 +2
回复 支持 1 反对 0

使用道具 举报

 楼主| 发表于 2025-8-15 21:19:39 | 显示全部楼层
还加入了风水分析,头头是道
IMG_3653.jpeg
IMG_3654.jpeg
IMG_3655.jpeg
IMG_3656.jpeg
回复 支持 反对

使用道具 举报

发表于 2025-8-15 21:25:58 | 显示全部楼层
提示: 作者被禁止或删除 内容自动屏蔽
回复

使用道具 举报

 楼主| 发表于 2025-8-15 21:39:25 | 显示全部楼层
同时用了豆包和Deepseek
回复 支持 反对

使用道具 举报

发表于 2025-8-15 21:44:08 来自手机 | 显示全部楼层
 
好久没来了大师
 
 
回复 支持 反对

使用道具 举报

 楼主| 发表于 2025-8-15 21:52:13 | 显示全部楼层
我爱房托 发表于 2025-8-15 21:40
五十亿存起来作为运营维修费用。
你给我一个劳斯莱斯,我也养不起。保险费我交不起,坏了我修不起。
就好像 ...

有时候和AI聊聊天,做做梦挺好的
回复 支持 反对

使用道具 举报

发表于 2025-8-15 21:56:13 来自手机 | 显示全部楼层
 
一百个亿,算算一家分多少钱
 
 
回复 支持 反对

使用道具 举报

发表于 2025-8-16 08:38:24 来自手机 | 显示全部楼层
 
道元一炁 发表于 2025-8-15 21:56
冒个泡,分享点风水干货

奇门遁甲排盘,时辰不一样结果也不一样,是不是时间非常重要,很多人不记得时辰啊
 
 
回复 支持 反对

使用道具 举报

发表于 2025-8-16 09:06:24 来自手机 | 显示全部楼层
 
济宁邹城到曲阜
 
 
回复 支持 反对

使用道具 举报

发表于 2025-8-16 09:14:10 | 显示全部楼层
你给的条件不同结果就不同,跟前20多年前商场计算机算命是一个道理。
回复 支持 反对

使用道具 举报

发表于 2025-8-16 09:25:50 来自手机 | 显示全部楼层
 

ai没落落孔孟
 
 
回复 支持 反对

使用道具 举报

发表于 2025-8-16 09:26:01 来自手机 | 显示全部楼层
 
连腚都得赔掉…
 
 
回复 支持 反对

使用道具 举报

发表于 2025-8-16 10:00:18 来自手机 | 显示全部楼层
 
啥地方?
 
 
回复

使用道具 举报

发表于 2025-8-16 10:33:37 来自手机 | 显示全部楼层
 

落落的谁?
 
 
回复 支持 反对

使用道具 举报

 楼主| 发表于 2025-8-16 11:07:09 | 显示全部楼层

未必,这段路程短,能申请下来大运河专项资金就可以启动了,申请下来就看怎么花了……有的人会拿去修路,本来好好的路拆了修修了拆,为了自己获得短期利益不惜一切代价,如果都放在自己腰包里面,那么就很难启动,就像之前的大项目烂尾一样,不知道钱进了哪些既得利益者的腰包里面
回复 支持 反对

使用道具 举报

发表于 2025-8-16 11:07:44 来自手机 | 显示全部楼层
 
道元一炁 发表于 2025-8-16 10:55
AI说了运河能给济宁带来实际效益,孔孟开大会不切实际

大运河根本没利用,还停留在口头上
 
 
回复 支持 反对

使用道具 举报

您需要登录后才可以回帖 登录 | 加入声远

本版积分规则

返回顶部快速回复上一主题下一主题返回列表

声远论坛|联系电话:0537-2311005|Archiver|手机版|小黑屋|Sitemap|声远网 |网站地图|网站地图

鲁公网安备 37089702000485号 | 鲁ICP备 18028751号 | 互联网药品信息服务资格证:(鲁)-经营性-2022-0209 | 增值电信业务经营许可证:鲁B2-20230761号 | (鲁)职介证字[223]:第08120014号

中国互联网违法和不良信息举报中心 | 山东省互联网违法和不良信息举报中心 | 人工智能生成合成内容标识办法

GMT+8, 2026-4-18 12:46, Processed in 0.151634 second(s), 31 queries , Gzip On, APCu On.

Powered by Discuz! X3.5© 2001-2026 SYUAN.COM

快速回复 返回顶部 返回列表