查看: 389|回复: 4

[城市建设] 如果给AI一百亿, 它会先修济宁哪条地铁线?

[复制链接]
发表于 2025-8-15 21:09:03 |未经授权,严禁转载,违者必究... | 显示全部楼层 |阅读模式
IMG_3643.jpeg IMG_3644.jpeg IMG_3645.jpeg IMG_3646.jpeg IMG_3647.jpeg IMG_3648.jpeg IMG_3649.jpeg IMG_3650.jpeg IMG_3651.jpeg
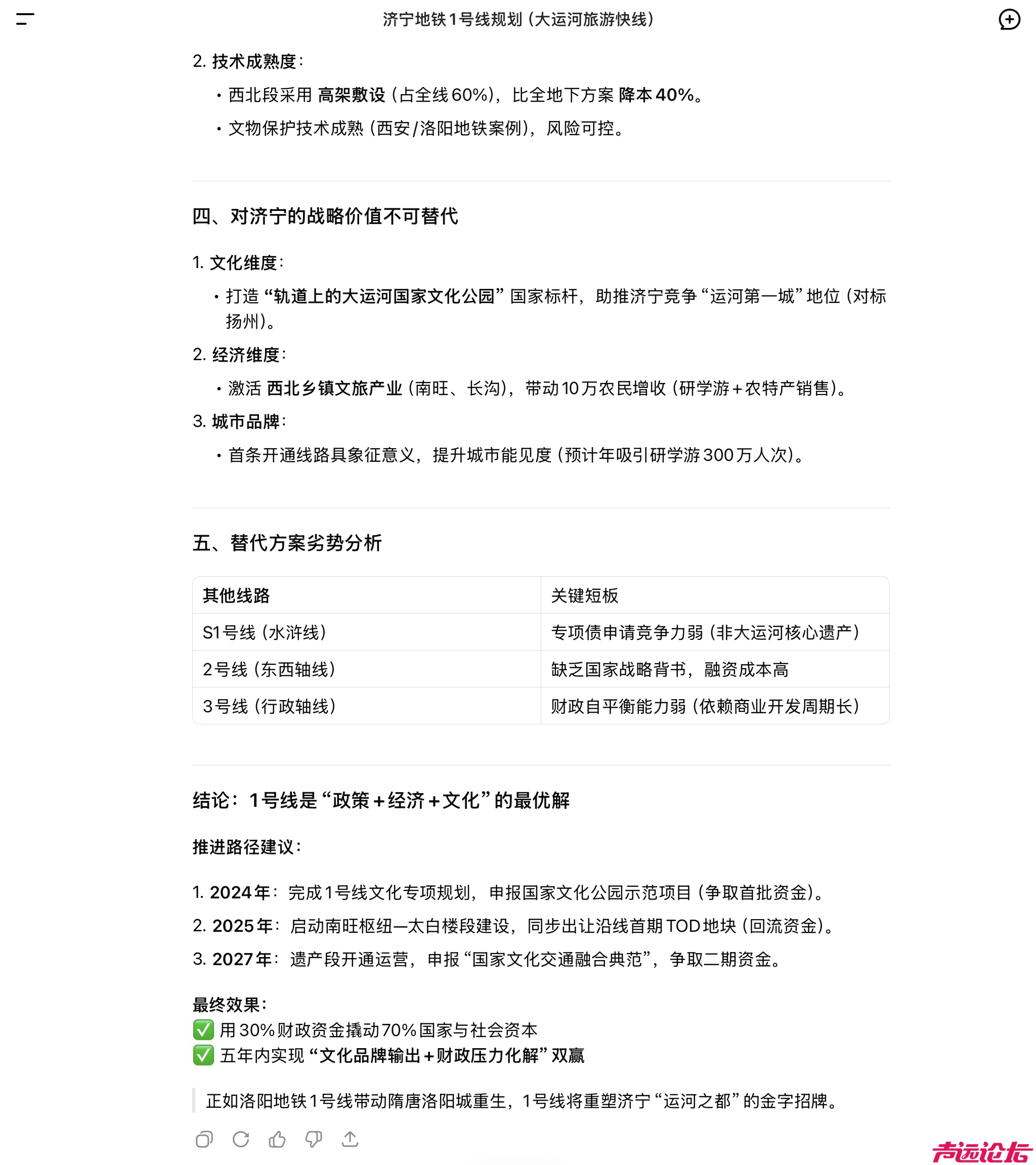
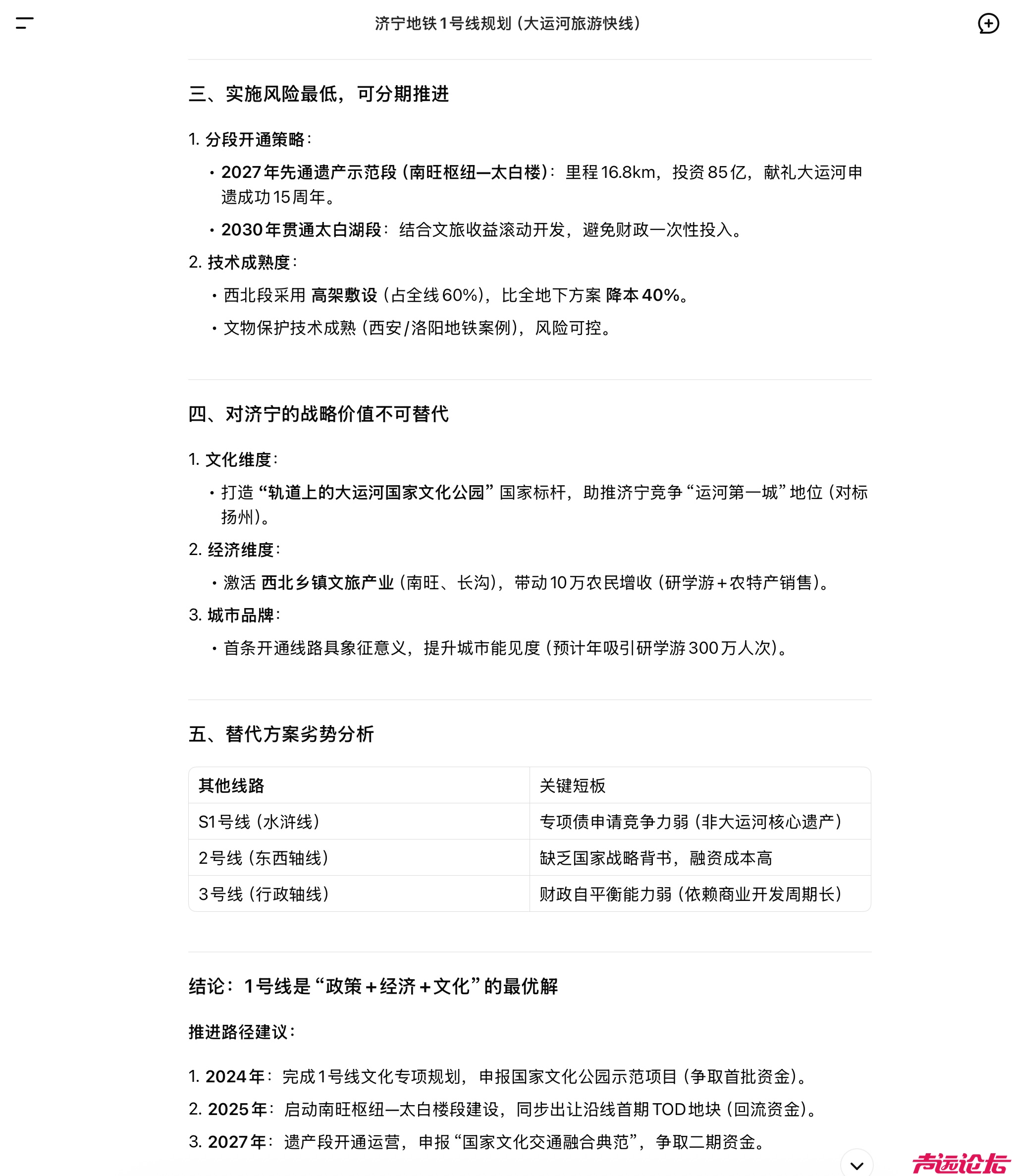
如果给AI一百亿,
它会先修济宁哪条地铁线?
恕我孤陋寡闻了,现在AI好强大
都能把地铁线都规划出来了。。。



— 大济宁 APP 点赞记录
点赞给态度,登录/注册 就能点赞
胖悟空 2025-8-16 08:36 威望 +2
 楼主| 发表于 2025-8-15 21:15:51 | 显示全部楼层
还加入了风水分析,头头是道
IMG_3653.jpeg
IMG_3654.jpeg
IMG_3655.jpeg
IMG_3656.jpeg
回复 支持 反对

使用道具 举报

发表于 2025-8-15 21:27:09 | 显示全部楼层
提示: 作者被禁止或删除 内容自动屏蔽
回复

使用道具 举报

发表于 2025-8-15 21:29:43 来自手机 | 显示全部楼层
 
好好
 
 
回复

使用道具 举报

发表于 2025-8-15 21:34:33 来自手机 | 显示全部楼层
 
不靠谱
 
 
回复

使用道具 举报

您需要登录后才可以回帖 登录 | 加入声远

本版积分规则

返回顶部快速回复上一主题下一主题返回列表

声远论坛|联系电话:0537-2311005|Archiver|手机版|小黑屋|Sitemap|声远网 |网站地图|网站地图

鲁公网安备 37089702000485号 | 鲁ICP备 18028751号 | 互联网药品信息服务资格证:(鲁)-经营性-2022-0209 | 增值电信业务经营许可证:鲁B2-20230761号 | (鲁)职介证字[223]:第08120014号

中国互联网违法和不良信息举报中心 | 山东省互联网违法和不良信息举报中心 | 人工智能生成合成内容标识办法

GMT+8, 2026-4-18 13:02, Processed in 0.237594 second(s), 33 queries , Gzip On, APCu On.

Powered by Discuz! X3.5© 2001-2026 SYUAN.COM

快速回复 返回顶部 返回列表