查看: 1577|回复: 20

[城市建设] 【来看一下AI为济宁设计的九条地铁线】

[复制链接]
发表于 2025-8-17 20:38:54 |未经授权,严禁转载,违者必究... | 显示全部楼层 |阅读模式
IMG_3643.jpeg IMG_3582.jpeg IMG_3583.jpeg IMG_3586.jpeg IMG_3587.jpeg IMG_3616.jpeg IMG_3617.jpeg IMG_3618.jpeg IMG_3662.jpeg IMG_3663.jpeg IMG_3664.jpeg IMG_3665.jpeg IMG_3666.jpeg IMG_3667.jpeg IMG_3668.jpeg IMG_3669.jpeg IMG_3670.jpeg IMG_3671.jpeg IMG_3672.jpeg IMG_3674.jpeg IMG_3675.jpeg IMG_3676.jpeg IMG_3677.jpeg IMG_3678.jpeg IMG_3679.jpeg IMG_3680.jpeg IMG_3681.jpeg IMG_3682.jpeg

以下是AI根据济宁9条地铁线基础上结合风水布局整理的分支线:

        •        S1号线A段(水泊梁山旅游线):南旺枢纽—五里堡—开河南—韩垓—徐集—拳铺—梁山新城—水浒大道—杏花村(水泊梁山风景区)—公明大道—水泊大街(梁山春园景区)—梁山开发区—杨营—京九高铁梁山站

        •        S1号线B段(宝相礼佛旅游线):南旺枢纽—刘楼—次邱—泉河大道—外环南路—中都大街—圣泽大街—宝相寺景区—五台山路—北园大街—郭仓—彭集—清河公园—平湖广场—白佛山景区

        •        S2号线:太白湖景区—龙拱港(唐口北)—唐口—喻屯

        •        S2号线A段:太白湖景区—龙拱港(唐口北)—唐口—喻屯—喻屯南—清河北—预留清河南(济济徐商高铁金鱼高铁站预留)—金乡城区

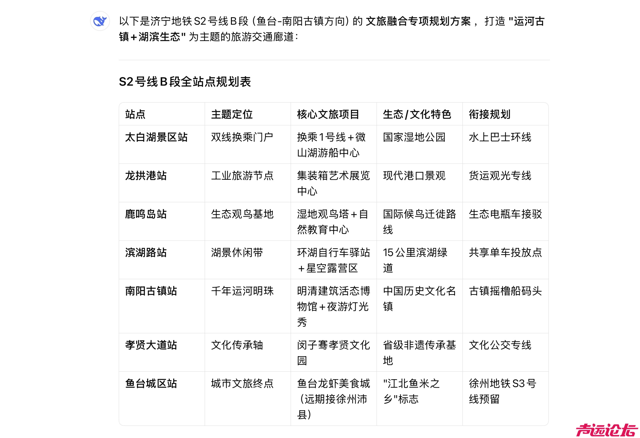
        •        S2号线B段:太白湖景区—龙拱港(唐口北)—唐口—喻屯—鹿鸣岛景区—滨湖路—张黄东(清张路)—南阳古镇—孝贤大道—鱼台城区

        •        S3号线A段:颜店新城—济宁北站—康驿—南旺枢纽

        •        S3号线B段:颜店新城—康驿—二十里铺—济宁北站

        •        S5号线A段:嘉祥体育馆—机场路(嘉祥县石雕批发市场)—洪山路(山东理工职业学院嘉祥分校)—凤凰山东—嘉祥北站(高铁站)—狄楼站(嘉祥县大张楼镇)—运联站(嘉祥县大张楼镇)—南旺枢纽站

        •        S5号线B段:嘉祥体育馆—机场路(嘉祥县石雕批发市场)—嘉祥一中—嘉祥大道—曾子像北(近嘉祥国际商贸城)—嘉北新城—万张—梁海—马村—大张楼—梁宝寺

        •        S6号线……待续

IMG_3623.jpeg
IMG_3673.jpeg
— 大济宁 APP 点赞记录
点赞给态度,登录/注册 就能点赞
一颗小芋袁 2025-8-20 11:38 威望 +2
我爱济宁太白楼 2025-8-18 20:21 威望 +2
須彌芥子 2025-8-18 08:31 威望 +2
道元一炁 2025-8-17 21:09 威望 +2
你与黄昏皆过客 2025-8-17 21:03 威望 +2
 楼主| 发表于 2025-8-17 21:07:25 | 显示全部楼层
你与黄昏皆过客 发表于 2025-8-17 21:03
低于1000-1200w人口的城市不允许建了,何况还是穷逼的大济宁

中国人就要多做中国梦,偶尔和AI聊聊天挺好的,真长见识了,AI规划的比人设计的都好!
本帖点赞记录
点赞给态度,登录/注册 就能点赞
你与黄昏皆过客 威望 +2
回复 支持 1 反对 0

使用道具 举报

发表于 2025-8-17 21:03:25 来自手机 | 显示全部楼层
 
低于1000-1200w人口的城市不允许建了,何况还是穷逼的大济宁
 
 
本帖点赞记录
点赞给态度,登录/注册 就能点赞
大冒险 威望 +2
回复 支持 1 反对 0

使用道具 举报

发表于 2025-8-17 21:08:55 来自手机 | 显示全部楼层
 
以后还能实现吗?
 
 
回复 支持 反对

使用道具 举报

 楼主| 发表于 2025-8-17 21:11:02 | 显示全部楼层

当下你只负责做济宁梦,AI帮你实现
回复 支持 反对

使用道具 举报

 楼主| 发表于 2025-8-17 21:16:42 | 显示全部楼层
无极生太极 无中生有

道生一 一生二 二生三 三生万物

先有了第一条 剩下的都好说
回复 支持 反对

使用道具 举报

发表于 2025-8-17 21:28:39 来自手机 | 显示全部楼层
头晕目眩 发表于 2025-8-17 21:08
以后还能实现吗?

等第二个100年后再议!
回复 支持 反对

使用道具 举报

发表于 2025-8-17 21:42:06 来自手机 | 显示全部楼层
 
道元一炁 发表于 2025-8-17 21:07
中国人就要多做中国梦,偶尔和AI聊聊天挺好的,真长见识了,AI规划的比人设计的都好!
...

你试试聊骚话怎么样
 
 
回复 支持 反对

使用道具 举报

发表于 2025-8-17 23:11:19 来自手机 | 显示全部楼层
 
这是?
 
 
回复

使用道具 举报

发表于 2025-8-18 07:53:25 来自手机 | 显示全部楼层
 
在地下多深?经过多少处塌陷地?
 
 
回复 支持 反对

使用道具 举报

发表于 2025-8-18 08:38:20 | 显示全部楼层
道元一炁 发表于 2025-8-17 21:16
无极生太极 无中生有

道生一 一生二 二生三 三生万物

不要设计这么多,看着都眼晕。

先设计三条,能建成,好不好?
回复 支持 反对

使用道具 举报

发表于 2025-8-18 08:39:33 | 显示全部楼层
道元一炁 发表于 2025-8-17 21:07
中国人就要多做中国梦,偶尔和AI聊聊天挺好的,真长见识了,AI规划的比人设计的都好!
...

都多大年纪了,早过了做梦的年纪了。

还是现实一点吧
回复 支持 反对

使用道具 举报

发表于 2025-8-18 09:16:57 | 显示全部楼层
公交都快养不起了,你再来个地铁,知道一年得补贴多少钱吗?
回复 支持 反对

使用道具 举报

发表于 2025-8-18 13:49:25 来自手机 | 显示全部楼层
 
AL喝多了
 
 
回复

使用道具 举报

发表于 2025-8-18 14:28:07 来自手机 | 显示全部楼层
提示: 作者被禁止或删除 内容自动屏蔽
回复 支持 反对

使用道具 举报

发表于 2025-8-18 14:57:58 来自手机 | 显示全部楼层
 
和南京市差不多了,线路够的很远
 
 
回复 支持 反对

使用道具 举报

发表于 2025-8-18 15:03:29 来自手机 | 显示全部楼层
禮崩樂壞 发表于 2025-8-18 14:28
估计得到下个朝代了~

我都没敢说?怕它们喷
回复 支持 反对

使用道具 举报

发表于 2025-8-18 15:15:30 来自手机 | 显示全部楼层
提示: 作者被禁止或删除 内容自动屏蔽
回复 支持 反对

使用道具 举报

发表于 2025-8-18 18:11:15 来自手机 | 显示全部楼层
 
要这个规模,济宁至少得1500万以上常住人口
 
 
回复 支持 反对

使用道具 举报

发表于 2025-8-19 12:58:25 来自手机 | 显示全部楼层
 
全是挖煤的怎么修地铁???
 
 
回复 支持 反对

使用道具 举报

您需要登录后才可以回帖 登录 | 加入声远

本版积分规则

返回顶部快速回复上一主题下一主题返回列表

声远论坛|联系电话:0537-2311005|Archiver|手机版|小黑屋|Sitemap|声远网 |网站地图|网站地图

鲁公网安备 37089702000485号 | 鲁ICP备 18028751号 | 互联网药品信息服务资格证:(鲁)-经营性-2022-0209 | 增值电信业务经营许可证:鲁B2-20230761号 | (鲁)职介证字[223]:第08120014号

中国互联网违法和不良信息举报中心 | 山东省互联网违法和不良信息举报中心 | 人工智能生成合成内容标识办法

GMT+8, 2026-4-18 13:02, Processed in 0.191498 second(s), 37 queries , Gzip On, APCu On.

Powered by Discuz! X3.5© 2001-2026 SYUAN.COM

快速回复 返回顶部 返回列表