查看: 1219|回复: 14

[城市建设] 估算投资2.4亿元!济宁东部城市排水设施建设项目招标公告发布

[复制链接]
发表于 2025-8-23 16:59:46 |未经授权,严禁转载,违者必究... | 显示全部楼层 |阅读模式
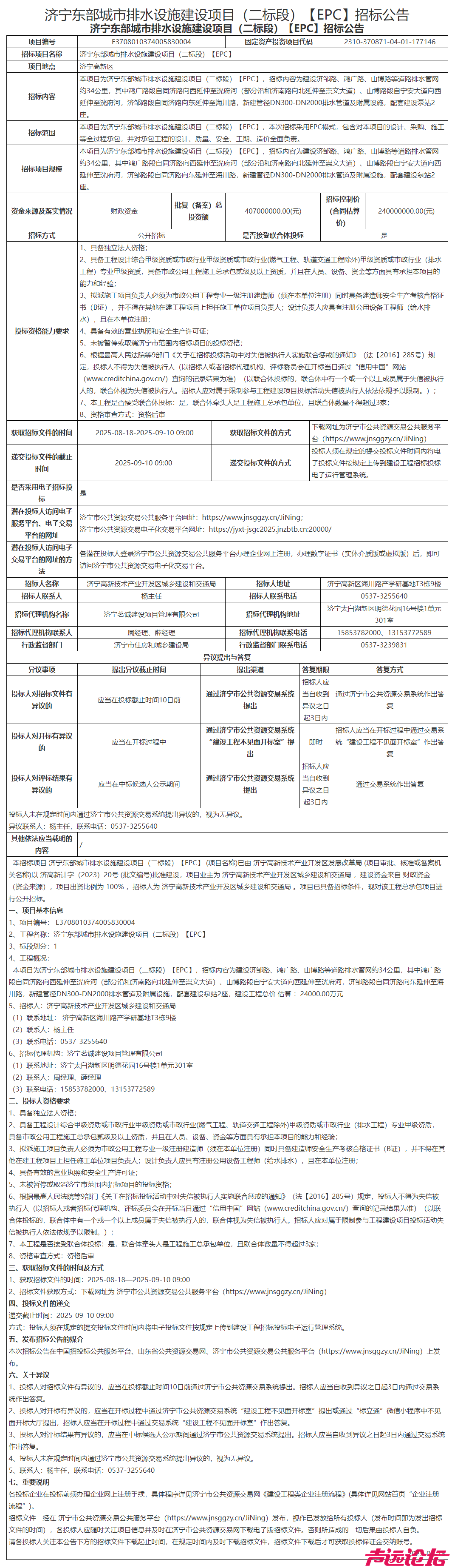
济宁东部城市排水设施建设项目(二标段)【EPC】招标公告发布,项目地点位于济宁高新区,招标内容为建设济邹路、鸿广路、山博路等道路排水管约34公里,其中鸿广路段自同济路向西延伸至洸府河(部分沿和济南路向北延伸至崇文大道)、山博路段自宁安大道向西延伸至洸府河,济邹路段自同济路向东延伸至海川路,新建管径DN300-DN2000排水管道及附属设施,配套建设泵站2座。估算投资2.4亿元。 估算投资2.4亿元!济宁东部城市排水设施建设项目招标公告发布-1.jpg
本招标项目济宁东部城市排水设施建设项目(二标段)【EPC】(项目名称)已由济宁高新技术产业开发区发展改革局(项目审批、核准或备案机关名称)以济高新计字(2023)20号(批文编号)批准建设,项目业主为济宁高新技术产业开发区城乡建设和交通局,建设资金来自财政资金(资金来源),项目出资比例为100%,招标人为济宁高新技术产业开发区城乡建设和交通局。项目已具备招标条件,现对该工程总承包项目进行公开招标。
项目基本信息
项目编号: E3708010374005830004
工程名称:济宁东部城市排水设施建设项目(二标段)【EPC】
标段划分:1
工程概况:本项目为济宁东部城市排水设施建设项目(二标段)【EPC】,招标内容为建设济邹路、鸿广路、山博路等道路排水管网约34公里,其中鸿广路段自同济路向西延伸至洸府河(部分沿和济南路向北延伸至崇文大道)、山博路段自宁安大道向西延伸至洸府河,济邹路段自同济路向东延伸至海川路,新建管径DN300-DN2000排水管道及附属设施,配套建设泵站2座,建设工程总价 估算 :24000.00万元

— 大济宁 APP 点赞记录
点赞给态度,登录/注册 就能点赞
我爱济宁太白楼 2025-8-24 15:30 威望 +2
md0415 2025-8-24 12:19 威望 +2
1756072916 2025-8-23 21:34 威望 +2
发表于 2025-8-24 12:03:56 | 显示全部楼层
越人少的地方越建的欢、修的欢
本帖点赞记录
点赞给态度,登录/注册 就能点赞
我爱济宁太白楼 威望 +2
回复 支持 1 反对 0

使用道具 举报

发表于 2025-8-24 11:54:23 来自手机 | 显示全部楼层
济北愚人 发表于 2025-8-24 11:52
发配宁古塔

宁古塔其实就是现在的网红雪乡,属于牡丹江
本帖点赞记录
点赞给态度,登录/注册 就能点赞
我爱济宁太白楼 威望 +2
回复 支持 1 反对 0

使用道具 举报

发表于 2025-8-24 11:52:45 来自手机 | 显示全部楼层
济宁大仙 发表于 2025-8-24 08:23
还没恢复到一人被查,诛杀九族

发配宁古塔
本帖点赞记录
点赞给态度,登录/注册 就能点赞
我爱济宁太白楼 威望 +2
回复 支持 1 反对 0

使用道具 举报

发表于 2025-8-23 18:32:06 来自手机 | 显示全部楼层
恭喜发财
本帖点赞记录
点赞给态度,登录/注册 就能点赞
我爱济宁太白楼 威望 +2
回复

使用道具 举报

发表于 2025-8-23 17:56:48 来自手机 | 显示全部楼层
 
猥琐老叔 发表于 2025-8-23 17:24
济邹路、鸿广路、山博路? 这几年不一直在挖么,现在还没填好坑呢。

施工单位层层转包,工程款拖拖拉拉, ...

济邹路得弄了好 好几年了吧  现在路上围挡 也不少 精品工程
 
 
本帖点赞记录
点赞给态度,登录/注册 就能点赞
我爱济宁太白楼 威望 +2
回复 支持 1 反对 0

使用道具 举报

发表于 2025-8-23 17:24:59 | 显示全部楼层
济邹路、鸿广路、山博路? 这几年不一直在挖么,现在还没填好坑呢。

施工单位层层转包,工程款拖拖拉拉,干活糊糊弄弄,沿途百姓企业倒了血霉。
本帖点赞记录
点赞给态度,登录/注册 就能点赞
我爱济宁太白楼 威望 +2
回复 支持 1 反对 0

使用道具 举报

发表于 2025-8-23 19:21:49 | 显示全部楼层
提示: 作者被禁止或删除 内容自动屏蔽
回复

使用道具 举报

发表于 2025-8-23 19:22:09 | 显示全部楼层
提示: 作者被禁止或删除 内容自动屏蔽
回复 支持 反对

使用道具 举报

发表于 2025-8-24 08:23:34 来自手机 | 显示全部楼层
禮崩樂壞 发表于 2025-8-23 19:22
之前是一人得道雞犬升天,現在是一人被查,全家玩完。。。

还没恢复到一人被查,诛杀九族
回复 支持 反对

使用道具 举报

发表于 2025-8-24 12:08:21 来自手机 | 显示全部楼层
济宁大仙 发表于 2025-8-24 11:54
宁古塔其实就是现在的网红雪乡,属于牡丹江

那就发配到北疆
回复 支持 反对

使用道具 举报

发表于 2025-8-24 12:11:22 来自手机 | 显示全部楼层
 
小舅子
 
 
回复

使用道具 举报

发表于 2025-8-24 12:20:04 来自手机 | 显示全部楼层
 
又要破路了!
 
 
回复 支持 反对

使用道具 举报

发表于 2025-8-24 12:24:28 来自手机 | 显示全部楼层
济北愚人 发表于 2025-8-24 12:08
那就发配到北疆

北疆喀纳斯景区更美。
所以只能诛杀九族,不能流放
回复 支持 反对

使用道具 举报

发表于 2025-8-24 16:07:58 来自手机 | 显示全部楼层
济宁大仙 发表于 2025-8-24 12:24
北疆喀纳斯景区更美。
所以只能诛杀九族,不能流放

男的为奴,女的为妓!主犯杀无赦
回复 支持 反对

使用道具 举报

您需要登录后才可以回帖 登录 | 加入声远

本版积分规则

返回顶部快速回复上一主题下一主题返回列表

声远论坛|联系电话:0537-2311005|Archiver|手机版|小黑屋|Sitemap|声远网 |网站地图|网站地图

鲁公网安备 37089702000485号 | 鲁ICP备 18028751号 | 互联网药品信息服务资格证:(鲁)-经营性-2022-0209 | 增值电信业务经营许可证:鲁B2-20230761号 | (鲁)职介证字[223]:第08120014号

中国互联网违法和不良信息举报中心 | 山东省互联网违法和不良信息举报中心 | 人工智能生成合成内容标识办法

GMT+8, 2026-4-20 13:49, Processed in 0.094107 second(s), 35 queries , Gzip On, APCu On.

Powered by Discuz! X3.5© 2001-2026 SYUAN.COM

快速回复 返回顶部 返回列表