查看: 629|回复: 1

[济宁资讯] 总成交价6.29亿元!济宁任城区3宗土地成功出让

[复制链接]
发表于 2025-9-17 11:13:11 |未经授权,严禁转载,违者必究... | 显示全部楼层 |阅读模式
9月17日上午,任城区3宗国有建设用地使用权集中开拍。根据济宁市公共资源交易中心公布的出让结果,3宗地块底价成交,总成交价为62881万元。
从3宗地块的具体分布上看,均位于任城区。从土地用途来看,2宗商住用地,1宗二类工业用地。土地总面积为106148㎡,约159亩;起始价为62881万元。
最终,济宁运河新韵城市建设发展有限公司成功摘得1宗地块、山东鑫声玉城置业有限公司成功摘得1宗地块、济宁安诚相居豆制品有限公司成功摘得1宗地块。
接下来,我们详细了解一下挂牌出让地块的基本情况和规划指标等要求:
总成交价6.29亿元!济宁任城区3宗土地成功出让-1.jpg
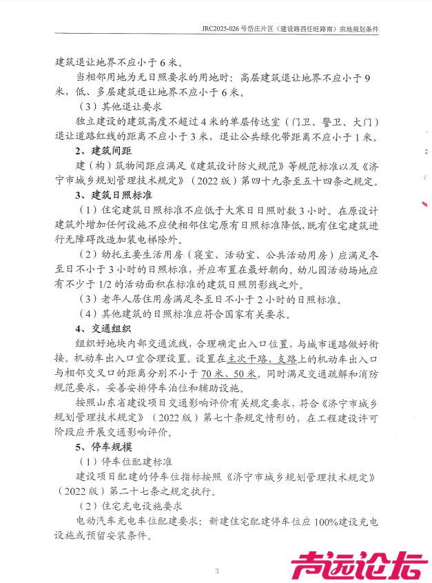
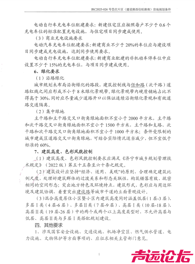
地块一任城区JRC2025-026号岱庄片区(建设路西任旺路南)地块【济宁运河新韵城市建设发展有限公司竞得】
土地位于:任城区李营街道建设路以西、任旺路以南;土地面积:62835㎡(约94亩);土地用途:城镇住宅用地兼容商业用地;出让年限:住宅70年、商业40年;容积率不大于1.5;起始价:37701万元,综合楼面价起价:4000元/㎡;最终成交价为:37701万元(约401万元/亩),综合楼面地价成交价:4000元/㎡;溢价率:0.0%;
总成交价6.29亿元!济宁任城区3宗土地成功出让-2.jpg 总成交价6.29亿元!济宁任城区3宗土地成功出让-3.jpg 总成交价6.29亿元!济宁任城区3宗土地成功出让-4.jpg 总成交价6.29亿元!济宁任城区3宗土地成功出让-5.jpg
该地块位于任城区辖区内,南邻济宁职业技术学院、济宁实验中学较近,东侧有任城生态湿地公园、永旺济宁购物中心、龙贵购物广场,距离济宁汽车北站较近,附近生活配套一应俱全,商务办公聚集,教育资源丰富,交通出行便利。
宗地规划条件
总成交价6.29亿元!济宁任城区3宗土地成功出让-6.jpg 总成交价6.29亿元!济宁任城区3宗土地成功出让-7.jpg 总成交价6.29亿元!济宁任城区3宗土地成功出让-8.jpg

总成交价6.29亿元!济宁任城区3宗土地成功出让-9.jpg 总成交价6.29亿元!济宁任城区3宗土地成功出让-10.jpg 总成交价6.29亿元!济宁任城区3宗土地成功出让-11.jpg 总成交价6.29亿元!济宁任城区3宗土地成功出让-12.jpg 总成交价6.29亿元!济宁任城区3宗土地成功出让-13.jpg
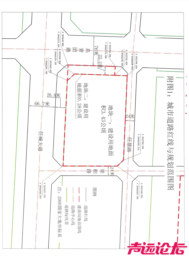
地块二任城区JRC2025-029号岱庄片区(任城大道北共青团路东)地块一【山东鑫声玉城置业有限公司竞得】
土地位于:任城区李营街道任城大道以北、共青团路以东;土地面积:34307㎡(约51亩);土地用途:商住用地;出让年限:40年;容积率不大于1.8起始价:24763万元,综合楼面价起价:4010元/㎡;最终成交价为:24763万元(约486万元/亩),综合楼面地价成交价:4010元/㎡;溢价率:0.0%; 总成交价6.29亿元!济宁任城区3宗土地成功出让-14.jpg 总成交价6.29亿元!济宁任城区3宗土地成功出让-15.jpg 总成交价6.29亿元!济宁任城区3宗土地成功出让-16.jpg 总成交价6.29亿元!济宁任城区3宗土地成功出让-17.jpg
该地块位于任城区辖区内,西临济宁高铁北站共青团路快速路,南邻内环高架快速路,东临济宁汽车北站和任城生态湿地公园,东侧有济宁市实验初中、实验小学,南侧有济宁职业技术学院。附近生活配套一应俱全,商务办公聚集,教育资源丰富,交通出行便利。
宗地规划条件
总成交价6.29亿元!济宁任城区3宗土地成功出让-18.jpg 总成交价6.29亿元!济宁任城区3宗土地成功出让-19.jpg 总成交价6.29亿元!济宁任城区3宗土地成功出让-20.jpg 总成交价6.29亿元!济宁任城区3宗土地成功出让-21.jpg 总成交价6.29亿元!济宁任城区3宗土地成功出让-22.jpg 总成交价6.29亿元!济宁任城区3宗土地成功出让-23.jpg 总成交价6.29亿元!济宁任城区3宗土地成功出让-24.jpg 总成交价6.29亿元!济宁任城区3宗土地成功出让-25.jpg
地块三任城区JRC2025-022号李庄片区(济宁大道南济水大道东)地块【济宁安诚相居豆制品有限公司竞得】
土地位于:任城区安居街道济宁大道以南、济水大道以东;土地面积:9006㎡(约14亩);土地用途:二类工业用地;出让年限:50年;容积率不小于1.2起始价:417万元,综合楼面价起价:385元/㎡;最终成交价为:417万元(约30万元/亩),综合楼面地价成交价:385元/㎡;溢价率:0.0%; 总成交价6.29亿元!济宁任城区3宗土地成功出让-26.jpg 总成交价6.29亿元!济宁任城区3宗土地成功出让-27.jpg 总成交价6.29亿元!济宁任城区3宗土地成功出让-28.jpg
— 大济宁 APP 点赞记录
点赞给态度,登录/注册 就能点赞
魅力,济宁市 2025-9-17 11:14 威望 +2
发表于 2025-9-17 11:52:40 来自手机 | 显示全部楼层
恭喜发财!任城区威武
回复 支持 反对

使用道具 举报

您需要登录后才可以回帖 登录 | 加入声远

本版积分规则

返回顶部快速回复上一主题下一主题返回列表

声远论坛|联系电话:0537-2311005|Archiver|手机版|小黑屋|Sitemap|声远网 |网站地图|网站地图

鲁公网安备 37089702000485号 | 鲁ICP备 18028751号 | 互联网药品信息服务资格证:(鲁)-经营性-2022-0209 | 增值电信业务经营许可证:鲁B2-20230761号 | (鲁)职介证字[223]:第08120014号

中国互联网违法和不良信息举报中心 | 山东省互联网违法和不良信息举报中心 | 人工智能生成合成内容标识办法

GMT+8, 2026-4-18 12:35, Processed in 0.179145 second(s), 27 queries , Gzip On, APCu On.

Powered by Discuz! X3.5© 2001-2026 SYUAN.COM

快速回复 返回顶部 返回列表