查看: 834|回复: 2

[济宁资讯] 即将出台!济宁市建设项目规划审查要点(2025版)征求意见稿公布

[复制链接]
发表于 2025-11-17 11:10:23 |未经授权,严禁转载,违者必究... | 显示全部楼层 |阅读模式



即将出台!济宁市建设项目规划审查要点(2025版)征求意见稿公布-1.jpg
为加强建设项目规划管理,依据《中华人民共和国城乡规划法》《山东省城乡规划条例》《自然资源部关于加强和规范规划实施监督管理工作的通知》等法律法规和相关文件要求,我局研究起草了《济宁市建设项目规划审查要点(2025版)征求意见稿》,现予以公开征求意见。征求意见时间自2025年11月14日至2025年11月20日。
如有修改意见或建议,请将修改内容、修改理由以及意见提出人真实姓名、所在单位、联系电话等个人信息以书面形式反馈济宁市自然资源和规划局。
联系电话:0537-2310810
邮寄地址:济宁市太白湖新区省运会指挥中心济宁市自然资源和规划局E0669
附件:济宁市建设项目规划审查要点(2025版)征求意见稿.pdf
济宁市自然资源和规划局
2025年11月14日
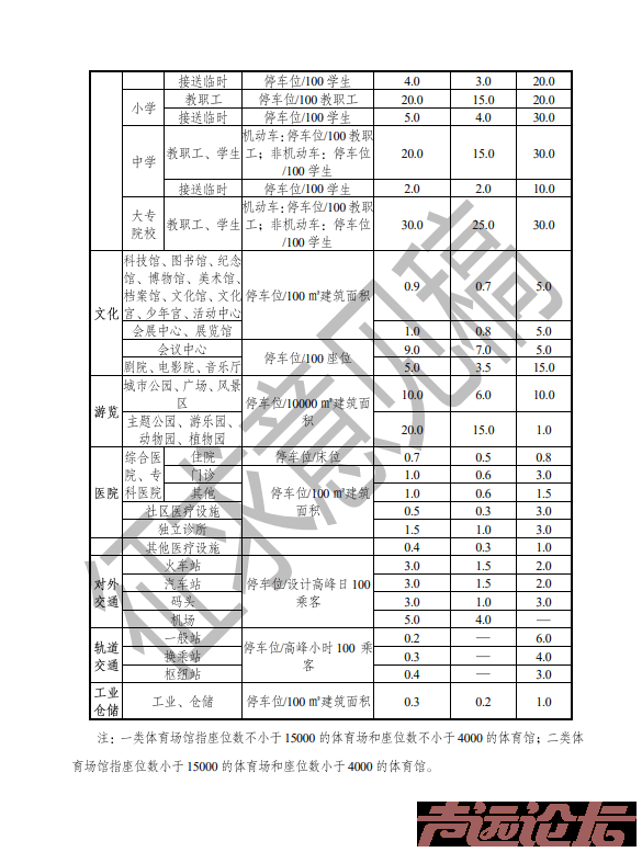
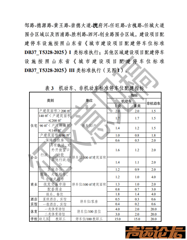
即将出台!济宁市建设项目规划审查要点(2025版)征求意见稿公布-2.jpg 即将出台!济宁市建设项目规划审查要点(2025版)征求意见稿公布-3.jpg 即将出台!济宁市建设项目规划审查要点(2025版)征求意见稿公布-4.jpg 即将出台!济宁市建设项目规划审查要点(2025版)征求意见稿公布-5.jpg 即将出台!济宁市建设项目规划审查要点(2025版)征求意见稿公布-6.jpg 即将出台!济宁市建设项目规划审查要点(2025版)征求意见稿公布-7.jpg 即将出台!济宁市建设项目规划审查要点(2025版)征求意见稿公布-8.jpg 即将出台!济宁市建设项目规划审查要点(2025版)征求意见稿公布-9.jpg 即将出台!济宁市建设项目规划审查要点(2025版)征求意见稿公布-10.jpg 即将出台!济宁市建设项目规划审查要点(2025版)征求意见稿公布-11.jpg 即将出台!济宁市建设项目规划审查要点(2025版)征求意见稿公布-12.jpg 即将出台!济宁市建设项目规划审查要点(2025版)征求意见稿公布-13.jpg 即将出台!济宁市建设项目规划审查要点(2025版)征求意见稿公布-14.jpg 即将出台!济宁市建设项目规划审查要点(2025版)征求意见稿公布-15.jpg 即将出台!济宁市建设项目规划审查要点(2025版)征求意见稿公布-16.jpg 即将出台!济宁市建设项目规划审查要点(2025版)征求意见稿公布-17.jpg 即将出台!济宁市建设项目规划审查要点(2025版)征求意见稿公布-18.jpg 即将出台!济宁市建设项目规划审查要点(2025版)征求意见稿公布-19.jpg 即将出台!济宁市建设项目规划审查要点(2025版)征求意见稿公布-20.jpg 即将出台!济宁市建设项目规划审查要点(2025版)征求意见稿公布-21.jpg 即将出台!济宁市建设项目规划审查要点(2025版)征求意见稿公布-22.jpg 即将出台!济宁市建设项目规划审查要点(2025版)征求意见稿公布-23.jpg 即将出台!济宁市建设项目规划审查要点(2025版)征求意见稿公布-24.jpg 即将出台!济宁市建设项目规划审查要点(2025版)征求意见稿公布-25.jpg 即将出台!济宁市建设项目规划审查要点(2025版)征求意见稿公布-26.jpg 即将出台!济宁市建设项目规划审查要点(2025版)征求意见稿公布-27.jpg 即将出台!济宁市建设项目规划审查要点(2025版)征求意见稿公布-28.jpg 即将出台!济宁市建设项目规划审查要点(2025版)征求意见稿公布-29.jpg 即将出台!济宁市建设项目规划审查要点(2025版)征求意见稿公布-30.jpg 即将出台!济宁市建设项目规划审查要点(2025版)征求意见稿公布-31.jpg 即将出台!济宁市建设项目规划审查要点(2025版)征求意见稿公布-32.jpg
来源:济宁市自然资源和规划局

评分

参与人数 1经验 +10 收起 理由
wbx2009 + 10

查看全部评分

— 大济宁 APP 点赞记录
点赞给态度,登录/注册 就能点赞
wbx2009 2025-11-17 11:33 威望 +2
发表于 2025-11-17 11:33:52 | 显示全部楼层

回复

使用道具 举报

发表于 2025-11-17 12:27:32 来自手机 | 显示全部楼层
有开始新一轮的规范了!无所吊为了
回复 支持 反对

使用道具 举报

您需要登录后才可以回帖 登录 | 加入声远

本版积分规则

返回顶部快速回复上一主题下一主题返回列表

声远论坛|联系电话:0537-2311005|Archiver|手机版|小黑屋|Sitemap|声远网 |网站地图|网站地图

鲁公网安备 37089702000485号 | 鲁ICP备 18028751号 | 互联网药品信息服务资格证:(鲁)-经营性-2022-0209 | 增值电信业务经营许可证:鲁B2-20230761号 | (鲁)职介证字[223]:第08120014号

中国互联网违法和不良信息举报中心 | 山东省互联网违法和不良信息举报中心 | 人工智能生成合成内容标识办法

GMT+8, 2026-4-20 11:32, Processed in 0.197352 second(s), 28 queries , Gzip On, APCu On.

Powered by Discuz! X3.5© 2001-2026 SYUAN.COM

快速回复 返回顶部 返回列表