查看: 3623|回复: 50

[济宁资讯] 济邹高速12月26日通车,通行费标准

  [复制链接]
发表于 2025-12-25 08:13:13 来自手机 |未经授权,严禁转载,违者必究... | 显示全部楼层 |阅读模式
 
济邹高速12月26日通车
20251225081046front2_0_68307_Fq5KPf7x50LBLTRR9BPsEK0b_Vjp.png
20251225081046front2_0_68307_FmteeT1zbb2n8ZfFAYNnSDFx3iGU.png

 
 
— 大济宁 APP 点赞记录
点赞给态度,登录/注册 就能点赞
波波贝尔 2025-12-26 07:04 威望 +2
孔孔 2025-12-25 23:13 威望 +2
你与黄昏皆过客 2025-12-25 12:04 威望 +2
禮崩樂壞觀察員 2025-12-25 09:01 威望 +2
发表于 2025-12-25 09:09:11 来自手机 | 显示全部楼层
 
我走这条高速的概率,为零!
 
 
本帖点赞记录
点赞给态度,登录/注册 就能点赞
dfth8341 威望 +2
勇冠三军 威望 +2
回复 支持 2 反对 0

使用道具 举报

发表于 2025-12-25 22:37:15 | 显示全部楼层
济宁大仙 发表于 2025-12-25 12:22
我测量下距离,应该是按照0.5元算的,没有另外算桥的钱,这是山东高速建的,如果是中国铁建或者葛洲坝就 ...

价格不高,可不是山东高速建的,济邹高速是济宁自己建的,山东公用集团济宁市属企业,济商高速公路是济宁公路工程公司和葛洲坝集团合资建设的。
本帖点赞记录
点赞给态度,登录/注册 就能点赞
mtzf 威望 +2
回复 支持 1 反对 0

使用道具 举报

发表于 2025-12-25 09:05:34 来自手机 | 显示全部楼层
Lexuan666 发表于 2025-12-25 09:00
邹城南到太白湖南接近18了,和日兰比不便宜,日兰从曲阜南到济宁立交 和这个距离差不多12块钱, ...

济邹是新高速按新标准0.5元一公里,日兰是老公路老标准0.4元一公里,如果日兰翻新扩建了,也会按照0.5元一公里来。
本帖点赞记录
点赞给态度,登录/注册 就能点赞
赛亚人造人 威望 +2
回复 支持 1 反对 0

使用道具 举报

发表于 2025-12-25 08:23:45 | 显示全部楼层
任城到嘉祥南是什么情况?
回复 支持 反对

使用道具 举报

发表于 2025-12-25 08:26:05 | 显示全部楼层
打豆豆的豆 发表于 2025-12-25 08:23
任城到嘉祥南是什么情况?

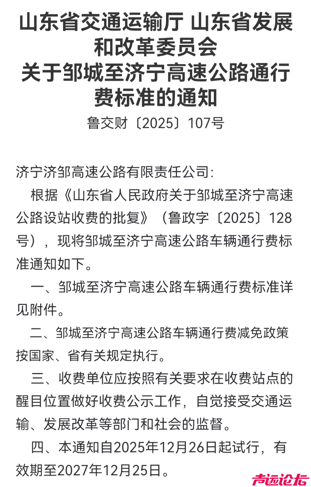
距离长,收费就多。

图示的收费是已经折算公里数了。
回复 支持 反对

使用道具 举报

发表于 2025-12-25 08:35:59 | 显示全部楼层
橡树之春 发表于 2025-12-25 08:26
距离长,收费就多。

图示的收费是已经折算公里数了。

感觉纸坊马集附近少个口
回复 支持 反对

使用道具 举报

发表于 2025-12-25 08:40:52 | 显示全部楼层
没看懂是咋收费的???
回复 支持 反对

使用道具 举报

发表于 2025-12-25 08:43:31 | 显示全部楼层
打豆豆的豆 发表于 2025-12-25 08:35
感觉纸坊马集附近少个口

是的。嘉祥南出口挪到马集南边那里更合适。
回复 支持 反对

使用道具 举报

发表于 2025-12-25 08:55:56 | 显示全部楼层
最南边到哪?
回复 支持 反对

使用道具 举报

发表于 2025-12-25 09:00:39 | 显示全部楼层
邹城南到太白湖南接近18了,和日兰比不便宜,日兰从曲阜南到济宁立交 和这个距离差不多12块钱,
回复 支持 反对

使用道具 举报

发表于 2025-12-25 09:04:52 | 显示全部楼层
Lexuan666 发表于 2025-12-25 09:00
邹城南到太白湖南接近18了,和日兰比不便宜,日兰从曲阜南到济宁立交 和这个距离差不多12块钱, ...

不过济邹高速这边桥多,
回复 支持 反对

使用道具 举报

发表于 2025-12-25 09:05:27 来自手机 | 显示全部楼层
 
Lexuan666 发表于 2025-12-25 09:00
邹城南到太白湖南接近18了,和日兰比不便宜,日兰从曲阜南到济宁立交 和这个距离差不多12块钱, ...

有桥
 
 
回复 支持 反对

使用道具 举报

发表于 2025-12-25 09:05:48 来自手机 | 显示全部楼层
 

到岚荷高速,成武县段还在铺沥青
 
 
回复 支持 反对

使用道具 举报

发表于 2025-12-25 09:08:25 来自手机 | 显示全部楼层
 
dfth8341 发表于 2025-12-25 08:40
没看懂是咋收费的???

峄山到邹城南3.85
峄山到石墙3.85+5.04
 
 
回复 支持 反对

使用道具 举报

发表于 2025-12-25 09:09:59 来自手机 | 显示全部楼层
 
据说济微高速肥城段,也是明天通车。
 
 
回复 支持 反对

使用道具 举报

发表于 2025-12-25 09:11:46 来自手机 | 显示全部楼层
 
dfth8341 发表于 2025-12-25 08:40
没看懂是咋收费的???

邹城南到石墙5.04
 
 
回复 支持 反对

使用道具 举报

发表于 2025-12-25 09:12:29 来自手机 | 显示全部楼层
 
济宁大仙 发表于 2025-12-25 09:05
济邹是新高速按新标准0.5元一公里,日兰是老公路老标准0.4元一公里,如果日兰翻新扩建了,也会按照0.5元 ...

把桥的钱分摊到公里数上了吧,
 
 
回复 支持 反对

使用道具 举报

发表于 2025-12-25 09:12:52 来自手机 | 显示全部楼层
 
dfth8341 发表于 2025-12-25 08:40
没看懂是咋收费的???

峄山到马庙
3.8+5.04+3.69        +4.36 +4.58 +5.85 +10.6 +4.35 +7.61
 
 
回复 支持 反对

使用道具 举报

发表于 2025-12-25 09:15:26 来自手机 | 显示全部楼层
 
济宁北湖到邹城峄山半小时差不多吗
 
 
回复 支持 反对

使用道具 举报

发表于 2025-12-25 09:17:36 | 显示全部楼层
菏泽市境内也同步通车吗?
回复 支持 反对

使用道具 举报

您需要登录后才可以回帖 登录 | 加入声远

本版积分规则

返回顶部快速回复上一主题下一主题返回列表

声远论坛|联系电话:0537-2311005|Archiver|手机版|小黑屋|Sitemap|声远网 |网站地图|网站地图

鲁公网安备 37089702000485号 | 鲁ICP备 18028751号 | 互联网药品信息服务资格证:(鲁)-经营性-2022-0209 | 增值电信业务经营许可证:鲁B2-20230761号 | (鲁)职介证字[223]:第08120014号

中国互联网违法和不良信息举报中心 | 山东省互联网违法和不良信息举报中心 | 人工智能生成合成内容标识办法

GMT+8, 2026-4-27 18:31, Processed in 0.111693 second(s), 31 queries , Gzip On, APCu On.

Powered by Discuz! X3.5© 2001-2026 SYUAN.COM

快速回复 返回顶部 返回列表