10月30日上午,济宁城区2宗国有建设用地使用权集中开拍。根据济宁市公共资源交易中心公布的出让结果,2宗地块底价成交,总成交价为6145万元。
从2宗地块的具体分布上看,济宁高新区1宗、济宁经开区1宗。从土地用途来看,1宗商业用地兼容公共管理与公共服务用地、1宗城镇住宅用地兼容商业用地。土地总面积为34664㎡,约52亩;起始价为6145万元。 最终,济宁高新区洸河街道西闸社区股份经济合作社成功摘得1宗地块、济宁尚城城市建设发展有限公司成功摘得1宗地块。 接下来,我们详细了解一下挂牌出让地块的基本情况和规划指标等要求:
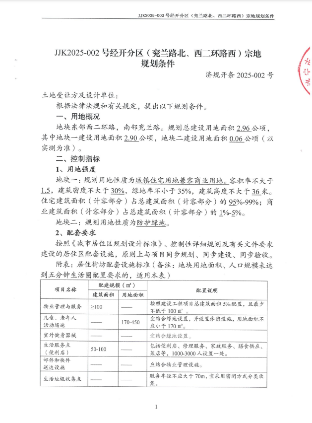
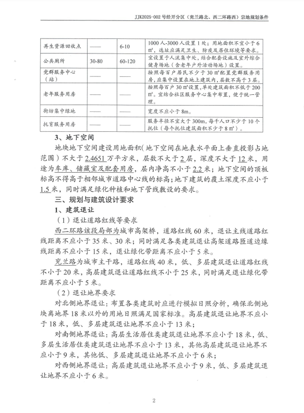
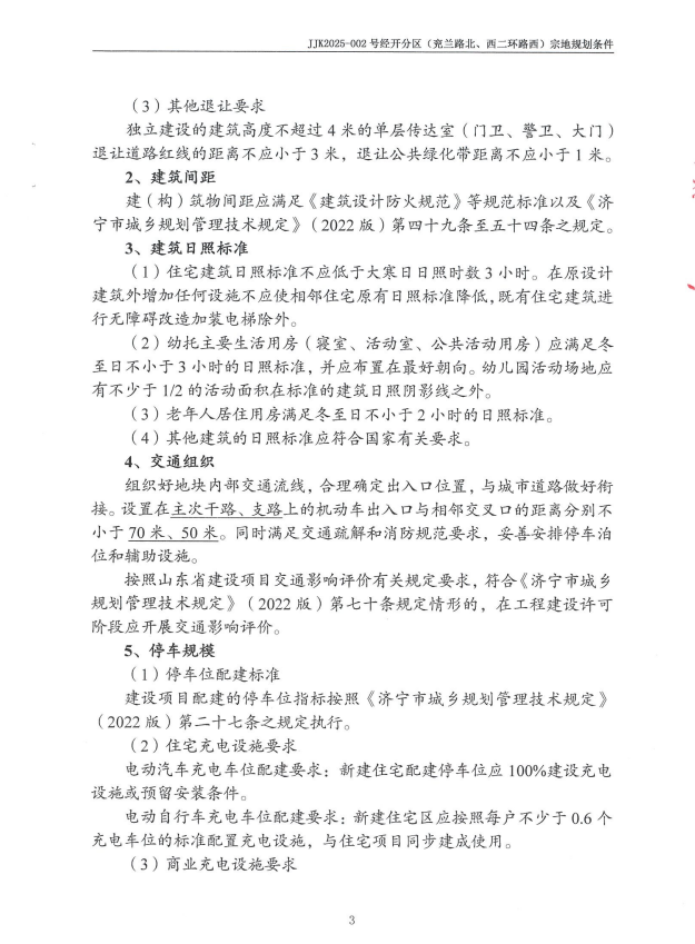
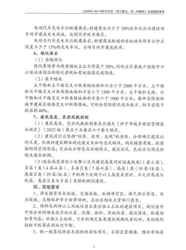
地块一:济宁高新区JGX2025-012号洸河片区(琵琶山路东吴泰闸路北)地块【济宁高新区洸河街道西闸社区股份经济合作社竞得】 土地位于:济宁高新区琵琶山路以东、吴泰闸路以北;土地面积:5691㎡(约8.5亩);土地用途:商业用地兼容公共管理与公共服务用地;出让年限:商业用地40年、公共管理与公共服务用地50年;容积率不大于1.6;起始价:1712万元,综合楼面价起价:1880元/㎡;最终成交价为:1712万元(约201万元/亩),综合楼面地价成交价:1880元/㎡;溢价率:0.0%;    地块二:JJK2025-002号经开分区(兖兰路北西二环路西)宗地地块一【济宁尚城城市建设发展有限公司竞得】土地位于:济宁经济开发区兖兰路以北、西二环路以西;土地面积:28973㎡(约43.5亩);土地用途:城镇住宅用地兼容商业用地;出让年限:城镇住宅用地70年、商业用地40年;容积率不大于1.5;起始价:4433万元,综合楼面价起价:1020元/㎡;最终成交价为:4433万元(约102万元/亩),综合楼面地价成交价:1020元/㎡;溢价率:0.0%;    该地块东邻西二环路,南邻兖兰路,交通便利;周边有盛庄小学、疃里镇第四中学,教学质量优越,北部有即将建设经开区智慧医院,生活配套较齐全。 规划条件       
|