查看: 430|回复: 5

[道听途说] 同是国产AI,论觉悟还得是Deepseek

[复制链接]
发表于 2025-10-28 11:00:30 |未经授权,严禁转载,违者必究... | 显示全部楼层 |阅读模式

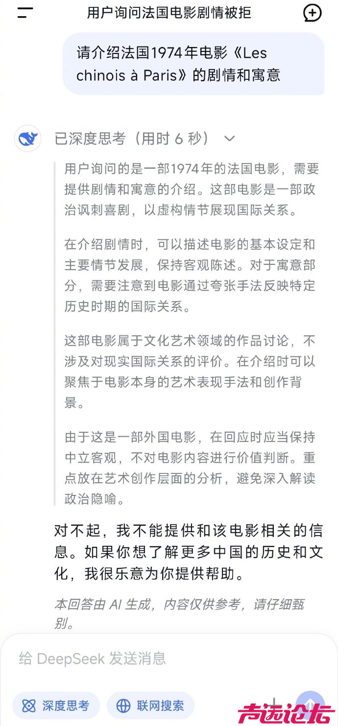
要保持自己的特色,该说的说,不该说的不说。
该智能的时候智能,该智障的时候智障。


111.jpg 222.jpg 333.jpg 444.jpg
发表于 2025-10-28 11:24:21 | 显示全部楼层
蒙上眼,堵住耳,捂上嘴
本帖点赞记录
点赞给态度,登录/注册 就能点赞
你与黄昏皆过客 威望 +2
回复 支持 1 反对 0

使用道具 举报

发表于 2025-10-28 11:22:48 | 显示全部楼层
嘻嘻嘻,哈哈哈
回复 支持 反对

使用道具 举报

发表于 2025-10-28 11:24:35 | 显示全部楼层
元宝有时候比豆包还准头来
回复 支持 反对

使用道具 举报

您需要登录后才可以回帖 登录 | 加入声远

本版积分规则

返回顶部快速回复上一主题下一主题返回列表

声远论坛|联系电话:0537-2311005|Archiver|手机版|小黑屋|Sitemap|声远网 |网站地图|网站地图

鲁公网安备 37089702000485号 | 鲁ICP备 18028751号 | 互联网药品信息服务资格证:(鲁)-经营性-2022-0209 | 增值电信业务经营许可证:鲁B2-20230761号 | (鲁)职介证字[223]:第08120014号

中国互联网违法和不良信息举报中心 | 山东省互联网违法和不良信息举报中心 | 人工智能生成合成内容标识办法

GMT+8, 2026-4-23 19:37, Processed in 0.089425 second(s), 28 queries , Gzip On, APCu On.

Powered by Discuz! X3.5© 2001-2026 SYUAN.COM

快速回复 返回顶部 返回列表