查看: 1493|回复: 21

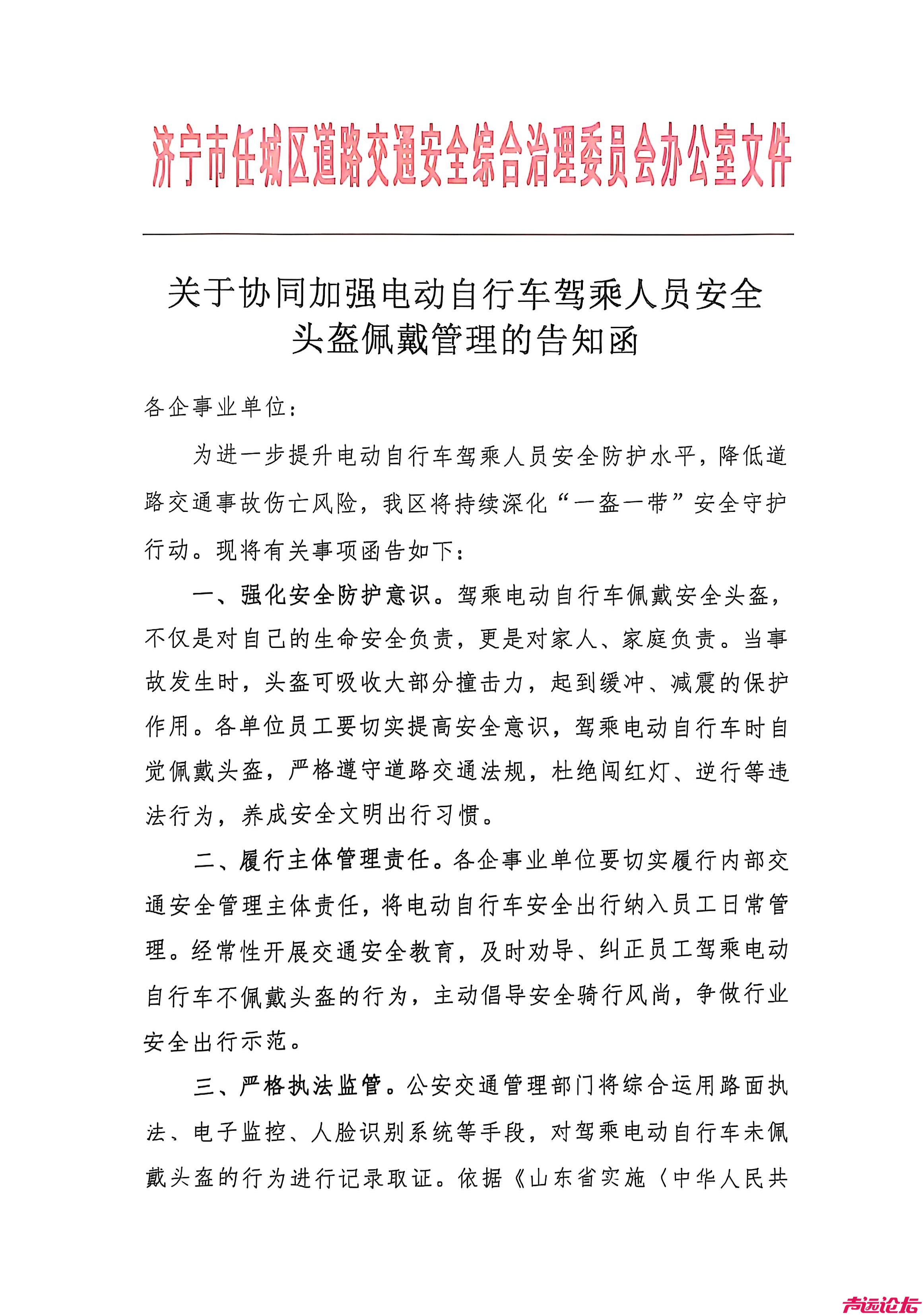
[百姓心声] 济宁市任城区道路交通安全综合治理委员会办公室文件

[复制链接]
发表于 2025-12-10 12:00:46 |未经授权,严禁转载,违者必究... | 显示全部楼层 |阅读模式
— 大济宁 APP 点赞记录
点赞给态度,登录/注册 就能点赞
小丑鱼8 2025-12-11 00:01 威望 +2
浮萍7901 2025-12-10 19:58 威望 +2
发表于 2025-12-10 12:20:39 | 显示全部楼层
关于两轮电动自行车带头盔一事,让国家操碎了心
本帖点赞记录
点赞给态度,登录/注册 就能点赞
贵在品质 威望 +2
Wo偠开伈! 威望 +2
mtzf 威望 +2
浮萍7901 威望 +2
七友 威望 +2
勇冠三军 威望 +2
回复 支持 6 反对 0

使用道具 举报

发表于 2025-12-10 12:08:37 来自手机 | 显示全部楼层
提示: 作者被禁止或删除 内容自动屏蔽
本帖点赞记录
点赞给态度,登录/注册 就能点赞
贵在品质 威望 +2
Wo偠开伈! 威望 +2
魅力,济宁市 威望 +2
勇冠三军 威望 +2
回复 支持 4 反对 0

使用道具 举报

发表于 2025-12-10 12:28:22 来自手机 | 显示全部楼层
 
能不能把真正的需要解决的事这么重视地抓,整天为了骑车人的所谓安全,自己不觉得可笑,是不是入戏太深
 
 
本帖点赞记录
点赞给态度,登录/注册 就能点赞
江奥之小拓 威望 +2
禮崩樂壞觀察員 威望 +2
回复 支持 2 反对 0

使用道具 举报

发表于 2025-12-10 16:44:35 | 显示全部楼层
今天早上同事被罚了20
不戴头盔该遭天谴吗?那些妨害别人的违法行为不去管,老盯着这种对别人没影响的抓
本帖点赞记录
点赞给态度,登录/注册 就能点赞
尼莫2022 威望 +2
回复 支持 1 反对 0

使用道具 举报

发表于 2025-12-10 13:48:01 来自手机 | 显示全部楼层
 
赶明哪天有空了,我骑上电驴,把市区各路口的三轮四蹦违法违规现场视频拍下来,发上论坛,供大伙们欣赏!
 
 
本帖点赞记录
点赞给态度,登录/注册 就能点赞
禮崩樂壞觀察員 威望 +2
回复 支持 1 反对 0

使用道具 举报

发表于 2025-12-10 13:00:41 来自手机 | 显示全部楼层
 
这是个嘛机构,这些事情不是交J管吗?
 
 
本帖点赞记录
点赞给态度,登录/注册 就能点赞
禮崩樂壞觀察員 威望 +2
回复 支持 1 反对 0

使用道具 举报

发表于 2025-12-10 12:25:55 来自手机 | 显示全部楼层
 
isms_FWBsVmXL 发表于 2025-12-10 12:20
关于两轮电动自行车带头盔一事,让国家操碎了心

都是为了恁的“安全”
 
 
本帖点赞记录
点赞给态度,登录/注册 就能点赞
浮萍7901 威望 +2
回复 支持 1 反对 0

使用道具 举报

发表于 2025-12-10 12:25:41 来自手机 | 显示全部楼层
 
有一说一 发表于 2025-12-10 12:17
记得有次让报单位,我报的某某村……

它们就会抓软肋,在这方面全世界它们说1没人敢说2的~
 
 
本帖点赞记录
点赞给态度,登录/注册 就能点赞
Wo偠开伈! 威望 +2
回复 支持 1 反对 0

使用道具 举报

发表于 2025-12-10 16:47:22 | 显示全部楼层
缺章,缺八个单位的公章!!!
回复 支持 0 反对 0

使用道具 举报

发表于 2025-12-10 12:17:07 来自手机 | 显示全部楼层
记得有次让报单位,我报的某某村……
回复 支持 反对

使用道具 举报

发表于 2025-12-10 13:32:13 来自手机 | 显示全部楼层
 
isms_FWBsVmXL 发表于 2025-12-10 12:20
关于两轮电动自行车带头盔一事,让国家操碎了心

哈哈,头等大事
 
 
回复 支持 反对

使用道具 举报

发表于 2025-12-10 13:39:37 来自手机 | 显示全部楼层
 
顽石斋 发表于 2025-12-10 13:00
这是个嘛机构,这些事情不是交J管吗?

是个纯吃财政饭,不干任事的鸡苟苟
 
 
回复 支持 反对

使用道具 举报

发表于 2025-12-10 14:02:22 | 显示全部楼层
凭啥啊
回复

使用道具 举报

发表于 2025-12-10 14:18:47 来自手机 | 显示全部楼层
 
电动自行车?也就是说电摩没事?
 
 
回复 支持 反对

使用道具 举报

发表于 2025-12-10 16:05:57 来自手机 | 显示全部楼层
 
他们对两轮绝对不会手软,这个我信。还是换三轮吧!呵呵
 
 
回复 支持 反对

使用道具 举报

发表于 2025-12-10 16:09:03 | 显示全部楼层
这个办公室是个球办公室?名称长的有点无懈可击
回复 支持 反对

使用道具 举报

发表于 2025-12-10 16:09:42 来自手机 | 显示全部楼层
 
计划你大爷计j 发表于 2025-12-10 16:09
这个办公室是个球办公室?名称长的有点无懈可击

养活一批人
 
 
回复 支持 反对

使用道具 举报

发表于 2025-12-10 16:33:12 | 显示全部楼层
电三轮、电四轮那些闯红灯、逆行的嗷嗷叫,还是不管啊,
回复 支持 反对

使用道具 举报

发表于 2025-12-10 17:13:28 | 显示全部楼层
单位会怕这?你要说两办组织部纪委的发个通知单位怕还有理,随便发个通知就以为能有人听啊
回复 支持 反对

使用道具 举报

您需要登录后才可以回帖 登录 | 加入声远

本版积分规则

返回顶部快速回复上一主题下一主题返回列表

声远论坛|联系电话:0537-2311005|Archiver|手机版|小黑屋|Sitemap|声远网 |网站地图|网站地图

鲁公网安备 37089702000485号 | 鲁ICP备 18028751号 | 互联网药品信息服务资格证:(鲁)-经营性-2022-0209 | 增值电信业务经营许可证:鲁B2-20230761号 | (鲁)职介证字[223]:第08120014号

中国互联网违法和不良信息举报中心 | 山东省互联网违法和不良信息举报中心 | 人工智能生成合成内容标识办法

GMT+8, 2026-4-26 03:03, Processed in 0.147526 second(s), 43 queries , Gzip On, APCu On.

Powered by Discuz! X3.5© 2001-2026 SYUAN.COM

快速回复 返回顶部 返回列表