查看: 3001|回复: 32

[济宁资讯] 竟然溢价成交了?

  [复制链接]
发表于 2025-12-26 09:39:54 来自手机 |未经授权,严禁转载,违者必究... | 显示全部楼层 |阅读模式
 
多久没看到溢价这么多的地块了?

 
 
— 大济宁 APP 点赞记录
点赞给态度,登录/注册 就能点赞
omjsfwk 2025-12-26 22:02 威望 +2
胖悟空 2025-12-26 20:30 威望 +2
一颗小芋袁 2025-12-26 19:27 威望 +2
发表于 2025-12-26 16:35:36 | 显示全部楼层
网络问政 发表于 2025-12-26 15:34
有钱。。天立来济宁,不是为了学生,天立看来一直被骂,是有原因的

在济宁搞投资也被骂???
本帖点赞记录
点赞给态度,登录/注册 就能点赞
青青123 威望 +2
jiang990818 威望 +2
回复 支持 2 反对 0

使用道具 举报

发表于 2025-12-27 08:38:21 | 显示全部楼层
抵税,互不拿Q
本帖点赞记录
点赞给态度,登录/注册 就能点赞
bmdmx 威望 +2
回复 支持 1 反对 0

使用道具 举报

发表于 2025-12-26 10:56:12 | 显示全部楼层
春江水暖鸭先知
本帖点赞记录
点赞给态度,登录/注册 就能点赞
mtzf 威望 +2
回复 支持 1 反对 0

使用道具 举报

 楼主| 发表于 2025-12-26 10:29:35 来自手机 | 显示全部楼层
 

有可能,毕竟谁也不做亏本买卖
 
 
本帖点赞记录
点赞给态度,登录/注册 就能点赞
胖悟空 威望 +2
回复 支持 1 反对 0

使用道具 举报

发表于 2025-12-26 19:29:06 | 显示全部楼层
神州天立投资集团旗下地产产业以“立足成都,放眼全国”为战略发展方向,目前已在成都、泸州、宜宾、广元、西昌、内江、西宁等地成功开发众多高品质的民生住宅、商业综合体、文旅地产、产业地产、教育综合体等项目。先后开发和正在开发泸州墨香苑、天立水晶城、外滩一号、一品上城,以及龙泉天立广场和彭州世纪华府、郫县香缇华府、宜宾学府华庭、天立酒街、广元学府华庭、玉蟾国际温泉度假区、黄荆假日酒店、宜宾临港总部基地、中国西南机械装备贸易城等一大批高品质项目。
回复 支持 0 反对 0

使用道具 举报

 楼主| 发表于 2025-12-26 09:42:28 来自手机 | 显示全部楼层
 
前几天中海拿地,今天又有地块溢价成交,真要好起来了?
 
 
回复 支持 0 反对 0

使用道具 举报

发表于 2025-12-26 09:53:06 | 显示全部楼层
岸上住附近?
回复 支持 反对

使用道具 举报

发表于 2025-12-26 10:14:02 | 显示全部楼层
这是要回暖的节奏啊
回复 支持 反对

使用道具 举报

发表于 2025-12-26 10:14:19 | 显示全部楼层

对的,天立南地块
回复 支持 反对

使用道具 举报

发表于 2025-12-26 15:06:24 来自手机 | 显示全部楼层
背后的企业,还是天立!
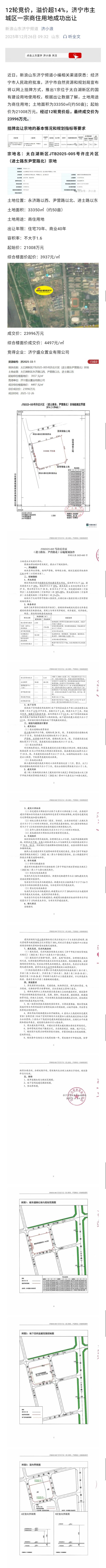
CBB937A6-052F-4B4B-9009-630D4BB12B8C.png
回复 支持 反对

使用道具 举报

发表于 2025-12-26 15:34:19 | 显示全部楼层
有一说一 发表于 2025-12-26 15:06
背后的企业,还是天立!

有钱。。天立来济宁,不是为了学生,天立看来一直被骂,是有原因的
回复 支持 反对

使用道具 举报

发表于 2025-12-26 16:39:55 | 显示全部楼层
一别再不相见 发表于 2025-12-26 16:35
在济宁搞投资也被骂???

投资不评价,但是学校被骂的不轻,比如前段时间老师和学校的官司
回复 支持 反对

使用道具 举报

发表于 2025-12-26 16:41:38 | 显示全部楼层
有一说一 发表于 2025-12-26 15:06
背后的企业,还是天立!

说到底,这是商住!
回复 支持 反对

使用道具 举报

发表于 2025-12-26 16:58:58 来自手机 | 显示全部楼层
 
房地产要火?
 
 
回复 支持 反对

使用道具 举报

发表于 2025-12-26 17:21:31 | 显示全部楼层
一年就卖那点地,再不涨涨价,明年怎么办?
回复 支持 反对

使用道具 举报

发表于 2025-12-26 17:21:45 | 显示全部楼层
网络问政 发表于 2025-12-26 16:39
投资不评价,但是学校被骂的不轻,比如前段时间老师和学校的官司

看法院判定了,扯皮的事谁又能解释清了
回复 支持 反对

使用道具 举报

发表于 2025-12-26 17:22:56 | 显示全部楼层
终于要好起来了
回复 支持 反对

使用道具 举报

发表于 2025-12-26 17:34:48 来自手机 | 显示全部楼层
 
哄抬物价
 
 
回复

使用道具 举报

发表于 2025-12-26 18:43:47 来自手机 | 显示全部楼层
以前有返还的说法
回复 支持 反对

使用道具 举报

发表于 2025-12-26 18:55:32 来自手机 | 显示全部楼层
 
2024年,济宁净流出人口,全省等一!
 
 
回复 支持 反对

使用道具 举报

发表于 2025-12-26 18:57:42 来自手机 | 显示全部楼层
 
勇冠三军 发表于 2025-12-26 18:55
2024年,济宁净流出人口,全省等一!

外日,贴子又窜错了!
 
 
回复 支持 反对

使用道具 举报

您需要登录后才可以回帖 登录 | 加入声远

本版积分规则

返回顶部快速回复上一主题下一主题返回列表

声远论坛|联系电话:0537-2311005|Archiver|手机版|小黑屋|Sitemap|声远网 |网站地图|网站地图

鲁公网安备 37089702000485号 | 鲁ICP备 18028751号 | 互联网药品信息服务资格证:(鲁)-经营性-2022-0209 | 增值电信业务经营许可证:鲁B2-20230761号 | (鲁)职介证字[223]:第08120014号

中国互联网违法和不良信息举报中心 | 山东省互联网违法和不良信息举报中心 | 人工智能生成合成内容标识办法

GMT+8, 2026-4-23 19:07, Processed in 0.079402 second(s), 31 queries , Gzip On, APCu On.

Powered by Discuz! X3.5© 2001-2026 SYUAN.COM

快速回复 返回顶部 返回列表