查看: 420|回复: 1

[济宁资讯] 平安人寿济宁金乡支公司被罚0.5万元:代理人管理不规范

[复制链接]
发表于 2025-12-31 17:16:16 |未经授权,严禁转载,违者必究... | 显示全部楼层 |阅读模式
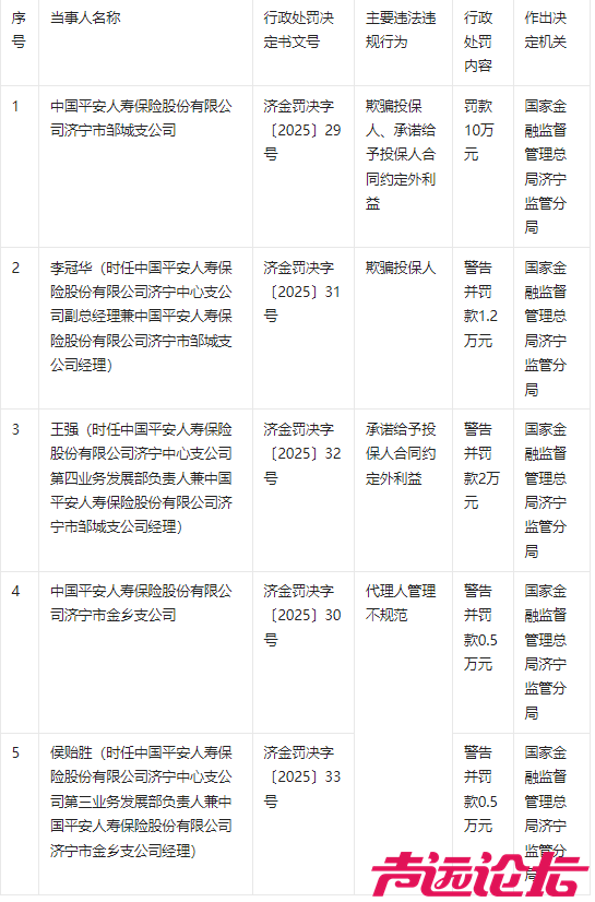
12月31日金融一线消息,据国家金融监督管理总局济宁监管分局行政处罚信息公开表显示,中国平安人寿保险股份有限公司济宁市金乡支公司因代理人管理不规范被警告并罚款0.5万元。同时,侯贻胜(时任中国平安人寿保险股份有限公司济宁中心支公司第三业务发展部负责人兼中国平安人寿保险股份有限公司济宁市金乡支公司经理)因代理人管理不规范,被警告并罚款0.5万元。
以下为罚单详细信息:
ScreenShot_2025-12-31_165457_984.png

发表于 2025-12-31 17:27:56 来自手机 | 显示全部楼层
0.5万元!哈哈!!!
回复 支持 反对

使用道具 举报

您需要登录后才可以回帖 登录 | 加入声远

本版积分规则

返回顶部快速回复上一主题下一主题返回列表

声远论坛|联系电话:0537-2311005|Archiver|手机版|小黑屋|Sitemap|声远网 |网站地图|网站地图

鲁公网安备 37089702000485号 | 鲁ICP备 18028751号 | 互联网药品信息服务资格证:(鲁)-经营性-2022-0209 | 增值电信业务经营许可证:鲁B2-20230761号 | (鲁)职介证字[223]:第08120014号

中国互联网违法和不良信息举报中心 | 山东省互联网违法和不良信息举报中心 | 人工智能生成合成内容标识办法

GMT+8, 2026-5-17 18:46, Processed in 0.067487 second(s), 27 queries , Gzip On, APCu On.

Powered by Discuz! X3.5© 2001-2026 SYUAN.COM

快速回复 返回顶部 返回列表