查看: 536|回复: 1

[城市建设] 占地约102亩!济宁城区一商住项目建设用地规划许可批前公告发布

[复制链接]
发表于 2026-1-29 11:14:07 |未经授权,严禁转载,违者必究... | 显示全部楼层 |阅读模式
济宁市自然资源和规划局收到济宁瑞拓置业有限公司关于玖璋项目的建设用地规划许可申请,根据《中华人民共和国城乡规划法》《山东省城乡规划条例》等法律法规和国家、省有关规定,经审核,该建设用地符合国土空间规划和用途管制要求,现对核发该项目建设用地规划许可进行批前公告。如有意见或建议,请在公告期内反馈至济宁市自然资源和规划局;公告期限内若无异议,将依法核发该项目用地规划许可证。
一、建设项目基本情况:
1.用地单位:济宁瑞拓置业有限公司
2.项目名称:玖璋项目
3.用地位置:太白湖新区车站南路以西、奥体路以南
4.土地用途:城镇住宅用地兼容商业用地
5.用地面积:68263平方米
6.建设规模:以批准的规划方案为准
7.土地取得方式:出让
二、公告期限:2026年1月23日-2026年2月2日(7个工作日)
三、公告地点:建设项目现场、济宁市自然资源和规划局站(/)
四、联系电话:6537187,办公地址:济宁市太白湖新区新城发展大厦A座2楼四区
前期相关信息2025年12月22日上午,太白湖新区JTB2025-004号植物园片区(车站南路西奥体路南)地块一被济宁瑞拓置业有限公司成功竞得。
地块名太白湖新区JTB2025-004号植物园片区(车站南路西奥体路南)地块一【济宁瑞拓置业有限公司竞得】
土地位于:太白湖新区车站南路以西、奥体路以南;土地面积:68263㎡(约102.4亩);土地用途:城镇住宅用地兼容商业用地;出让年限:住宅70年、商业40年;容积率不大于1.8;起始价:44112万元,综合楼面价起价:3590元/㎡;最终成交价为:44112万元(约431万元/亩),综合楼面地价成交价:3590元/㎡;溢价率:0.0%;
占地约102亩!济宁城区一商住项目建设用地规划许可批前公告发布-1.jpg 占地约102亩!济宁城区一商住项目建设用地规划许可批前公告发布-2.jpg 占地约102亩!济宁城区一商住项目建设用地规划许可批前公告发布-3.jpg 占地约102亩!济宁城区一商住项目建设用地规划许可批前公告发布-4.jpg
该地块位于太白湖新区许庄街道辖区内,宗地北侧有御景花园、清泉美景、鸿顺观邸等成熟社区,小学为北湖冠鲁小学,初中为济宁市北湖第三中学。北侧建有吾悦广场大型商超,生活便利。东北侧配建的M15共享社区是整合了行政服务、医疗卫生、文化体育、综合消费等各类资源,以周边1.5公里左右为服务半径,为居民提供“一站式”邻里服务。商务办公聚集,教育资源丰富,医疗条件齐备,周边有完善的路网,交通出行便利。
占地约102亩!济宁城区一商住项目建设用地规划许可批前公告发布-5.jpg
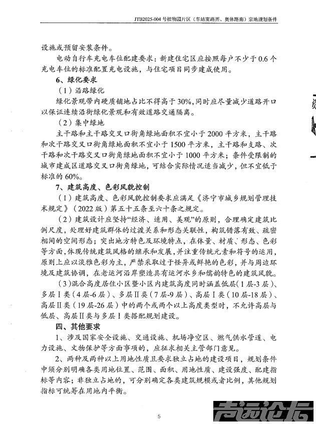
规划条件
占地约102亩!济宁城区一商住项目建设用地规划许可批前公告发布-6.jpg 占地约102亩!济宁城区一商住项目建设用地规划许可批前公告发布-7.jpg 占地约102亩!济宁城区一商住项目建设用地规划许可批前公告发布-8.jpg 占地约102亩!济宁城区一商住项目建设用地规划许可批前公告发布-9.jpg 占地约102亩!济宁城区一商住项目建设用地规划许可批前公告发布-10.jpg 占地约102亩!济宁城区一商住项目建设用地规划许可批前公告发布-11.jpg 占地约102亩!济宁城区一商住项目建设用地规划许可批前公告发布-12.jpg 占地约102亩!济宁城区一商住项目建设用地规划许可批前公告发布-13.jpg 占地约102亩!济宁城区一商住项目建设用地规划许可批前公告发布-14.jpg
发表于 2026-1-29 11:18:53 来自手机 | 显示全部楼层
 
瑞驴
 
 
回复

使用道具 举报

您需要登录后才可以回帖 登录 | 加入声远

本版积分规则

返回顶部快速回复上一主题下一主题返回列表

声远论坛|联系电话:0537-2311005|Archiver|手机版|小黑屋|Sitemap|声远网 |网站地图|网站地图

鲁公网安备 37089702000485号 | 鲁ICP备 18028751号 | 互联网药品信息服务资格证:(鲁)-经营性-2022-0209 | 增值电信业务经营许可证:鲁B2-20230761号 | (鲁)职介证字[223]:第08120014号

中国互联网违法和不良信息举报中心 | 山东省互联网违法和不良信息举报中心 | 人工智能生成合成内容标识办法

GMT+8, 2026-5-21 14:27, Processed in 0.140752 second(s), 25 queries , Gzip On, APCu On.

Powered by Discuz! X3.5© 2001-2026 SYUAN.COM

快速回复 返回顶部 返回列表