查看: 1066|回复: 18

[济宁资讯] 即日起施行,济宁市主城区全区域禁止燃放烟花爆竹!

[复制链接]
发表于 2026-4-10 11:07:46 |未经授权,严禁转载,违者必究... | 显示全部楼层 |阅读模式
即日起施行,济宁市主城区全区域禁止燃放烟花爆竹!-1.jpg

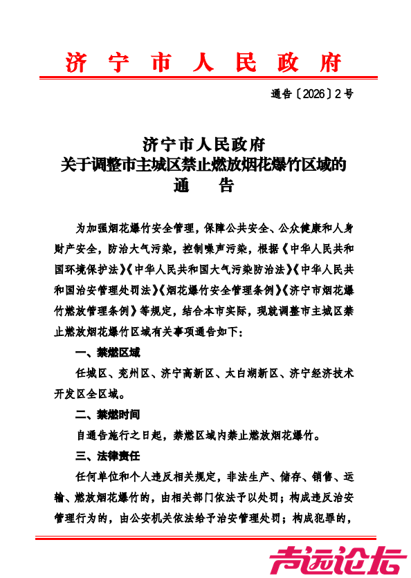
日前,济宁市人民政府发布关于调整市主城区禁止燃放烟花爆竹区域的通告,4月10日起,任城区、兖州区、济宁高新区、太白湖新区、济宁经济技术开发区全区域禁止燃放烟花爆竹。

即日起施行,济宁市主城区全区域禁止燃放烟花爆竹!-2.jpg 即日起施行,济宁市主城区全区域禁止燃放烟花爆竹!-3.jpg

来源:济宁市人民政府


— 大济宁 APP 点赞记录
点赞给态度,登录/注册 就能点赞
須彌芥子 6 天前 威望 +2
发表于 7 天前 来自手机 | 显示全部楼层
 
手拿锤子的人,会不停的寻找钉子敲一下
 
 
本帖点赞记录
点赞给态度,登录/注册 就能点赞
尼莫2022 威望 +2
回复 支持 1 反对 0

使用道具 举报

发表于 7 天前 来自手机 | 显示全部楼层
 
人家潍坊都禁三轮四轮了,我们在禁烟花,真是喜人
 
 
本帖点赞记录
点赞给态度,登录/注册 就能点赞
你与黄昏皆过客 威望 +2
回复 支持 1 反对 0

使用道具 举报

发表于 2026-4-10 12:50:31 来自手机 | 显示全部楼层
它们说了算
本帖点赞记录
点赞给态度,登录/注册 就能点赞
你与黄昏皆过客 威望 +2
回复 支持 1 反对 0

使用道具 举报

发表于 2026-4-10 13:33:37 来自手机 | 显示全部楼层
是不起要解除禁放了?
回复 支持 反对

使用道具 举报

发表于 2026-4-10 15:20:29 来自手机 | 显示全部楼层
离过年还有好几个月呢,啥意思?
回复 支持 反对

使用道具 举报

发表于 2026-4-10 15:24:16 | 显示全部楼层
有一说一 发表于 2026-4-10 15:20
离过年还有好几个月呢,啥意思?

没啥意思,估计是去年的政策,过年没敢搞,现在公布可,过年的时候小心了
回复 支持 反对

使用道具 举报

发表于 2026-4-10 16:09:37 | 显示全部楼层
加油
回复

使用道具 举报

发表于 2026-4-10 19:38:25 来自手机 | 显示全部楼层
 
这个规定来的莫名其妙……
 
 
回复 支持 反对

使用道具 举报

发表于 2026-4-10 20:09:33 来自手机 | 显示全部楼层
落落鱼 发表于 2026-4-10 19:38
这个规定来的莫名其妙……

可能没有啥发的了吧……
回复 支持 反对

使用道具 举报

发表于 2026-4-10 21:08:10 来自手机 | 显示全部楼层
有一说一 发表于 2026-4-10 20:09
可能没有啥发的了吧……

刷存在感
回复 支持 反对

使用道具 举报

发表于 2026-4-10 21:39:18 | 显示全部楼层
回复

使用道具 举报

发表于 7 天前 来自手机 | 显示全部楼层
 
啥意思,闲的没事干,刷存在感吗?
 
 
回复 支持 反对

使用道具 举报

发表于 7 天前 | 显示全部楼层
写张字刷存在感?
回复 支持 反对

使用道具 举报

发表于 7 天前 来自手机 | 显示全部楼层
 
支持!
 
 
回复

使用道具 举报

发表于 7 天前 来自手机 | 显示全部楼层
 
论坛的大聪明们,
这么多人,这样的事,一定不是全部同意,全部支持。
你们快来骂街啊
 
 
回复 支持 反对

使用道具 举报

发表于 7 天前 来自手机 | 显示全部楼层
 
也不盖个大耙子 这么随意
 
 
回复 支持 反对

使用道具 举报

发表于 7 天前 来自手机 | 显示全部楼层
 
老百姓同意了吗
 
 
回复 支持 反对

使用道具 举报

发表于 6 天前 来自手机 | 显示全部楼层
 
isms_BMl9zhwF 发表于 2026-4-10 13:33
是不起要解除禁放了?

禁放区扩大了
 
 
回复 支持 反对

使用道具 举报

您需要登录后才可以回帖 登录 | 加入声远

本版积分规则

返回顶部快速回复上一主题下一主题返回列表

声远论坛|联系电话:0537-2311005|Archiver|手机版|小黑屋|Sitemap|声远网 |网站地图|网站地图

鲁公网安备 37089702000485号 | 鲁ICP备 18028751号 | 互联网药品信息服务资格证:(鲁)-经营性-2022-0209 | 增值电信业务经营许可证:鲁B2-20230761号 | (鲁)职介证字[223]:第08120014号

中国互联网违法和不良信息举报中心 | 山东省互联网违法和不良信息举报中心 | 人工智能生成合成内容标识办法

GMT+8, 2026-4-18 14:15, Processed in 0.086802 second(s), 32 queries , Gzip On, APCu On.

Powered by Discuz! X3.5© 2001-2026 SYUAN.COM

快速回复 返回顶部 返回列表