查看: 367|回复: 7

[百姓心声] 教育部公示!2025—2028学年面向中小学生的全国性竞赛活动名单

[复制链接]
发表于 2025-9-12 09:45:07 |未经授权,严禁转载,违者必究... | 显示全部楼层 |阅读模式

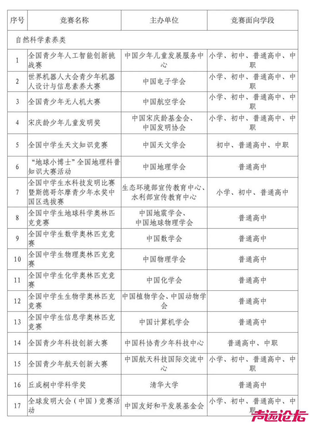
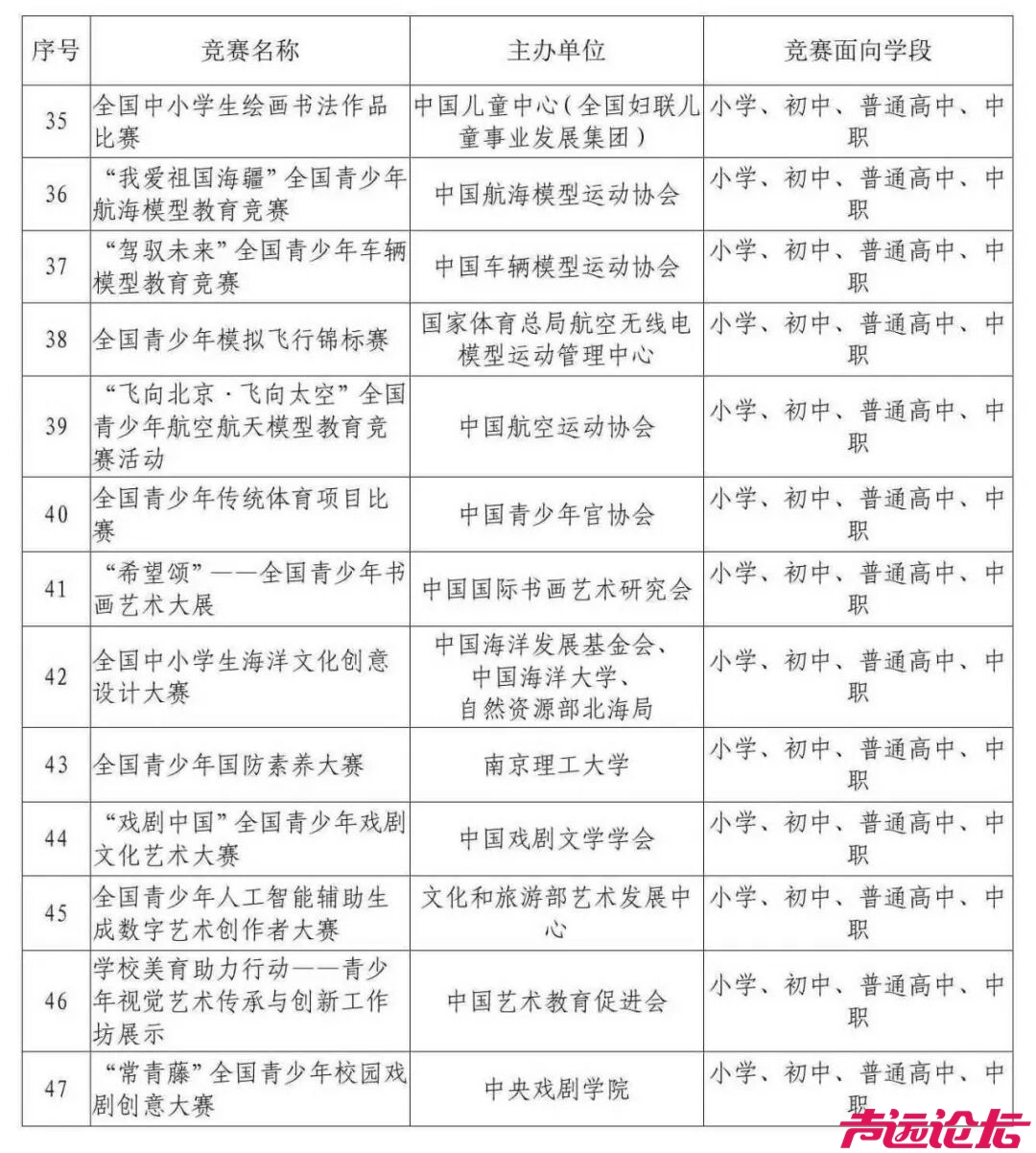
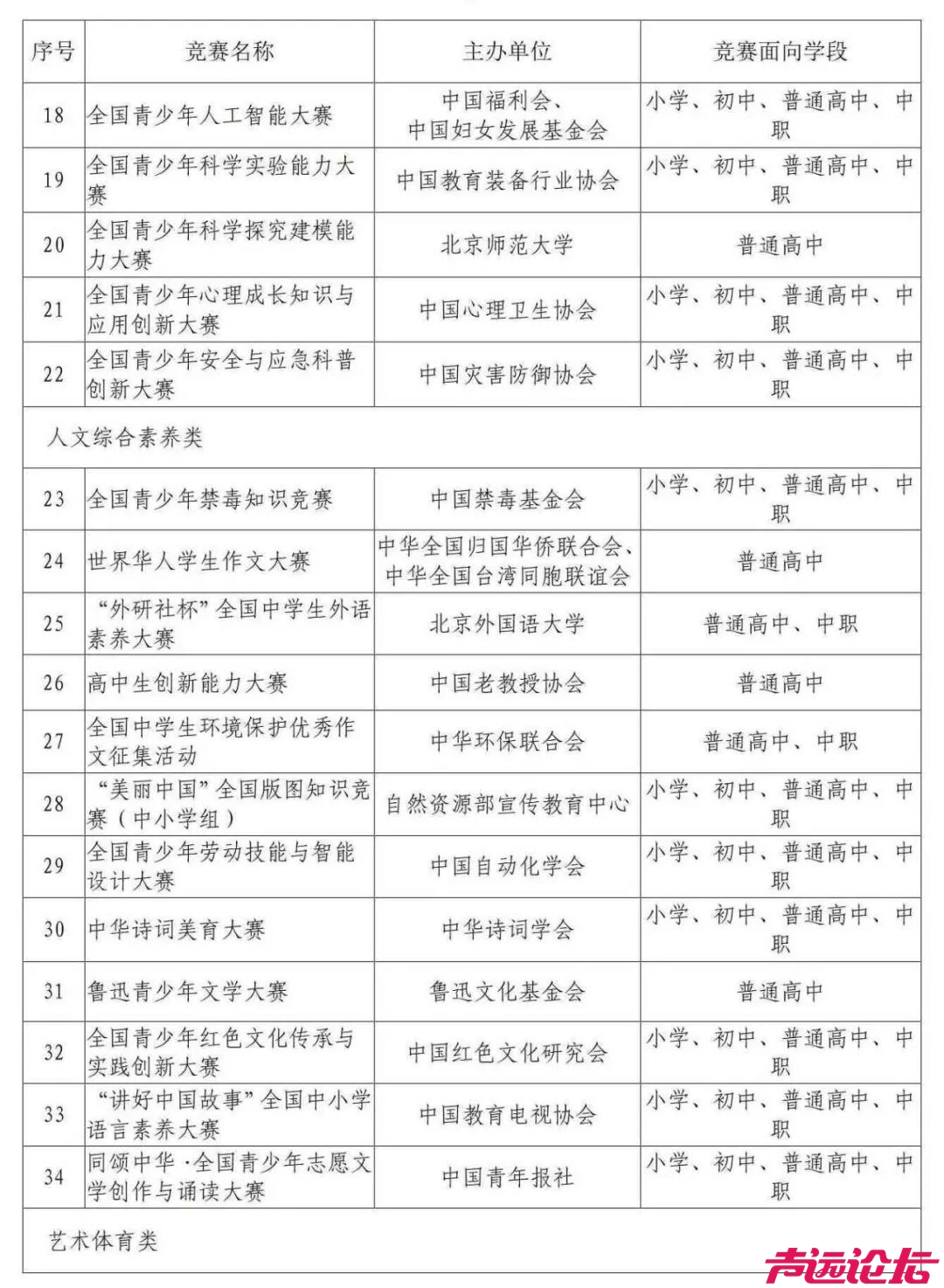
日前,教育部官方站发布教育部办公厅关于2025—2028学年面向中小学生的全国性竞赛活动名单的公示。

根据《教育部办公厅等四部门关于印发的通知》精神,由主办单位自主申报,经组织专家进行严格评审把关,拟确定全国青少年人工智能创新挑战赛等47项竞赛为2025—2028学年面向中小学生开展的全国性竞赛活动,举办时间原则上为2025年9月至2028年8月,在此期间每学年举办不得超过1次,累计不超过3次。公示期为2025年9月11日至17日。

教育部公示!2025—2028学年面向中小学生的全国性竞赛活动名单-1.jpg

2025—2028学年面向中小学生

的全国性竞赛活动名单

教育部公示!2025—2028学年面向中小学生的全国性竞赛活动名单-2.jpg 教育部公示!2025—2028学年面向中小学生的全国性竞赛活动名单-3.jpg 教育部公示!2025—2028学年面向中小学生的全国性竞赛活动名单-4.jpg



发表于 2025-9-12 10:31:51 | 显示全部楼层
我看了看,每个字都认识,连起来很陌生
回复 支持 反对

使用道具 举报

发表于 2025-9-12 10:36:45 | 显示全部楼层
能干啥?将来能报送北大清华不?
回复 支持 反对

使用道具 举报

发表于 2025-9-12 10:37:00 | 显示全部楼层
爱情香烟毒药 发表于 2025-9-12 10:36
能干啥?将来能报送北大清华不?

奥数可以
回复 支持 反对

使用道具 举报

发表于 2025-9-12 11:06:45 来自手机 | 显示全部楼层
 
叶圣陶杯,语文报杯,科普科幻作文大赛都不在白名单了。变化挺大的。有些比赛买奖的太多了,从培训机构那里就可以买。
 
 
回复 支持 反对

使用道具 举报

发表于 2025-9-12 11:09:46 来自手机 | 显示全部楼层
回复

使用道具 举报

发表于 2025-9-12 11:13:33 来自手机 | 显示全部楼层
 

获得全国奥数一等奖并选拔进入国家集训队才能保送清华北大,获得一等奖并不一定能进入国家集训队。二等奖三等奖大概率可以走强基进华五。
 
 
回复 支持 反对

使用道具 举报

您需要登录后才可以回帖 登录 | 加入声远

本版积分规则

返回顶部快速回复上一主题下一主题返回列表

声远论坛|联系电话:0537-2311005|Archiver|手机版|小黑屋|Sitemap|声远网 |网站地图|网站地图

鲁公网安备 37089702000485号 | 鲁ICP备 18028751号 | 互联网药品信息服务资格证:(鲁)-经营性-2022-0209 | 增值电信业务经营许可证:鲁B2-20230761号 | (鲁)职介证字[223]:第08120014号

中国互联网违法和不良信息举报中心 | 山东省互联网违法和不良信息举报中心 | 人工智能生成合成内容标识办法

GMT+8, 2026-4-27 19:09, Processed in 0.081696 second(s), 27 queries , Gzip On, APCu On.

Powered by Discuz! X3.5© 2001-2026 SYUAN.COM

快速回复 返回顶部 返回列表