查看: 3164|回复: 23

[济宁资讯] 今日头条上看到的……

    [复制链接]
发表于 2022-4-3 12:25:12 来自手机 |未经授权,严禁转载,违者必究... | 显示全部楼层 |阅读模式
 
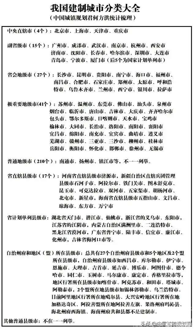
我国建制城市分类大全
20220403122316front2_0_1119_Fj1HmnQOvOtHGAhbt1dTfG_kji2C.jpg
 
 
— 大济宁 APP 点赞记录
点赞给态度,登录/注册 就能点赞
小丑鱼8 2022-4-4 03:01 威望 +2
須彌芥子 2022-4-3 20:27 威望 +2
元亨利贞吉 2022-4-3 16:06 威望 +2
铁骆驼 2022-4-3 15:47 威望 +2
有声 2022-4-3 15:27 威望 +2
ayddsl 2022-4-3 14:20 威望 +2
发表于 2022-4-3 12:31:33 来自手机 | 显示全部楼层
提示: 作者被禁止或删除 内容自动屏蔽
本帖点赞记录
点赞给态度,登录/注册 就能点赞
奋斗的野狼 威望 +2
梦无 威望 +2
guanggun521 威望 +2
回复 支持 3 反对 0

使用道具 举报

发表于 2022-4-4 21:17:21 来自手机 | 显示全部楼层
 
转发这种的人的脑子呢
 
 
本帖点赞记录
点赞给态度,登录/注册 就能点赞
我爱济宁太白楼 威望 +2
回复 支持 1 反对 0

使用道具 举报

发表于 2022-4-3 20:15:40 来自手机 | 显示全部楼层
“不在一一列举”,自媒体文化素质过于低下。
本帖点赞记录
点赞给态度,登录/注册 就能点赞
任城一草 威望 +2
回复 支持 1 反对 0

使用道具 举报

发表于 2022-4-3 15:50:19 来自手机 | 显示全部楼层
 
非官方的
 
 
本帖点赞记录
点赞给态度,登录/注册 就能点赞
爱人姓徐丶 威望 +2
回复

使用道具 举报

发表于 2022-4-3 15:00:02 来自手机 | 显示全部楼层
天水,怀化等一众城市,会比济宁强?
本帖点赞记录
点赞给态度,登录/注册 就能点赞
我爱济宁太白楼 威望 +2
回复 支持 1 反对 0

使用道具 举报

发表于 2022-4-3 12:58:30 来自手机 | 显示全部楼层
 
胡编乱造的
 
 
本帖点赞记录
点赞给态度,登录/注册 就能点赞
我爱济宁太白楼 威望 +2
回复 支持 1 反对 0

使用道具 举报

发表于 2022-4-3 14:20:23 来自手机 | 显示全部楼层
 
没看到济宁
 
 
回复 支持 反对

使用道具 举报

发表于 2022-4-3 14:49:42 来自手机 | 显示全部楼层
 
 
 
回复

使用道具 举报

发表于 2022-4-3 15:27:21 来自手机 | 显示全部楼层
 
大部分都是穷山恶水的地方
 
 
回复 支持 反对

使用道具 举报

发表于 2022-4-3 15:38:19 来自手机 | 显示全部楼层
提示: 作者被禁止或删除 内容自动屏蔽
回复 支持 反对

使用道具 举报

发表于 2022-4-3 15:47:41 来自手机 | 显示全部楼层
 
顶顶
 
 
回复

使用道具 举报

发表于 2022-4-3 15:48:22 | 显示全部楼层
提示: 作者被禁止或删除 内容自动屏蔽
回复 支持 反对

使用道具 举报

发表于 2022-4-3 15:50:48 来自手机 | 显示全部楼层
 
郑州尽然不是副省级城市
 
 
回复 支持 反对

使用道具 举报

发表于 2022-4-3 16:06:24 来自手机 | 显示全部楼层
 
 
 
回复

使用道具 举报

发表于 2022-4-3 16:21:49 来自手机 | 显示全部楼层
 
等类
 
 
回复

使用道具 举报

发表于 2022-4-3 17:35:31 来自手机 | 显示全部楼层
 
瞎编扯蛋,别信!
 
 
回复 支持 反对

使用道具 举报

发表于 2022-4-3 18:27:29 来自手机 | 显示全部楼层
 
等等了
 
 
回复

使用道具 举报

发表于 2022-4-3 19:01:42 来自手机 | 显示全部楼层
 
潍坊没有,有临沂?
 
 
回复 支持 反对

使用道具 举报

发表于 2022-4-3 20:28:14 来自手机 | 显示全部楼层
 
普通地级市啊
 
 
回复 支持 反对

使用道具 举报

发表于 2022-4-3 21:52:41 | 显示全部楼层
随便搜能搜到N个版本
回复 支持 反对

使用道具 举报

您需要登录后才可以回帖 登录 | 加入声远

本版积分规则

返回顶部快速回复上一主题下一主题返回列表

声远论坛|联系电话:0537-2311005|Archiver|手机版|小黑屋|Sitemap|声远网 |网站地图|网站地图

鲁公网安备 37089702000485号 | 鲁ICP备 18028751号 | 互联网药品信息服务资格证:(鲁)-经营性-2022-0209 | 增值电信业务经营许可证:鲁B2-20230761号 | (鲁)职介证字[223]:第08120014号

中国互联网违法和不良信息举报中心 | 山东省互联网违法和不良信息举报中心 | 人工智能生成合成内容标识办法

GMT+8, 2026-4-25 00:34, Processed in 0.132585 second(s), 35 queries , Gzip On, APCu On.

Powered by Discuz! X3.5© 2001-2026 SYUAN.COM

快速回复 返回顶部 返回列表