查看: 809|回复: 3

[城市建设] 总占地约117亩!济宁任城区三地块建设用地规划许可批前公告发布

[复制链接]
发表于 2025-7-14 11:03:53 |未经授权,严禁转载,违者必究... | 显示全部楼层 |阅读模式
近日,济宁市自然资源和规划局收到济宁任房地产开发有限公司、济宁任祥房地产开发有限公司关于任兴·澜庭公馆项目三宗地块的建设用地规划许可申请,根据《中华人民共和国城乡规划法》《山东省城乡规划条例》等法律法规和国家、省有关规定,经审核,该建设用地符合国土空间规划和用途管制要求,现对核发该项目建设用地规划许可进行批前公告,如有意见或建议,请在公告期内及时反馈至济宁市自然资源和规划局,公告期限内若无异议,将依法核发该项目用地规划许可证。一、建设项目基本情况:
任兴·澜庭公馆(南区)项目地块建设用地规划许可批前公告
1.用地单位:济宁任旺房地产开发有限公司
2.项目名称:任兴·澜庭公馆(南区)项目地块
3.用地位置:西五里营路以北、安宁路以东
4.土地用途:居住用地兼容商业服务业设施用地
5.用地面积:30292平方米
6.建设规模:以批准的规划方案为准
7.土地取得方式:出让
任兴·澜庭公馆(南区)幼儿园项目地块建设用地规划许可批前公告
1.用地单位:济宁任旺房地产开发有限公司
2.项目名称:任兴·澜庭公馆(南区)幼儿园项目地块
3.用地位置:西五里营路以北、安宁路以东
4.土地用途:幼儿园用地
5.用地面积:8253平方米
6.建设规模:以批准的规划方案为准
7.土地取得方式:划拨
任兴·澜庭公馆(北区)项目地块建设用地规划许可批前公告
1.用地单位:济宁任祥房地产开发有限公司
2.项目名称:任兴·澜庭公馆(北区)项目地块
3.用地位置:英智路以南、安宁路以东
4.土地用途:居住用地兼容商业服务业设施用地
5.用地面积:39414平方米
6.建设规模:以批准的规划方案为准
7.土地取得方式:出让
二、公告期限:2025年7月10日-2025年7月18日
三、公告地点:建设项目现场、济宁市自然资源和规划局
四、联系电话:0537-5662809,办公地址:济宁市任城区任兴商务中心C座9楼
前期拿地相关信息
任兴·澜庭公馆(南区)项目地块:任城区JRC2023-016号五里营片区(西五里营路以北安宁路以东)地块【济宁任旺房地产开发有限公司竞得】
土地位于:西五里营路以北、安宁路以东;土地面积:30292㎡(约45.4亩);土地用途:商住用地;出让年限:住宅70年、商服40年;容积率不大于2.0;起始价:17570万元,综合楼面价起价:2900元/㎡;经过竞价,地块最终成交价为:17570万元(约387万元/亩),综合楼面地价成交价:2900元/㎡;溢价率:0.0%;
总占地约117亩!济宁任城区三地块建设用地规划许可批前公告发布-1.jpg 总占地约117亩!济宁任城区三地块建设用地规划许可批前公告发布-2.jpg 总占地约117亩!济宁任城区三地块建设用地规划许可批前公告发布-3.jpg
该地块位于任城区辖区内,西北邻近济宁汽车西站,南侧有济宁市第一人民医院(西院区),北侧有济宁市霍家街小学豪德校区、济宁市霍家街小学任安校区。生活配套一应俱全,附近还有济宁市最大的豪德商贸城。该地块周边的教育资源丰富,医疗条件便利,商务办公聚集,交通出行便利。
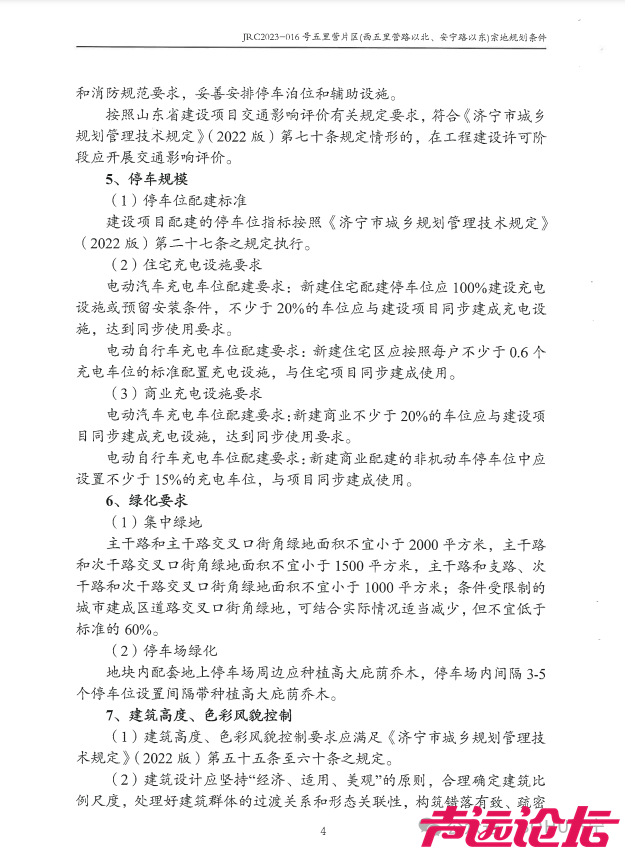
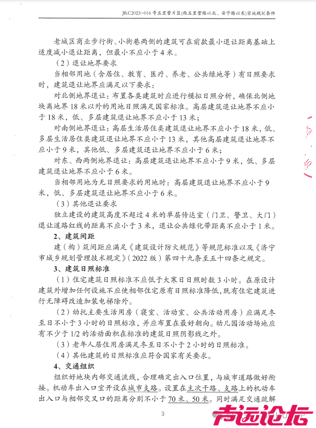
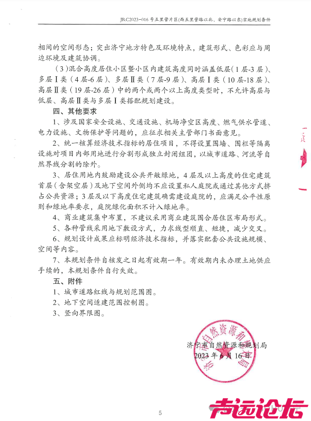
宗地规划条件
总占地约117亩!济宁任城区三地块建设用地规划许可批前公告发布-4.jpg 总占地约117亩!济宁任城区三地块建设用地规划许可批前公告发布-5.jpg 总占地约117亩!济宁任城区三地块建设用地规划许可批前公告发布-6.jpg 总占地约117亩!济宁任城区三地块建设用地规划许可批前公告发布-7.jpg 总占地约117亩!济宁任城区三地块建设用地规划许可批前公告发布-8.jpg 总占地约117亩!济宁任城区三地块建设用地规划许可批前公告发布-9.jpg 总占地约117亩!济宁任城区三地块建设用地规划许可批前公告发布-10.jpg 总占地约117亩!济宁任城区三地块建设用地规划许可批前公告发布-11.jpg
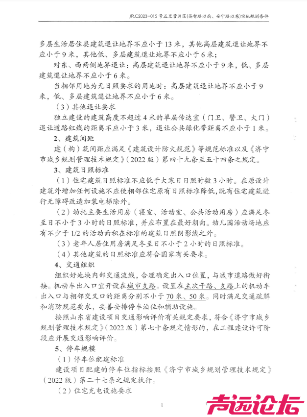
任兴·澜庭公馆(北区)项目地块:任城区JRC2023-015号五里营片区(英智路以南安宁路以东)地块【济宁任祥房地产开发有限公司竞得】
土地位于:英智路以南、安宁路以东;土地面积:39414㎡(约59亩);土地用途:商住用地;出让年限:住宅70年、商服40年;容积率不大于1.8;起始价:23649万元,综合楼面价起价:3000元/㎡;最终成交价为:23649万元(约401万元/亩),综合楼面地价成交价:3000元/㎡;溢价率:0.0%;
总占地约117亩!济宁任城区三地块建设用地规划许可批前公告发布-12.jpg 总占地约117亩!济宁任城区三地块建设用地规划许可批前公告发布-13.jpg 总占地约117亩!济宁任城区三地块建设用地规划许可批前公告发布-14.jpg
该地块位于任城区辖区内,距离融创滨江壹号500米、距离泽信云月湾800米。西侧邻近济宁汽车西站,周边有济宁市第一人民医院(西院区)、济宁市霍家街小学豪德校区、济宁市霍家街小学任安校区。生活配套一应俱全,附近还有济宁市最大的豪德商贸城。该地块周边的教育资源丰富,医疗条件便利,商务办公聚集,交通出行便利。
宗地规划条件
总占地约117亩!济宁任城区三地块建设用地规划许可批前公告发布-15.jpg 总占地约117亩!济宁任城区三地块建设用地规划许可批前公告发布-16.jpg 总占地约117亩!济宁任城区三地块建设用地规划许可批前公告发布-17.jpg 总占地约117亩!济宁任城区三地块建设用地规划许可批前公告发布-18.jpg 总占地约117亩!济宁任城区三地块建设用地规划许可批前公告发布-19.jpg 总占地约117亩!济宁任城区三地块建设用地规划许可批前公告发布-20.jpg 总占地约117亩!济宁任城区三地块建设用地规划许可批前公告发布-21.jpg 总占地约117亩!济宁任城区三地块建设用地规划许可批前公告发布-22.jpg 总占地约117亩!济宁任城区三地块建设用地规划许可批前公告发布-23.jpg
发表于 2025-7-14 12:03:48 来自手机 | 显示全部楼层
任兴,任旺,任和,任祥,任通,任慧,多么好的寓意,但把任城搞得乱七八糟。
回复 支持 反对

使用道具 举报

发表于 2025-7-14 12:34:40 来自手机 | 显示全部楼层
 
有一说一 发表于 2025-7-14 12:03
任兴,任旺,任和,任祥,任通,任慧,多么好的寓意,但把任城搞得乱七八糟。 ...

每一个区域、行政区、属地都有一个区域、行政区、属地的文化特色,你就把这当做任城的文化特色就行。至于这个文化特色优雅不优雅,我看着还行至少不难看
 
 
回复 支持 反对

使用道具 举报

发表于 2025-7-14 16:23:25 来自手机 | 显示全部楼层
岁月沉淀 发表于 2025-7-14 12:34
每一个区域、行政区、属地都有一个区域、行政区、属地的文化特色,你就把这当做任城的文化特色就行。至于 ...

好的
回复 支持 反对

使用道具 举报

您需要登录后才可以回帖 登录 | 加入声远

本版积分规则

返回顶部快速回复上一主题下一主题返回列表

声远论坛|联系电话:0537-2311005|Archiver|手机版|小黑屋|Sitemap|声远网 |网站地图|网站地图

鲁公网安备 37089702000485号 | 鲁ICP备 18028751号 | 互联网药品信息服务资格证:(鲁)-经营性-2022-0209 | 增值电信业务经营许可证:鲁B2-20230761号 | (鲁)职介证字[223]:第08120014号

中国互联网违法和不良信息举报中心 | 山东省互联网违法和不良信息举报中心 | 人工智能生成合成内容标识办法

GMT+8, 2026-5-14 02:54, Processed in 0.182310 second(s), 27 queries , Gzip On, APCu On.

Powered by Discuz! X3.5© 2001-2026 SYUAN.COM

快速回复 返回顶部 返回列表