查看: 2060|回复: 29

[百姓心声] 北湖的入学平台,今天上午8点多填的资料,11点就通过了!

[复制链接]
发表于 2020-8-9 11:56:06 |未经授权,严禁转载,违者必究... | 显示全部楼层 |阅读模式
发表于 2020-8-9 16:32:26 来自手机 | 显示全部楼层
 
济宁夹饼哥 发表于 2020-8-9 15:40
北湖适龄入学儿童少,就三个小学,一小 二小 附小。报名少,服务器不拥挤

不要为任城教体局洗白了
 
 
本帖点赞记录
点赞给态度,登录/注册 就能点赞
我爱济宁太白楼 威望 +2
铁骆驼 威望 +2
gto 威望 +2
6969 威望 +2
isms_8MP5Hfjn 威望 +2
回复 支持 5 反对 0

使用道具 举报

发表于 2020-8-9 15:58:26 来自手机 | 显示全部楼层
 
济宁夹饼哥 发表于 2020-8-9 15:40
北湖适龄入学儿童少,就三个小学,一小 二小 附小。报名少,服务器不拥挤

11所学校!!三所学校你想象的??
 
 
本帖点赞记录
点赞给态度,登录/注册 就能点赞
我爱济宁太白楼 威望 +2
gto 威望 +2
6969 威望 +2
知道太多不快乐 威望 +2
isms_8MP5Hfjn 威望 +2
回复 支持 5 反对 0

使用道具 举报

发表于 2020-8-9 17:07:29 | 显示全部楼层
在购买服务的时候就会有各种要求,会预测到各种的因素,包括瞬时峰值,又不是第一年网上报名了,说不过去了
本帖点赞记录
点赞给态度,登录/注册 就能点赞
我爱济宁太白楼 威望 +2
isms_8MP5Hfjn 威望 +2
isms_yNt4voUp 威望 +2
回复 支持 3 反对 0

使用道具 举报

发表于 2020-8-9 15:53:02 来自手机 | 显示全部楼层
 
济宁夹饼哥 发表于 2020-8-9 15:40
北湖适龄入学儿童少,就三个小学,一小 二小 附小。报名少,服务器不拥挤

说话不要凭空想象!
 
 
本帖点赞记录
点赞给态度,登录/注册 就能点赞
我爱济宁太白楼 威望 +2
6969 威望 +2
isms_8MP5Hfjn 威望 +2
回复 支持 3 反对 0

使用道具 举报

发表于 2020-8-9 19:37:07 来自手机 | 显示全部楼层
济宁夹饼哥 发表于 2020-8-9 15:40
北湖适龄入学儿童少,就三个小学,一小 二小 附小。报名少,服务器不拥挤

按你这思路,淘宝京东早该系统瘫痪了,山东省属申报系统人数不比任城多吗,为啥人家没事。不用给教育局洗白,有很多家长在从事系统编程工作,你说人多造成的,这借口既低级又可笑。
本帖点赞记录
点赞给态度,登录/注册 就能点赞
我爱济宁太白楼 威望 +2
北风雪林 威望 +2
回复 支持 2 反对 0

使用道具 举报

发表于 2020-8-9 15:57:13 来自手机 | 显示全部楼层
 
11所学校!
front2_0_Fh9v3cViDn81VD20BKFT0bsk5mkr.jpg
 
 
本帖点赞记录
点赞给态度,登录/注册 就能点赞
我爱济宁太白楼 威望 +2
北风雪林 威望 +2
回复 支持 2 反对 0

使用道具 举报

发表于 2020-8-9 12:57:04 来自手机 | 显示全部楼层
 
我爱济宁太白楼 发表于 2020-8-9 12:49
任城,高新招生系统不如北湖的好用!

一核引领
 
 
本帖点赞记录
点赞给态度,登录/注册 就能点赞
我爱济宁太白楼 威望 +2
isms_8MP5Hfjn 威望 +2
回复 支持 2 反对 0

使用道具 举报

发表于 2020-8-9 21:22:13 | 显示全部楼层
任城不一直就是个笑话吗?俩区合并成一个区,搞得半死不活。。。穷的叮当响。
本帖点赞记录
点赞给态度,登录/注册 就能点赞
柏拉图的哥 威望 +2
回复 支持 1 反对 0

使用道具 举报

发表于 2020-8-9 20:31:50 来自手机 | 显示全部楼层
 
济宁夹饼哥 发表于 2020-8-9 18:55
对对对,把火炬路的那个忘了。话说石桥在北湖存在感不强啊,老是忽略。一中附小今年不招生吧,我看还没建 ...

一中附中,附小今年全部招生!
 
 
本帖点赞记录
点赞给态度,登录/注册 就能点赞
我爱济宁太白楼 威望 +2
回复 支持 1 反对 0

使用道具 举报

发表于 2020-8-9 20:29:59 来自手机 | 显示全部楼层
 
一别再不相见 发表于 2020-8-9 17:07
在购买服务的时候就会有各种要求,会预测到各种的因素,包括瞬时峰值,又不是第一年网上报名了,说不过去了

如果是第一年,没有经验,可以原谅,现在第五年了,已经涉嫌渎职犯罪了
 
 
本帖点赞记录
点赞给态度,登录/注册 就能点赞
我爱济宁太白楼 威望 +2
回复 支持 1 反对 0

使用道具 举报

发表于 2020-8-9 11:58:53 来自手机 | 显示全部楼层
 
嗷嗷叫
 
 
回复

使用道具 举报

 楼主| 发表于 2020-8-9 12:01:10 | 显示全部楼层

今年审核特别严格!
回复 支持 反对

使用道具 举报

发表于 2020-8-9 12:49:43 来自手机 | 显示全部楼层
 
任城,高新招生系统不如北湖的好用!
 
 
本帖点赞记录
点赞给态度,登录/注册 就能点赞
isms_8MP5Hfjn 威望 +2
回复 支持 1 反对 0

使用道具 举报

发表于 2020-8-9 15:18:36 | 显示全部楼层
没有对比就没有伤害
本帖点赞记录
点赞给态度,登录/注册 就能点赞
我爱济宁太白楼 威望 +2
回复 支持 1 反对 0

使用道具 举报

发表于 2020-8-9 15:23:57 来自手机 | 显示全部楼层
 
亲儿子还不如领养的呢?
 
 
本帖点赞记录
点赞给态度,登录/注册 就能点赞
isms_8MP5Hfjn 威望 +2
回复 支持 1 反对 0

使用道具 举报

发表于 2020-8-9 15:40:26 来自手机 | 显示全部楼层
 
北湖适龄入学儿童少,就三个小学,一小 二小 附小。报名少,服务器不拥挤
 
 
本帖点赞记录
点赞给态度,登录/注册 就能点赞
T~AO 威望 +2
回复 支持 1 反对 0

使用道具 举报

发表于 2020-8-9 15:51:38 来自手机 | 显示全部楼层
许三多 发表于 2020-8-9 15:23
亲儿子还不如领养的呢?

亲儿子才敢作妖啊
回复 支持 反对

使用道具 举报

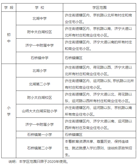
 楼主| 发表于 2020-8-9 15:55:31 来自手机 | 显示全部楼层
 
济宁夹饼哥 发表于 2020-8-9 15:40
北湖适龄入学儿童少,就三个小学,一小 二小 附小。报名少,服务器不拥挤

比任城的少,图里的学校今年都从网上报名!
20200809_68307_1596959730712.png
 
 
本帖点赞记录
点赞给态度,登录/注册 就能点赞
我爱济宁太白楼 威望 +2
回复 支持 1 反对 0

使用道具 举报

发表于 2020-8-9 16:39:31 来自手机 | 显示全部楼层
 
没为谁洗白,只想强调一个事实就是任城区只算城区小学就33孙,就因为城区小学太多所以任城区网上报名先是城区33所小学报名,镇教办管理的小学还有大概二三十所在8.22前后报名
 
 
本帖点赞记录
点赞给态度,登录/注册 就能点赞
运河马尔代夫 威望 +2
回复 支持 1 反对 0

使用道具 举报

发表于 2020-8-9 16:39:42 来自手机 | 显示全部楼层
 
33所
 
 
回复

使用道具 举报

发表于 2020-8-9 16:43:25 来自手机 | 显示全部楼层
 
33所城区小学一年级191班级,
20200809_90077_1596962602743.png
 
 
回复 支持 反对

使用道具 举报

发表于 2020-8-9 16:51:18 来自手机 | 显示全部楼层
 
没说任城教体局不该批评,该批评的还是要批评,两码事!
 
 
回复 支持 反对

使用道具 举报

您需要登录后才可以回帖 登录 | 加入声远

本版积分规则

返回顶部快速回复上一主题下一主题返回列表

声远论坛|联系电话:0537-2311005|Archiver|手机版|小黑屋|Sitemap|声远网 |网站地图|网站地图

鲁公网安备 37089702000485号 | 鲁ICP备 18028751号 | 互联网药品信息服务资格证:(鲁)-经营性-2022-0209 | 增值电信业务经营许可证:鲁B2-20230761号 | (鲁)职介证字[223]:第08120014号

中国互联网违法和不良信息举报中心 | 山东省互联网违法和不良信息举报中心 | 人工智能生成合成内容标识办法

GMT+8, 2026-4-27 19:21, Processed in 0.137880 second(s), 46 queries , Gzip On, APCu On.

Powered by Discuz! X3.5© 2001-2026 SYUAN.COM

快速回复 返回顶部 返回列表