查看: 582|回复: 5

[百姓心声] 李营街道闲置土地租赁项目,租金迟迟不发放,怎么就是到不了老百姓手里呢?何时解决?

[复制链接]
发表于 2025-7-7 14:48:09 |未经授权,严禁转载,违者必究... | 显示全部楼层 |阅读模式
0de7b5ef6e99cdf662604a8a41845498.jpg

877fe93ca611fa9b9366f37eabf8ffc2.jpg

f84512baddf8fdf9cf013b906f64c821.jpg

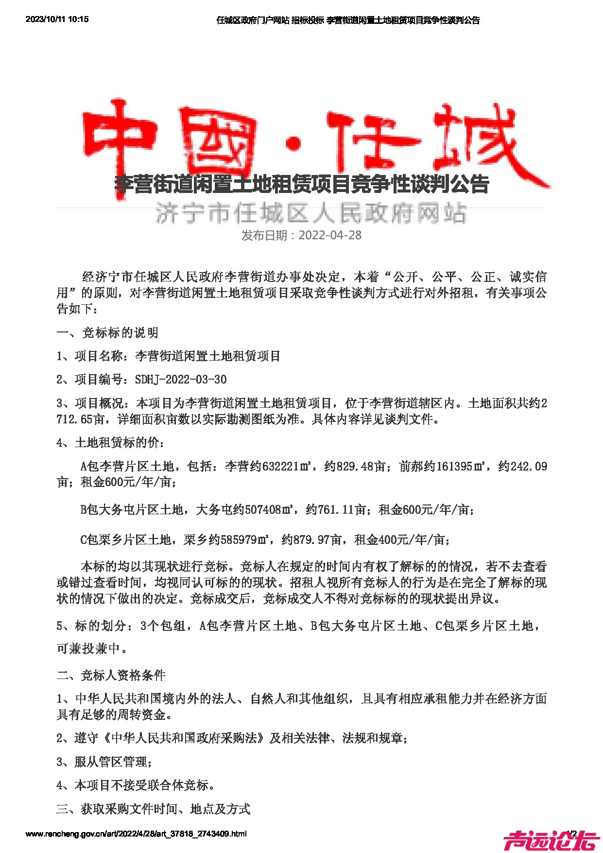
项目名称:李营街道闲置土地租赁项目;项目编号:SDHJ-2022-03-30;项目概况:本项目为李营街道闲置土地租赁项目,位于李营街道辖区内。土地面积共约2712.65亩,详细面积亩数以实际勘测图纸为准。租金支付方式:土地租金费用以现金方式逐年支付。自本合同签订之日起10日内,乙方向甲方支付次年度的土地租赁费和当年村委农业生产基础设施使用费。从次年1月1日开始,以后每年的1月10日前乙方向甲方支付次年度的土地租赁费和当年村委农业生产基础设施使用费。
该项目在2022年5月18日进行了中标公示,2022年6月村委通知就让老百姓清理地面农作物,统一管理,但三年了,老百姓零零散散也就拿了收到了一年的租金。
2023年10月进行问政回复就是该项目资金,李营街道已提交资金申请,目前正在等待资金拨付到位。对于您反映的问题,李营街道相关领导和涉及的部门高度重视,亲自召开会议进行研究,并督促街道财政所向区财政部门协调资金拨付问题,等资金到位后立即通知管区把资金拨付到对应的村,以便及时向群众发放。对于确有困难的群众,李营街道也将进行调查走访,及时解决群众急需问题。
一直在处理,处理结果呢?拨付的钱呢,一推二,二推三的中标方说已经把钱支付了,怎么就是到不了老百姓手里呢?给老百姓收钱的时候晚交就这滞纳金,那违约金的,口口声声为民服务,服务的什么?
发表于 2025-7-7 15:24:17 | 显示全部楼层
发了白发,装瞎都是 一把好手
回复 支持 反对

使用道具 举报

发表于 2025-7-7 15:34:14 来自手机 | 显示全部楼层
再苦不能苦干部,拿来的钱,得先发工资!听说还涨钱了呢,不知真假。……
回复 支持 反对

使用道具 举报

发表于 2025-7-7 15:35:29 来自手机 | 显示全部楼层
古槐一哥 发表于 2025-7-7 15:24
发了白发,装瞎都是 一把好手

是不是李营的拆迁户最多,欠的房租地租啥的,全区南波湾!
回复 支持 反对

使用道具 举报

发表于 2025-7-7 15:54:47 | 显示全部楼层
回复

使用道具 举报

发表于 2025-7-7 16:24:39 来自手机 | 显示全部楼层
现在的村两委干部都4000多……
回复 支持 反对

使用道具 举报

您需要登录后才可以回帖 登录 | 加入声远

本版积分规则

返回顶部快速回复上一主题下一主题返回列表

声远论坛|联系电话:0537-2311005|Archiver|手机版|小黑屋|Sitemap|声远网 |网站地图|网站地图

鲁公网安备 37089702000485号 | 鲁ICP备 18028751号 | 互联网药品信息服务资格证:(鲁)-经营性-2022-0209 | 增值电信业务经营许可证:鲁B2-20230761号 | (鲁)职介证字[223]:第08120014号

中国互联网违法和不良信息举报中心 | 山东省互联网违法和不良信息举报中心 | 人工智能生成合成内容标识办法

GMT+8, 2026-4-18 12:49, Processed in 0.070050 second(s), 27 queries , Gzip On, APCu On.

Powered by Discuz! X3.5© 2001-2026 SYUAN.COM

快速回复 返回顶部 返回列表